壹搜图片
网盘
图片
视频
音乐
网页
源码
软件
Scholar
学术
书籍
图片搜索
找到"
Ai 社区 推荐
"相关图片 542条
androidstudio
accessibility
AI软件交流社区,10个最佳互动平台推荐 - ablog - Anko AI创作平台AI聚 …
Illuminated Harbin TV Tower at Night
推荐BoardOS 中第一款Ai 应用:AiTxt · w2solo - 独立开发者社区
一遍文章就够 主流ai绘图工具推荐与使用指南
智慧社区,让ai更有温度
适合社区的ai写作平台
androidstudio
air-vent
智慧社区背后的“真生活”与“伪概念”-36氪
Illuminated Violin Sculpture in Harbin at Night
2025国内好用的大模型:api核心性能对比| Solo 独立开发者社区 ...
futuristic shopping mall / Ai generated.
携手国际ai领袖制定ai硬件全球标准,百度又为全球ai社区发展贡献力量
你心目中的智慧社区是什么样的,体验过哪些智慧社区服务?
ai模型社区“魔搭”亮相,首批开源超300个顶尖模型
androidstudio
airplay
拓世智能方案 | 缔造现代智能社区,安全温馨触手可及 - 知乎
Nightscape of Illuminated Building in Harbin
MKEAI - 发现AI的力量|最新AI资讯、应用、AI工具集与交流社区
Future Planet 🌍
知乎 源自社区又服务于社区的 ai 技术
海颐智慧社区平台
而带来了客户满意度的显著提升。打造智慧知识社区,奋斗路上与ai共成长
androidstudio
ambulance
国内有哪些比较好的人工智能社区呢? - 知乎
City With Buildings during Night Time
2024年最值得推荐的AI大模型API接口| Solo 独立开发者社区-链接每 ...
Sakura futuristic shopping mall / Ai generated.
2021中国ai商业落地市场研究报告 附下载
加强智慧社区平台建设 增强居民的获得感,幸福感,安全感
AI创作社交
apacheairflow
armchair
国内有哪些AI社区? - 知乎
Scrabble tiles on a wooden table with the word rock
门店小程序平台对比分析:AI 辅助功能与自动化实测2025 - 固乔网 ...
2021中国ai商业落地市场研究报告 附下载
智慧社区居民
ai社区文案
apacheairflow
at-sign
基于AI技术的最新版智慧社区整体解决方案_资料_智能化_薛哥
Close-up of a Person Holding a Smartphone Displaying ChatGPT
硅兔推荐|AI Apex Asia 震撼启航:引领亚洲,共创开放式人工智能 ...
Smart Land & Heritage Protection Framework #sciencefather #researchawards #SmartCity
2021中国ai商业落地市场研究报告 附下载
文章编辑:人工智能技术社区 建设更完善的ai生态体系,让世界更美好。
apacheairflow
ai赋能社区 | 景色智慧打造未来社区生活新范式
audio-lines
全天智能-智慧社区大数据可视化解决方案_市场报价 - 百度AI市场
AI Interface on Laptop Screen in Dark Mode
别再盲信AI推荐商品!央视揭惊人黑幕商家花钱就能变标准答案?
The Future of Living: AI-Powered Homes!
2021中国ai商业落地市场研究报告 附下载
张江ai社区:城绿交融
微信图片_20240313155219.jpg
apacheairflow
audio-waveform
阿里达摩院五年磨一剑,牵头推出 AI 模型社区“魔搭”,开源 300+ 顶尖模型__财经头条
City Skyline during Night Time
半年两轮融资!清蓝智汇卡位GEO 赛道,AI 营销从SEO 迈入“推荐权 ...
planet
2021中国ai商业落地市场研究报告 附下载
启动"智慧社区"建设 赋能社区治理智能化
美的置业联手阿里云落地首个ai社区
bash
baggage-claim
SocialAI - AI社交网络应用,只有一个真人的虚拟AI社区 | AI工具集
Person Holding Iphone while Writing on Stationery
有赞13周年:AI驱动,增长正在发生- 有赞说- 做生意,找有赞
AI & The Future: A Robotic Hand Cradling Tomorrow’s City
大厂技术实现 爱奇艺短视频推荐业务中的多目标优化实践 推荐与计算广告系列
智慧社区服务平台app 打造智能社区缔造美好生活
ai社区来了!
bash
balloon
艾特智能家居推出AI智慧社 …
AI Chat Interface on Laptop Screen
WAIC 滴水湖AI 开发者创新论坛:当数据库遇上AI 来啦 ...
Optimizing Content for AI Search: Google SGE Best Practices - internete.net
大厂技术实现 爱奇艺短视频推荐业务中的多目标优化实践 推荐与计算广告系列
智慧社区多元化平台结合科技手段满足居民需求,提供便捷舒适的生活
综合性ai社区,引领 ai 技术交流与创新实-aigeo.com - powered by disc
cairo
ban
AI中文社区 - M123跨境工具导航
Smartphone Display with AI Assistant Interface
德国:三门具有前瞻性的人工智能大学课程- AI平台| AI工具集|AI ...
大厂技术实现 爱奇艺短视频推荐业务中的多目标优化实践 推荐与计算广告系列
cairo
bandage
AI社交元年纵揽:虚拟人、分身、社区与行业布局潮流…
Modern Skyscrapers Against a Clear Blue Sky
新手秒变开发者!2025 代开发小程序平台推荐- 固乔网-固乔科技 ...
Ai
全图化引擎 ai os 中的编译技术
cairo
banknote-arrow-up
国内有哪些AI社区? - 知乎
Conversational AI DeepSeek User Interface
探索AI 的可能性|706·AI 社区线下沙龙预告- Foresight News
Coffee with a view in a dreamy AI-generated eco-futuristic canal city ✨
异步社区5周年庆,推荐一些数学 人工智能与算法好书,赶紧上车
cairo
banknote-x
有哪些国内外的分享交流AI绘画的社区或论坛? - 知乎
An Elevated Bridge Across the River
智源研究院- AI平台| AI工具集|AI资讯站
Generative AI Revolutionizing Travel by 2025
315曝光的 ai投毒 原理 geo这样操控大模型推荐
clarity
barcode
首个AI社区落地,美的置业联手阿里云,解锁健康智慧人居新生 …
Laptop Displaying AI Conversation Interface
一家成都游戏公司,做出了一款千万月访问量的AI图像产品- Enjoy出海
🌐 AI Smart City: Building the Future of Urban Living
duolingo危 ai学习卷起来,谷歌和网易都想抢生意
clarity
blinds
360AI导航_精选优质AI内容,和你一起遇见未来
Smartphone Displaying AI Chatbot Interface
飞桨星河社区极客工坊·杭州站,加速AI应用繁荣生态!-杭州信息港
知乎发布 ai搜索 功能 ,可搜索 问答 追问
clarity
bluetooth-connected
AI中文社区 - M123跨境工具导航
Laptop Displaying AI Chat Interface at Night
Web4.0 大时代—ME Space 系列预告:欢迎构建AI Agent 项目的团队 ...
Immersive Marine Life Exploration in South Korea 🌊 Virtual Reality Experience
路大兮以ai智能化服务,构建本地生活商业新生态
clarity
bluetooth-searching
智慧社区-小视科技(江苏)股份有限公司
Colorful Asian Street at Night with Neon Signs
即合AI完整版下载-即合AIapp下载V1.2.6-图小白
Autonomous AI Command Center Controlling a Whole Smart City – Year 2075
阿里云向量检索服务 milvus 版正式商业化
clion
book-check
智慧社区-智慧社区AI视频分析-系统平台解决方案-鲲云科技
An artist’s illustration of artificial intelligence (AI). This image depicts the potential of AI for society through 3D visualisations. It was created by Novoto Studio as part of the Visua...
2026年必懂的GEO优化:让AI主动推荐你的品牌,获客成本省一半- 有 ...
ai滤镜破圈不断, 美图秀秀们 坐不住了
clion
book-open
AI社区来了!颠覆传统社区 …
Night City Streets in Lights
金融支付× 实时推荐:Milvus 如何支撑全球百亿交易的“猜你喜欢 ...
好久没有推荐公众号了,这波精选绝对精彩
clion
book-open-check
40款主流的AI工具集盘点,这些好用的AI软件一定要知道!-EW帮帮网
推荐几本不错的AI入门书前言:网上关于AI的资料比较多,但是很多 ...
dcn deep cross network 模型在手淘分类地图ctr预估上的应用
clion
book-user
国内有哪些AI社区? - 知乎
青年讀書薈/暢想AI的未來\堅尼地城社區青年茉莉- 論壇- 今日大公
saas产品收录第11期 魔方科技 mstar 树根互联 crm 壹脉销客 链卡scrm
datagrip
bot
国内有哪些AI社区? - 知乎
没有人类了:15 万Clawdbot 论坛发帖自研AI,我们根本插不上话 ...
必收藏 105页sd提示词手册 百度 prompt 官方课程 7场 aigc 免费线下活动 不懂代码的我,利用gpt做了一个微信小程序 showmeai日报
datagrip
bot-message-square
智能社区住宅图片素材-正版创意图片600588408-摄图网
深求社区(DeepSeek.club) - 中国领先的开源AI 大模型实战社区
rtc领域首个挑战赛来了 声网诚邀全球开发者
datagrip
bot-off
anthouse:艾云家园AI社区 打造智慧社区生态圈 | 极客公园
门店小程序平台对比分析:AI 辅助功能与自动化实测2025 - 固乔网 ...
2021年中国5g ai典型案例研究报告 附下载
dataspell
box
AI+社区智能管理,赋能智慧城市人情共「智」
AI共此时,超算互联网推出“国庆和中秋”节日特别活动_东方财经网
2021年中国5g ai典型案例研究报告 附下载
dataspell
brain
稿定AI社区 - 稿定推出的设计Agent和AI创意社区 | AI工具集
2026年必懂的GEO优化:让AI主动推荐你的品牌,获客成本省一半- 有 ...
2021年中国5g ai典型案例研究报告 附下载
dataspell
brain-circuit
智慧社区案例-深圳市智慧社区AI视觉分析系统落地应用-鲲云科技
有哪些AI能源工具? - AI平台| AI工具集|AI资讯站
2021年中国5g ai典型案例研究报告 附下载
dataspell
brain-cog
通义灵码 - 阿里云推出的AI智能编程助手,支持30+编程语言 | AI工具阁
别再盲信AI推荐商品!央视揭惊人黑幕商家花钱就能变标准答案?
智慧小区ai 安防平台建设方案
dovecot
briefcase-medical
AidLux智慧社区AI实战训练营活动正式开启! - 哔哩哔哩
即合AI完整版下载-即合AIapp下载V1.2.6-图小白
国内各种免费ai聊天机器人 chatgpt 推荐 上
dovecot
brush
AI-社区文化墙设计 - 品牌设计教程_AI(CC2019) - 虎课网
都在玩AI,达索系统在玩啥?_研发设计_运用数字化创新手段,助力 ...
有钢琴陪练app推荐吗 小马ai陪练怎么样
dovecot
brush-cleaning
有哪些国内外的分享交流AI绘画的社区或论坛? - 知乎
BytokenAI - 助您从容把握每一个最佳投资瞬间
人类跌落梦境 销售破两百万的背后,我看到了社交的重要性
goland
bubbles
AI管家-智慧社区 - 知乎
fast.ai-导航侠
最新评测出炉 2025年热门备孕app推荐
goland
cable-car
AI赋能传统社区,智慧社区时代即将来临!
硅谷风投推荐的2024 人工智能创业公司(内含商业模式 ...
聚集ai 教育 北极星倾力打造ai智能教辅教学系统
goland
caravan
智慧社区建设管理方案,AI技术让小区更智能、更舒适_小区ai智能-CSDN博客
搬瓦工VPS 上构建私有化AI Agent 智能体应用入门指南和配置方案 ...
网易云音乐正式向香港联交所递交招股书
grails
cast
在乐鱼体育的世界,体育激情与智能投注如何碰撞出火花? - 乐鱼 ...
网页设计素材网站推荐,新手赶快收藏
grails
circle-off
决策AI:以高效落地为目标的工程技术- OpenMLDB - 生产级特征开发 ...
facebook2017年报深度点评及纪要 全球mau双位数增长,产品向促进社交互动转型 方正传媒 海外杨仁文
intellij
circle-plus
即合AI完整版下载-即合AIapp下载V1.2.6-图小白
免费观看短剧的app无广告软件有哪些 免费观看短剧好用的软件推荐
intellij
circle-slash
快手大模型首次集体亮相,用AI重塑内容与商业生态7月6日,在2024 ...
抖音增长的技术密码,我们在火山引擎增长沙龙找到了 q推荐
intellij
circle-x
EasyClaw - AI平台| AI工具集|AI资讯站
与ai协同 借助drseek,一位外科医生的临床实践新体验
jetbrains
clapperboard
担心AI胡说八道?学会这七套提示词解决AI幻觉产出高品质内容
海南生鲜社区团购平台制作服务至上 在线咨询
jetbrains
cloud-cog
Duolingo 危!AI 学习卷起来,谷歌和网易都想抢生意- Foresight News
应用详情 应用宝官网
k3s
cloud-hail
即合AI完整版下载-即合AIapp下载V1.2.6-图小白
1.3万字丨notion ai和我一起拆解了小红书
k3s
cloud-moon-rain
出海必备API!靠谱| 稳定| 便宜的Ai API gpt4o-image 0.02 一张图 ...
kaggle cto 力荐 从 kaggle 历史数据看机器学习竞赛趋势
k3s
cloud-rain
openEuler 智能化解决方案| openEuler社区
360 上线 顽皮橙旅行 app 主打 ai 行程规划
kotlin
cloud-rain-wind
AI也开始带货了?学者揭人工智能助手的回答如何被企业利用变广告
热门博文 php开源社区的个人空间 oschina
kotlin
cloud-sun-rain
如何利用AI 技术更高效匹配婚恋对象? - AI平台| AI工具集|AI资讯站
一拍即合app下载 一拍即合vv1.1.0 20200103 安卓版 腾牛安卓网
kotlin
columns-4
从零到千:AI产业分化与商业路径重塑|陈新燊
[ 错误码: xx, xxx ]
kotlin
construction
BytokenAI - 助您从容把握每一个最佳投资瞬间
ktor
contact
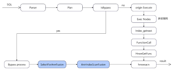
openGauss 7.0.0-RC2 技术特性:Bypass 和MMAP,提升AI 核心场景 ...
ktor
contact-round
OpenClaw Skill下载指南:国内最大AI Agent技能商店发布_
ktor
container
门店小程序平台对比分析:AI 辅助功能与自动化实测2025 - 固乔网 ...
ktor
cross
深求社区(DeepSeek.club) - 中国领先的开源AI 大模型实战社区
kubernetes
crosshair
是非心理学|当真相可以被“生成” AI假新闻中的良知
kubernetes
cuboid
AI简讯- AI平台| AI工具集|AI资讯站
kubernetes
cylinder
物业社区O2O_中国物业新闻网-汇聚物业行业新闻资讯
kubernetes
database
走进AI人工智能世代助香港服务业死固自身优势提升服务质素
kubernetes
database-search
BytokenAI - 助您从容把握每一个最佳投资瞬间
kubernetes
diamond-plus
MKEAI - 发现AI的力量|最新AI资讯、应用、AI工具集与交流社区
laraveljetstream
drama
AI Coding Assistant:流行AI 辅助编程工具列表-AI技术-志文工作室
laraveljetstream
drone
2026年必懂的GEO优化:让AI主动推荐你的品牌,获客成本省一半- 有 ...
laraveljetstream
fan
2025年AI工具大全推荐】20+款高效工具助你轻松搞定图像生成、内容 ...
nomad
ferris-wheel
智能升級/阿里千問升級與AI對話完成網購- 經濟- 今日大公
nomad
film
AiPy,超级AI牛马智能体工厂,爱派AiPy软件官网
nomad
fishing-hook
AI驱动社交安全进化,Soul发布《2025年度生态安全报告》 _TOM资讯
phpstorm
flower
搬瓦工VPS 上构建私有化AI Agent 智能体应用入门指南和配置方案 ...
phpstorm
flower-2
深圳前海OPC國際社區正式接受申請為AI人才提供創業支持- 香港商報
phpstorm
footprints
公司简讯| 懂球帝社区 - 球迷互动与赛事深度讨论区
podman
forward
激情点燃赛场,竞彩足球主页引领智能互动体验新纪元- 竞彩足球主页
podman
gallery-thumbnails
5万只龙虾已入驻InStreet社区,来一起学习技能安全社交-中华聚闻网
podman
globe-off
openYuanrong | openEuler社区
podman
globe-x
RootData × Tiger Research 首尔“ Insights For Web3 Future ...
polygon
hamburger
紧跟教育部AI“三进”指导意见斑马AI学推动儿童学习智能化升级_TOM资讯
polygon
hammer
开云竞技的用户社区建设:如何促进用户互动与参与感| 开云体育KY ...
polygon
hand-platter
有AI幫手隨時月入10萬?10款超好用AI工具大推薦! - 生活- 點新聞
polygon
helicopter
没有人类了:15 万Clawdbot 论坛发帖自研AI,我们根本插不上话 ...
portainer
inbox
AI工具集官网- 国内外AI工具导航大全- 阿酷导航
portainer
info
探访社区“数字源素”数字酒馆揭秘AI自助品鉴售酒机如何塑造“人与酒 ...
proxmox
key
AI 中文社区- 一个学习交流AI 人工智能技术的中文社区
proxmox
leaf
香港01》AI讲座|人工智能发展学生讲座AI发展也曾经历寒冬
proxmox
link
活动| 2025 福布斯中国人工智能科技企业TOP 50 评选结果发布 ...
proxmox
link-2
深求社区(DeepSeek.club) - 中国领先的开源AI 大模型实战社区
pycharm
link-2-off
Skills就是给AI用的APP | 302.AI大白话聊一聊-
pycharm
list-chevrons-down-up
BytokenAI - 助您从容把握每一个最佳投资瞬间
pycharm
list-chevrons-up-down
2025 最新AI 健康管理平台推荐:慢病医院药店社区基层公卫 ...
pycharm
list-collapse
AI精选_LDNews
qodana
loader
新加坡国立大学EMBA项目| 精华总结| 2025 NUS新全球企业家硅谷 ...
qodana
loader-circle
AI表格都齐了,谁才是No 1?企业微信、飞书、钉钉- 飞哥专栏
qodana
loader-pinwheel
AI也开始带货了?学者揭人工智能助手的回答如何被企业利用变广告
rails
mail
Skills就是给AI用的APP | 302.AI大白话聊一聊-
rails
mail-check
媒体调查:14所顶尖学术机构论文含隐藏提示,暗示AI审稿工具给 ...
rails
mail-minus
FileNeatAI 一款可以自动化整理和分类杂乱文件的AI工具| Solo ...
railway
mail-open
AI 协助个人成长应用| Rethink 比移
railway
mail-plus
入门级科普| “AI技术+大数据+区块链”将如何定义未来世界 ...
railway
mail-question-mark
AI 在F&B 的七大應用,解構人工智能如何影響餐飲業
railway
mail-search
人工智能安全
reach
mail-warning
AI+招聘」新模式,用友大易用腾讯会议重新定义面试体验-腾讯会议官网
reach
mail-x
认识爱游戏- 官方说明
rider
mailbox
后摩智能全系产品亮相中移合作伙伴大会,融入链长生态释放终端AI ...
rider
mails
0104-AI日报| 字节StoryMem解决视频角色一致性| 月之暗面K2升级版 ...
rider
martini
rider
mountain
rubymine
mountain-snow
rubymine
mouse-pointer-ban
rubymine
notebook-tabs
rubymine
package
solidity
package-2
solidity
package-open
tailwindcss
paint-bucket
tailwindcss
paint-roller
tailwindcss
paintbrush
talos
paintbrush-vertical
talos
palette
vite
percent
vite
pill-bottle
vyper
plane
vyper
plane-landing
web3js
plane-takeoff
web3js
plus
webstorm
proportions
webstorm
rail-symbol
webstorm
rainbow
webstorm
ratio
receipt-text
recycle
reply
reply-all
rocking-chair
roller-coaster
sailboat
scale
scan-barcode
scan-line
send
send-horizontal
shelving-unit
shield-question-mark
ship
ship-wheel
snail
sofa
spotlight
spray-can
sprout
sticky-note
sun-snow
theater
tickets-plane
tool-case
toolbox
tower-control
train-front
train-front-tunnel
train-track
tram-front
trending-up-down
tv
tv-minimal
tv-minimal-play
umbrella
umbrella-off
unlink
unlink-2
user-round-x
user-x
van
voicemail
wallet-cards
wheat
wheat-off
wind
wind-arrow-down
wine-off
zodiac-aquarius
zodiac-capricorn
zodiac-gemini
zodiac-libra
zodiac-virgo
1
2
下一页