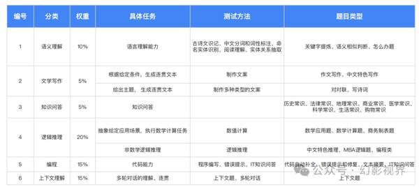
AI大模型测评专题:大语言模型综合能力测评报告(2024) - 知乎

AI大模型测评专题:大语言模型综合能力测评报告(2024) - 知乎

分辨率 600×268
来源 zhuanlan.zhihu.com
引擎 bing images
原网页 查看
当前页所有图片 (241)
IDC发布AI大模型评估报告,阿里云 …
IDC发布AI大模型评估报告,阿里云 …
在对比全球 top 级 ai 视频大模型工具后,我发现可灵直接把性价比提上
在对比全球 top 级 ai 视频大模型工具后,我发现可灵直接把性价比提上
ai大模型测评报告怎么写
ai大模型测评报告怎么写
An artist’s illustration of artificial intelligence (AI). This illustration depicts language models which generate text. It was created by Wes Cockx as part of the Visualising AI project l...
An artist’s illustration of artificial intelligence (AI). This illustration depicts language models which generate text. It was created by Wes Cockx as part of the Visualising AI project l...
中国信通院 可信 ai 大模型评测完成,近期启动编制工作
中国信通院 可信 ai 大模型评测完成,近期启动编制工作
实测11款AI搜索工具:更好用的AI搜索引擎排名- MKEAI
实测11款AI搜索工具:更好用的AI搜索引擎排名- MKEAI
AI
AI
AI大模型测评专题:大模型基准测评2024年度报告 - 知乎
AI大模型测评专题:大模型基准测评2024年度报告 - 知乎
ai预测模型:开启未来之门的钥匙
ai预测模型:开启未来之门的钥匙
ai大模型评测报告怎么写
ai大模型评测报告怎么写
Human Responsibility
Human Responsibility
10倍gpt 3 全球最大预训练模型 悟道2.0 问世 9项世界第一,多项任务逼近图灵测试
10倍gpt 3 全球最大预训练模型 悟道2.0 问世 9项世界第一,多项任务逼近图灵测试
Interpreting Black‑Box Models: A Review on Explainable ...
Interpreting Black‑Box Models: A Review on Explainable ...
Google AI Studio Image Generation – [FREE UNLIMITED]
Google AI Studio Image Generation – [FREE UNLIMITED]
AI大模型测评:中文大模型基准测评2023年度报告 - 知乎
AI大模型测评:中文大模型基准测评2023年度报告 - 知乎
据superclue最新发布的2024年8月中文大模型测评报告,腾讯混元大
据superclue最新发布的2024年8月中文大模型测评报告,腾讯混元大
ai大模型评估报告
ai大模型评估报告
An artist’s illustration of artificial intelligence (AI). This image represents ethics research understanding human involvement in data labelling. It was created by Ariel Lu as part of the...
An artist’s illustration of artificial intelligence (AI). This image represents ethics research understanding human involvement in data labelling. It was created by Ariel Lu as part of the...
大模型时代,华为与中软国际携手 打通ai落地应用最后一公里
大模型时代,华为与中软国际携手 打通ai落地应用最后一公里
工具调用+多步推理双优,北电数智骄阳·工业大模型以务实能力引领 ...
工具调用+多步推理双优,北电数智骄阳·工业大模型以务实能力引领 ...
5 Free AI Courses for Beginners With Certificates
5 Free AI Courses for Beginners With Certificates
模型判官 - 在线AI模型评测平台,三个模型生成回答,第四个模型进行评判 | AI工具集
模型判官 - 在线AI模型评测平台,三个模型生成回答,第四个模型进行评判 | AI工具集
2026 最新!全球 ai 大模型,不负责评测
2026 最新!全球 ai 大模型,不负责评测
ai大模型测评报告怎么写的:详解与技巧指南
ai大模型测评报告怎么写的:详解与技巧指南
Blue and White Robot Toy
Blue and White Robot Toy
数字风洞ai测评丨识别抄袭,大模型应用与数据安全dna验证模块上线
数字风洞ai测评丨识别抄袭,大模型应用与数据安全dna验证模块上线
3·15晚会丨AI大模型遭“投毒”? 给AI“洗脑”已成产业链
3·15晚会丨AI大模型遭“投毒”? 给AI“洗脑”已成产业链
The Step-by-Step Process to Create an AI Content Engine (With Examples)
The Step-by-Step Process to Create an AI Content Engine (With Examples)
中国AI大模型测评报告:公 …
中国AI大模型测评报告:公 …
waic 2025: 斑马智行元神ai大模型,获全球机构测评第一
waic 2025: 斑马智行元神ai大模型,获全球机构测评第一
精彩ai的测评报告怎么写
精彩ai的测评报告怎么写
An artist’s illustration of artificial intelligence (AI). This image depicts AI safety research to prevent its misuse and encourage beneficial uses. It was created by Khyati Trehan as part...
An artist’s illustration of artificial intelligence (AI). This image depicts AI safety research to prevent its misuse and encourage beneficial uses. It was created by Khyati Trehan as part...
万字测评 18个主流大模型深度评测,读懂ai现状
万字测评 18个主流大模型深度评测,读懂ai现状
朴赛-AI服务器及定制化解决方案领航者
朴赛-AI服务器及定制化解决方案领航者
AI Image Generator: Best Free Platform for Image Generation from Text and Image
AI Image Generator: Best Free Platform for Image Generation from Text and Image
AI大模型评测:SuperBench大模型综合能力评测报告(2024) - 知乎
AI大模型评测:SuperBench大模型综合能力评测报告(2024) - 知乎
2026年应对大模型"幻觉"的最佳方案:deepminer低幻觉ai模型深度评测
2026年应对大模型"幻觉"的最佳方案:deepminer低幻觉ai模型深度评测
深入解析:AI训练模型的全方位指南与实用技巧
深入解析:AI训练模型的全方位指南与实用技巧
A typewriter with the word ethics on it
A typewriter with the word ethics on it
对 openai 模型进行基准测试以实现自动错误解决
对 openai 模型进行基准测试以实现自动错误解决
3·15”晚会丨AI大模型被“投毒”,给AI洗脑已成产业链_速发资讯_速发财讯
3·15”晚会丨AI大模型被“投毒”,给AI洗脑已成产业链_速发资讯_速发财讯
AI - Build Your First AI AGENT This Weekend 👇 | Facebook
AI - Build Your First AI AGENT This Weekend 👇 | Facebook
人工智能测试(AI测试)的思考与探索_软件测试工程师 …
人工智能测试(AI测试)的思考与探索_软件测试工程师 …
AI大模型评测报告之一名在合肥
AI大模型评测报告之一名在合肥
泰迪智能科技分享ai大模型全景分析
泰迪智能科技分享ai大模型全景分析
Smartphone with AI Chatbot Interface Displayed
Smartphone with AI Chatbot Interface Displayed
ai大模型测评报告 辅助媒体工作待提升,满意度倾向中等偏下
ai大模型测评报告 辅助媒体工作待提升,满意度倾向中等偏下
Minimax-M2.1大模型技术架构与性能测评报告:前沿突破与商业价值 ...
Minimax-M2.1大模型技术架构与性能测评报告:前沿突破与商业价值 ...
Top 5 Free AI Video Generation Tools in 2026 (Create Videos in Seconds)
Top 5 Free AI Video Generation Tools in 2026 (Create Videos in Seconds)
AI大模型测评专题:大语言模型综合能力测评报告(2024) - 知乎
AI大模型测评专题:大语言模型综合能力测评报告(2024) - 知乎
深度解析:联合利华AI测评全流程及应对策略,揭秘求职者必知要点
深度解析:联合利华AI测评全流程及应对策略,揭秘求职者必知要点
ai 模型测评平台工程化实战(第一讲:从手工测试到系统化的觉醒)
ai 模型测评平台工程化实战(第一讲:从手工测试到系统化的觉醒)
An artist’s illustration of artificial intelligence (AI). This image depicts the process used by text-to-image diffusion models. It was created by Linus Zoll as part of the Visualising AI ...
An artist’s illustration of artificial intelligence (AI). This image depicts the process used by text-to-image diffusion models. It was created by Linus Zoll as part of the Visualising AI ...
2024汽车ai大模型top10分析报告
2024汽车ai大模型top10分析报告
阿里云开源,打造“大模型自由市场” - Foresight News
阿里云开源,打造“大模型自由市场” - Foresight News
Future of AI Presentation
Future of AI Presentation
2023年AI大模型技术能力评估报告 大模型选型评价体系 大模型落地能力谁家强? - 知乎
2023年AI大模型技术能力评估报告 大模型选型评价体系 大模型落地能力谁家强? - 知乎
ai模型测试报告怎么写
ai模型测试报告怎么写
6 发布:史上最强 ai 编程模型深度评测 - theo - t3․gg
6 发布:史上最强 ai 编程模型深度评测 - theo - t3․gg
An artist’s illustration of artificial intelligence (AI). This image depicts the process used by text-to-image diffusion models. It was created by Linus Zoll as part of the Visualising AI ...
An artist’s illustration of artificial intelligence (AI). This image depicts the process used by text-to-image diffusion models. It was created by Linus Zoll as part of the Visualising AI ...
中国ai大模型测评报告 公众及传媒行业大模型使用与满足研究
中国ai大模型测评报告 公众及传媒行业大模型使用与满足研究
阿里雲大模型Qwen2.5問鼎OpenCompass評測榜爲首個奪冠開源模型 ...
阿里雲大模型Qwen2.5問鼎OpenCompass評測榜爲首個奪冠開源模型 ...
Get Ahead or Get Left Behind: 9 Free AI Certifications to Master 2026 🎓
Get Ahead or Get Left Behind: 9 Free AI Certifications to Master 2026 🎓
AI大模型测评专题:大语言模型综合能力测评报告(2024) - 知乎
AI大模型测评专题:大语言模型综合能力测评报告(2024) - 知乎
《全方位AI测评攻略:揭秘常见问题及全面评估要点》
《全方位AI测评攻略:揭秘常见问题及全面评估要点》
马斯克grok 3 ai模型发布大揭秘!11个核心细节全盘解析!
马斯克grok 3 ai模型发布大揭秘!11个核心细节全盘解析!
A white and green machine with people on it
A white and green machine with people on it
五大维度评测openai全新o1模型 代码编写 游戏制作等能力 惊艳 ,事实性知识却 翻了车
五大维度评测openai全新o1模型 代码编写 游戏制作等能力 惊艳 ,事实性知识却 翻了车
科大訊飛發布星火X1.5及「更懂你的AI」系列-香港商報
科大訊飛發布星火X1.5及「更懂你的AI」系列-香港商報
AI大模型测评专题:大语言模型综合能力测评报告(2024) - 知乎
AI大模型测评专题:大语言模型综合能力测评报告(2024) - 知乎
An artist’s illustration of artificial intelligence (AI). This image represents how AI accountability is a strong foundation in a world of unpredictability. It was created by artist Champ ...
An artist’s illustration of artificial intelligence (AI). This image represents how AI accountability is a strong foundation in a world of unpredictability. It was created by artist Champ ...
场景制胜,大有可为 智慧芽垂直领域大模型精耕企业科技创新
场景制胜,大有可为 智慧芽垂直领域大模型精耕企业科技创新
AI模型评测算法实习生-美团
AI模型评测算法实习生-美团
AI System Architecture Explained (Simple Visual Blueprint)
AI System Architecture Explained (Simple Visual Blueprint)
AI大模型测评专题:大语言模型综合能力测评报告(2024) - 知乎
AI大模型测评专题:大语言模型综合能力测评报告(2024) - 知乎
An artist’s illustration of artificial intelligence (AI). This illustration depicts language models which generate text. It was created by Wes Cockx as part of the Visualising AI project l...
An artist’s illustration of artificial intelligence (AI). This illustration depicts language models which generate text. It was created by Wes Cockx as part of the Visualising AI project l...
ai大模型评测方法总结
ai大模型评测方法总结
朱松纯教授团队提出通用人工智能测试评级的标准与平台Tong Test ...
朱松纯教授团队提出通用人工智能测试评级的标准与平台Tong Test ...
Top 10 AI Design Tools for Designers in 2026
Top 10 AI Design Tools for Designers in 2026
谈谈机器学习AI模型测试与评估方法分析_算法模型测评体系的构建-CSDN博客
谈谈机器学习AI模型测试与评估方法分析_算法模型测评体系的构建-CSDN博客
An artist’s illustration of artificial intelligence (AI). This image represents ethics research understanding human involvement in data labelling. It was created by Ariel Lu as part of the...
An artist’s illustration of artificial intelligence (AI). This image represents ethics research understanding human involvement in data labelling. It was created by Ariel Lu as part of the...
骁龙x系列ai pc实测 超级省电
骁龙x系列ai pc实测 超级省电
慕ke】AI产品经理特训营「已完结」 - 优库IT资源网
慕ke】AI产品经理特训营「已完结」 - 优库IT资源网
9 Step To build an Ai Model
9 Step To build an Ai Model
中国AI大模型测评报告出炉,8款大模型首测伦理判 …
中国AI大模型测评报告出炉,8款大模型首测伦理判 …
An artist’s illustration of artificial intelligence (AI). This image depicts how AI tools can democratise education and make learning more efficient. It was created by Martina Stiftinger a...
An artist’s illustration of artificial intelligence (AI). This image depicts how AI tools can democratise education and make learning more efficient. It was created by Martina Stiftinger a...
对 openai 模型进行基准测试以实现自动错误解决
对 openai 模型进行基准测试以实现自动错误解决
AI Tools - AI Booster Hub
AI Tools - AI Booster Hub
3·15晚會起底「AI投毒」黑產:批量投餵虛假信息操控大模型
3·15晚會起底「AI投毒」黑產:批量投餵虛假信息操控大模型
AI模型测试报告撰写指南
AI模型测试报告撰写指南
An artist’s illustration of artificial intelligence (AI). This image depicts the potential of AI for society through 3D visualisations. It was created by Novoto Studio as part of the Visua...
An artist’s illustration of artificial intelligence (AI). This image depicts the potential of AI for society through 3D visualisations. It was created by Novoto Studio as part of the Visua...
谷歌ai通过图灵测试,大模型医生来了 gpt 4竟诊断出难倒17个医生的怪病
谷歌ai通过图灵测试,大模型医生来了 gpt 4竟诊断出难倒17个医生的怪病
7 AI Skills That Will Be Valuable in 2026
7 AI Skills That Will Be Valuable in 2026
商汤「日日新」发布开源模型 评测分数胜GPT-5及Gemini-3-
商汤「日日新」发布开源模型 评测分数胜GPT-5及Gemini-3-
大模型评测指标全解析:如何精准衡量AI模型的性能 - 知乎
大模型评测指标全解析:如何精准衡量AI模型的性能 - 知乎
An artist’s illustration of artificial intelligence (AI). This image depicts the potential of AI for society through 3D visualisations. It was created by Novoto Studio as part of the Visua...
An artist’s illustration of artificial intelligence (AI). This image depicts the potential of AI for society through 3D visualisations. It was created by Novoto Studio as part of the Visua...
快讯 无限光年发布可信光语大模型
快讯 无限光年发布可信光语大模型
中兴通讯星云AI斩获手机GUI Agent测评榜三项第一_TOM科技
中兴通讯星云AI斩获手机GUI Agent测评榜三项第一_TOM科技
2023年AI大模型技术能力评估报告 大模型选型评价体系 大模型落地能力谁家强? - 知乎
2023年AI大模型技术能力评估报告 大模型选型评价体系 大模型落地能力谁家强? - 知乎
AI Chatbot Interface on Laptop Screen
AI Chatbot Interface on Laptop Screen
数字风洞 ai安全测评丨开源基座大模型智谱glm 4 9b 低于测评指标平均水平,大模型安全何去何从
数字风洞 ai安全测评丨开源基座大模型智谱glm 4 9b 低于测评指标平均水平,大模型安全何去何从
AI Career Roadmap 2026 – Skills You Need to Get Started
AI Career Roadmap 2026 – Skills You Need to Get Started
强化学习+AI应用医疗大模型准确性和安全性双升级- 行业头条- 云拓 ...
强化学习+AI应用医疗大模型准确性和安全性双升级- 行业头条- 云拓 ...
港大经管学院最新发布: AI大语言模型幻觉控制能力深度评测报告 - HKU Bu…
港大经管学院最新发布: AI大语言模型幻觉控制能力深度评测报告 - HKU Bu…
A typewriter with the word ethics on it
A typewriter with the word ethics on it
中国ai大模型测评报告 公众及传媒行业大模型使用与满足研究
中国ai大模型测评报告 公众及传媒行业大模型使用与满足研究
AI测评| 十二款开源OCR开箱测评,文字识别哪家强_中国电子商会 ...
AI测评| 十二款开源OCR开箱测评,文字识别哪家强_中国电子商会 ...
50+个AI大模型在不同领域的 …
50+个AI大模型在不同领域的 …
An artist’s illustration of artificial intelligence (AI). This image represents how AI accountability is a strong foundation in a world of unpredictability. It was created by Champ Panupon...
An artist’s illustration of artificial intelligence (AI). This image represents how AI accountability is a strong foundation in a world of unpredictability. It was created by Champ Panupon...
ai大模型测评报告 超4成传媒行业受访者认为有适量帮助
ai大模型测评报告 超4成传媒行业受访者认为有适量帮助
蚂蚁集团蚁天鉴2.0发布打造大模型安全测评智能体_中国科技在线 ...
蚂蚁集团蚁天鉴2.0发布打造大模型安全测评智能体_中国科技在线 ...
2023年AI大模型技术能力评估报告 大模型选型评价体系 大模型落地能力谁家强? - 知乎
2023年AI大模型技术能力评估报告 大模型选型评价体系 大模型落地能力谁家强? - 知乎
Chat GPT Welcome Screen on Computer
Chat GPT Welcome Screen on Computer
ai ping 深度评测 大模型 api 选型的 理性决策中枢 ,终结经验主义选型时代
ai ping 深度评测 大模型 api 选型的 理性决策中枢 ,终结经验主义选型时代
港大测评_标签云_香港新聞社
港大测评_标签云_香港新聞社
AI 大模型常识之:如何评测大模型能力_大模型测试-CSDN博客
AI 大模型常识之:如何评测大模型能力_大模型测试-CSDN博客
2024汽车ai大模型top10分析报告
2024汽车ai大模型top10分析报告
AI-Codereview-Gitlab - GitLab 自动代码审查工具- DeepSeek 导航网
AI-Codereview-Gitlab - GitLab 自动代码审查工具- DeepSeek 导航网
AI大模型是如何测试效果的(非常详细)从零基础到精通,收藏这篇就够了!_ai大模型测试-CSDN博客
AI大模型是如何测试效果的(非常详细)从零基础到精通,收藏这篇就够了!_ai大模型测试-CSDN博客
数字风洞ai测评丨识别抄袭,大模型应用与数据安全dna验证模块上线
数字风洞ai测评丨识别抄袭,大模型应用与数据安全dna验证模块上线
3·15晚会丨AI大模型遭“投毒”? 给AI“洗脑”已成产业链
3·15晚会丨AI大模型遭“投毒”? 给AI“洗脑”已成产业链
Marco-o1 - 阿里推出的开源AI推理模型 | AI工具集
Marco-o1 - 阿里推出的开源AI推理模型 | AI工具集
总编辑圈点 用ai生成数据训练ai或导致模型崩溃,原始内容9次迭代后成了 胡言乱语
总编辑圈点 用ai生成数据训练ai或导致模型崩溃,原始内容9次迭代后成了 胡言乱语
出海人必看:AI 大模型API 太烧钱?这个方案让我降低成本还提升了 ...
出海人必看:AI 大模型API 太烧钱?这个方案让我降低成本还提升了 ...
AI大模型测评专题:大语言模型综合能力测评报告(2024) - 知乎
AI大模型测评专题:大语言模型综合能力测评报告(2024) - 知乎
中国ai大模型测评报告 公众及传媒行业大模型使用与满足研究
中国ai大模型测评报告 公众及传媒行业大模型使用与满足研究
涂鋒斌教授獲《麻省理工科技評論》評選為2025 年度亞太區「35 歲 ...
涂鋒斌教授獲《麻省理工科技評論》評選為2025 年度亞太區「35 歲 ...
AI大模型是如何测试效果的(非常详细)从零基础到 …
AI大模型是如何测试效果的(非常详细)从零基础到 …
5g与ai协同发展,数字生活按下 加速键
5g与ai协同发展,数字生活按下 加速键
大模型评测工具DeepEval - 人工智能- 始徒Beginner
大模型评测工具DeepEval - 人工智能- 始徒Beginner
朱雀大模型 AI 检测流程全解析:工作原理与准确率测试 - …
朱雀大模型 AI 检测流程全解析:工作原理与准确率测试 - …
不要再用 if obj null 判空了
不要再用 if obj null 判空了
都大共同研发针对华人心脑血管疾病的高效AI预测模型- News Centre
都大共同研发针对华人心脑血管疾病的高效AI预测模型- News Centre
AI模型离线测试指南:测试方法、评估指标与提升技巧 - 知乎
AI模型离线测试指南:测试方法、评估指标与提升技巧 - 知乎
谁是ai之王 聊聊备受争议的ai评测与崛起的lmarena
谁是ai之王 聊聊备受争议的ai评测与崛起的lmarena
出海人必看:AI 大模型API 太烧钱?这个方案让我降低成本还提升了 ...
出海人必看:AI 大模型API 太烧钱?这个方案让我降低成本还提升了 ...
人工智能系列:AI 可视化训练平台_aias 部署-CSDN博客
人工智能系列:AI 可视化训练平台_aias 部署-CSDN博客
蚂蚁数科能源时序大模型energyts获乌镇峰会 新光 产品奖
蚂蚁数科能源时序大模型energyts获乌镇峰会 新光 产品奖
涂鋒斌教授獲《麻省理工科技評論》評選為2025 年度亞太區「35 歲 ...
涂鋒斌教授獲《麻省理工科技評論》評選為2025 年度亞太區「35 歲 ...
如何进行有效的AI模型测试?
如何进行有效的AI模型测试?
开启键盘ai时代,咪鼠kb6ai键盘测评
开启键盘ai时代,咪鼠kb6ai键盘测评
AI大模型技术进化论:多模态大模型综述- 小默AI工具导航网
AI大模型技术进化论:多模态大模型综述- 小默AI工具导航网
AI大模型是如何测试效果的(非常详细)从零基础到精通,收藏这篇 …
AI大模型是如何测试效果的(非常详细)从零基础到精通,收藏这篇 …
2024世界人工智能大会 国内首份 大模型安全实践 报告发布
2024世界人工智能大会 国内首份 大模型安全实践 报告发布
港大評測人工智能圖像生成能力字節跳動兩項目奪冠AI大比拚國產 ...
港大評測人工智能圖像生成能力字節跳動兩項目奪冠AI大比拚國產 ...
人工智能(AI)测试之机器学习_ai测试-CSDN博客
人工智能(AI)测试之机器学习_ai测试-CSDN博客
谁是ai之王 聊聊备受争议的ai评测与崛起的lmarena
谁是ai之王 聊聊备受争议的ai评测与崛起的lmarena
1111-日报|AI智能体框架井喷| Meta开源千语模型| 谷歌地图AI化 ...
1111-日报|AI智能体框架井喷| Meta开源千语模型| 谷歌地图AI化 ...
中国AI大模型测评报告:公众及 …
中国AI大模型测评报告:公众及 …
tob话聊室 苹果ai落后谷歌两年 马斯克发布grok2大模型 联想isg业绩暴增
tob话聊室 苹果ai落后谷歌两年 马斯克发布grok2大模型 联想isg业绩暴增
Minimax-M2.1大模型技术架构与性能测评报告:前沿突破与商业价值 ...
Minimax-M2.1大模型技术架构与性能测评报告:前沿突破与商业价值 ...
AI大模型测评专题:大语言模型综合能力测评报告(2024) - 知乎
AI大模型测评专题:大语言模型综合能力测评报告(2024) - 知乎
大模型评测怎么做
大模型评测怎么做
DeepSeek灰度測試新一代模型,野村: 訓練與推理成本下降或緩解 ...
DeepSeek灰度測試新一代模型,野村: 訓練與推理成本下降或緩解 ...
AI模型评测工具大全 - 智能模型性能测试与对比助手合集 - AI工具箱网
AI模型评测工具大全 - 智能模型性能测试与对比助手合集 - AI工具箱网
智谱ai推出chatglm3大模型 44项测试国内排名第一
智谱ai推出chatglm3大模型 44项测试国内排名第一
医学界| 10万遗传咨询师缺口如何破解?华大基因用AI大模型交出新答卷
医学界| 10万遗传咨询师缺口如何破解?华大基因用AI大模型交出新答卷
IDC发布《AI大模型技术能力评估报告,2023》 百度文心大模 …
IDC发布《AI大模型技术能力评估报告,2023》 百度文心大模 …
path ai模型绩效测评 第二周
path ai模型绩效测评 第二周
Together.ai - AI平台| AI工具集|AI资讯站
Together.ai - AI平台| AI工具集|AI资讯站
ai多模态心理测评系统
ai多模态心理测评系统
AI大模型技术进化论:多模态大模型综述- 小默AI工具导航网
AI大模型技术进化论:多模态大模型综述- 小默AI工具导航网
360gpt2 o1 上线 会思考 的国产大模型,探索 ai 推理新极限
360gpt2 o1 上线 会思考 的国产大模型,探索 ai 推理新极限
都大共同研发针对华人心脑血管疾病的高效AI预测模型- News Centre
都大共同研发针对华人心脑血管疾病的高效AI预测模型- News Centre
中国ai大模型测评报告 公众及传媒行业大模型使用与满足研究
中国ai大模型测评报告 公众及传媒行业大模型使用与满足研究
实测11款AI搜索工具:更好用的AI搜索引擎排名- MKEAI
实测11款AI搜索工具:更好用的AI搜索引擎排名- MKEAI
ai大模型测评报告 超8成传媒行业受访者对大模型表示担心
ai大模型测评报告 超8成传媒行业受访者对大模型表示担心
1031-AI日报|Figma收购AI新贵| Kimi架构颠覆性革新| Sora开启 ...
1031-AI日报|Figma收购AI新贵| Kimi架构颠覆性革新| Sora开启 ...
figure 人形gpt 首发 openai大模型加持 已进厂测试
figure 人形gpt 首发 openai大模型加持 已进厂测试
公司新闻| 米兰体育(中国)官方网站- app网页版登录入口
公司新闻| 米兰体育(中国)官方网站- app网页版登录入口
阿里ai模型在阅读测试中战胜人类
阿里ai模型在阅读测试中战胜人类
走好「最後一公里」 聯控多家AI大模型企業入選獨角
走好「最後一公里」 聯控多家AI大模型企業入選獨角
数字风洞 ai安全测评丨openai gpt 4o超7成测试用例不通过,存在明显 道德缺位
数字风洞 ai安全测评丨openai gpt 4o超7成测试用例不通过,存在明显 道德缺位
3·15晚会丨AI大模型遭“投毒”? 给AI“洗脑”已成产业链
3·15晚会丨AI大模型遭“投毒”? 给AI“洗脑”已成产业链
无ai不键盘,珂芝 z98 ai 版体验评测,双模型ai加持就是不一样
无ai不键盘,珂芝 z98 ai 版体验评测,双模型ai加持就是不一样
AI大模型技术进化论:多模态大模型综述- 小默AI工具导航网
AI大模型技术进化论:多模态大模型综述- 小默AI工具导航网
白盒测试方法 ai模型的黑盒测试与白盒测试实践 陈龙 百度资深测试工程师...
白盒测试方法 ai模型的黑盒测试与白盒测试实践 陈龙 百度资深测试工程师...
Claude Code完全指南:2025年最强AI编程助手深度评测- 伊人学社
Claude Code完全指南:2025年最强AI编程助手深度评测- 伊人学社
打造大模型 新linux 生态 智源将大模型技术开源,算法 数据 评测全覆盖
打造大模型 新linux 生态 智源将大模型技术开源,算法 数据 评测全覆盖
港大评测36款大语言模型中文语境下推理能力
港大评测36款大语言模型中文语境下推理能力
ai大模型遍地开花,高通联手终端厂商重构手机pc体验
ai大模型遍地开花,高通联手终端厂商重构手机pc体验
AI算力的阿喀琉斯之踵:内存墙_OneFlow一流科技有限公司
AI算力的阿喀琉斯之踵:内存墙_OneFlow一流科技有限公司
小米申请大模型商标 小爱同学已升级ai大模型
小米申请大模型商标 小爱同学已升级ai大模型
沸腾的数字人:打响大模型产品落地第一枪- 产业家
沸腾的数字人:打响大模型产品落地第一枪- 产业家
认知型通用大模型 360智脑 升级4.0 已具备跨模态生成能力
认知型通用大模型 360智脑 升级4.0 已具备跨模态生成能力
中兴通讯星云AI斩获手机GUI Agent测评榜三项第一_TOM科技
中兴通讯星云AI斩获手机GUI Agent测评榜三项第一_TOM科技
AI工具推荐– 文东的AI探索
AI工具推荐– 文东的AI探索
MIT科技评论:除了Deepseek,还有这四家中国AI初创公司也值得关注 ...
MIT科技评论:除了Deepseek,还有这四家中国AI初创公司也值得关注 ...
中國AI「點到面」爆發穩站世界第一梯隊- 內地- 大公文匯網
中國AI「點到面」爆發穩站世界第一梯隊- 內地- 大公文匯網
AI算力的阿喀琉斯之踵:内存墙_OneFlow一流科技有限公司
AI算力的阿喀琉斯之踵:内存墙_OneFlow一流科技有限公司
Interpreting Black‑Box Models: A Review on Explainable ...
Interpreting Black‑Box Models: A Review on Explainable ...
心大陆AI大模型,共情陪伴你的心理健康
心大陆AI大模型,共情陪伴你的心理健康
金山云-文档中心-模型API服务简介
金山云-文档中心-模型API服务简介
实测11款AI搜索工具:更好用的AI搜索引擎排名- MKEAI
实测11款AI搜索工具:更好用的AI搜索引擎排名- MKEAI
AI大模型技术进化论:多模态大模型综述- 小默AI工具导航网
AI大模型技术进化论:多模态大模型综述- 小默AI工具导航网
麻省理工:DeepSeek这样的AI公司,中国至少还有4家- AI平台| AI ...
麻省理工:DeepSeek这样的AI公司,中国至少还有4家- AI平台| AI ...
大模型圈最新现状:一半在用DeepSeek,另一半在玩“颜文字 ...
大模型圈最新现状:一半在用DeepSeek,另一半在玩“颜文字 ...
全球極端天氣頻發AI模型助預測- 國際- 大公文匯網
全球極端天氣頻發AI模型助預測- 國際- 大公文匯網
AI大模型算法-从大模型原理剖析到训练(微调)落地实战「高清完结 ...
AI大模型算法-从大模型原理剖析到训练(微调)落地实战「高清完结 ...
OPPO 自家AI 模型 兩大技能僅屈居GPT-4 之後-ePrice.HK
OPPO 自家AI 模型 兩大技能僅屈居GPT-4 之後-ePrice.HK
2023北京智源大会开幕“悟道3.0”大模型发布,顶级专家共话通用人工 ...
2023北京智源大会开幕“悟道3.0”大模型发布,顶级专家共话通用人工 ...
AI教练系统辅助战术分析,成新趋势| 米兰·(milan)中国官方网站
AI教练系统辅助战术分析,成新趋势| 米兰·(milan)中国官方网站
入驻市教委扶植的“AI使用超-hy3380cc海洋之神|官方网站
入驻市教委扶植的“AI使用超-hy3380cc海洋之神|官方网站
Alphabet股價飆升最新發布的Gemini人工智能模型「好評如潮」
Alphabet股價飆升最新發布的Gemini人工智能模型「好評如潮」
阿里雲開源大規模視覺語言模型具備圖文理解能力| 阿里足跡
阿里雲開源大規模視覺語言模型具備圖文理解能力| 阿里足跡
瑞莱智慧唐家渝:安全是可信AI的第一要义丨2022服贸会
瑞莱智慧唐家渝:安全是可信AI的第一要义丨2022服贸会
中國AI「點到面」爆發穩站世界第一梯隊- 內地- 大公文匯網
中國AI「點到面」爆發穩站世界第一梯隊- 內地- 大公文匯網
2025 智能体工程现状| Nacos 官网
2025 智能体工程现状| Nacos 官网
人工智能大模型伦理安全观测案例| 智善· 观行
人工智能大模型伦理安全观测案例| 智善· 观行
2025 年Zendesk AI Agent Advanced 评测:功能、优势与局限 ...
2025 年Zendesk AI Agent Advanced 评测:功能、优势与局限 ...
AI图片生成器深度对比,创意_广告_风景类哪家更值得? - 固乔科技
AI图片生成器深度对比,创意_广告_风景类哪家更值得? - 固乔科技
小米的大语言模型MiLM-6B首次现身C-Eval、CMMLU两大AI模型评测榜 ...
小米的大语言模型MiLM-6B首次现身C-Eval、CMMLU两大AI模型评测榜 ...
多个长文本大语言模型长依赖任务准确率低于40%,通研院-北大提出 ...
多个长文本大语言模型长依赖任务准确率低于40%,通研院-北大提出 ...
3·15晚会丨AI大模型遭“投毒”? 给AI“洗脑”已成产业链
3·15晚会丨AI大模型遭“投毒”? 给AI“洗脑”已成产业链
AI 重塑教育:2025 四维图鉴- 多鲸资本
AI 重塑教育:2025 四维图鉴- 多鲸资本
走好「最後一公里」 聯控多家AI大模型企業入選獨角
走好「最後一公里」 聯控多家AI大模型企業入選獨角
OR新媒体| ​中国大模型,正在成为全球的“默认选项”
OR新媒体| ​中国大模型,正在成为全球的“默认选项”
AI全栈解决方案_大连晟丰原科技有限公司
AI全栈解决方案_大连晟丰原科技有限公司
AI能成为历史学家吗?普林斯顿大学推出HistAgent-科睿研究院
AI能成为历史学家吗?普林斯顿大学推出HistAgent-科睿研究院
實測本地運行DeepSeek AI - R1版本671b - 灣仔298電腦資訊網
實測本地運行DeepSeek AI - R1版本671b - 灣仔298電腦資訊網
孙天澍
孙天澍
港大評測多個AI 模型報告揭示「幻覺控制力」顯示企業應投資新一代 ...
港大評測多個AI 模型報告揭示「幻覺控制力」顯示企業應投資新一代 ...
重磅详解】Gemini:对Openai贴脸开大的Google多模态大模型_谷歌 ...
重磅详解】Gemini:对Openai贴脸开大的Google多模态大模型_谷歌 ...
AI 测评引擎| EduZMS
AI 测评引擎| EduZMS
2025开年DeepSeek这么火,还有跨境人没用起来吗?-领星ERP
2025开年DeepSeek这么火,还有跨境人没用起来吗?-领星ERP
抢先体验天工SkyMusic,文生音乐迎来“GPT”时刻| 大模型工场首测 ...
抢先体验天工SkyMusic,文生音乐迎来“GPT”时刻| 大模型工场首测 ...
如何利用AI 技术更高效匹配婚恋对象? - AI平台| AI工具集|AI资讯站
如何利用AI 技术更高效匹配婚恋对象? - AI平台| AI工具集|AI资讯站
AI安全面临灵魂拷问:“意图篡改”怎么防?绿盟科技给你答案!_环球 ...
AI安全面临灵魂拷问:“意图篡改”怎么防?绿盟科技给你答案!_环球 ...
Glm4.7大模型全面测评报告:性能解析与应用前景- 专业网站开发服务
Glm4.7大模型全面测评报告:性能解析与应用前景- 专业网站开发服务
AI 主题研究
AI 主题研究
多个长文本大语言模型长依赖任务准确率低于40%,通研院-北大提出 ...
多个长文本大语言模型长依赖任务准确率低于40%,通研院-北大提出 ...
DeepSeek R1 vs OpenAI-o1 —— 開源AI新星能否撼動付費霸主 ...
DeepSeek R1 vs OpenAI-o1 —— 開源AI新星能否撼動付費霸主 ...
AI大模型技术进化论:多模态大模型综述- 小默AI工具导航网
AI大模型技术进化论:多模态大模型综述- 小默AI工具导航网
人工智能产品项目:AI账单及AI财会系统- AI平台| AI工具集|AI资讯站
人工智能产品项目:AI账单及AI财会系统- AI平台| AI工具集|AI资讯站
Google 搜尋AI 模式(AI Mode)是什麼?2025 最新上線|SEO/GEO ...
Google 搜尋AI 模式(AI Mode)是什麼?2025 最新上線|SEO/GEO ...
出海人必看:AI 大模型API 太烧钱?这个方案让我降低成本还提升了 ...
出海人必看:AI 大模型API 太烧钱?这个方案让我降低成本还提升了 ...
行业新闻_深圳市泰方科技有限公司
行业新闻_深圳市泰方科技有限公司
基于人工智能LLM的心理健康智能识别与评测系统BrainXAI的前沿研究 ...
基于人工智能LLM的心理健康智能识别与评测系统BrainXAI的前沿研究 ...