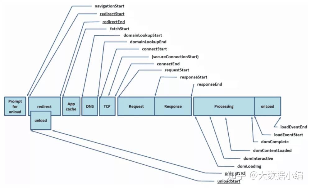
什么是流式输出? - 知乎

什么是流式输出? - 知乎

分辨率 1001×606
来源 zhuanlan.zhihu.com
引擎 bing images
原网页 查看
当前页所有图片 (265)
zodiac-gemini
zodiac-gemini
Gemini使用教程:全面解析及应用指南 - 幂简集成
Gemini使用教程:全面解析及应用指南 - 幂简集成
比如它的流式输出的 api 就很恶心,而批处理的 api 也很复杂(但却连
比如它的流式输出的 api 就很恶心,而批处理的 api 也很复杂(但却连
谷歌放出全新升级的Gemini 2.5 Pro Preview(I/O版),一举拿下三连冠,登顶LMeana。它成为首个横扫文本、视觉、WebDev Arena基准的SOTA模型,编码性能碾压Claude 3.7 Sonnet。不论是在代码转换、代码编辑,甚至是开发复杂的智能体工作流中,Gemini 2.5 Pro都能得心应手。随手画个草图,Gemini 2.5 Pro即可将其变成一个绘画小程序。只需一个提示,它就能将自然图像,转化为代码来表示独特的图案。Hassabis自豪地表示,只是随随便便提升了147分ELO,没什么大不了的。详情点击:网页链接
谷歌放出全新升级的Gemini 2.5 Pro Preview(I/O版),一举拿下三连冠,登顶LMeana。它成为首个横扫文本、视觉、WebDev Arena基准的SOTA模型,编码性能碾压Claude 3.7 Sonnet。不论是在代码转换、代码编辑,甚至是开发复杂的智能体工作流中,Gemini 2.5 Pro都能得心应手。随手画个草图,Gemini 2.5 Pro即可将其变成一个绘画小程序。只需一个提示,它就能将自然图像,转化为代码来表示独特的图案。Hassabis自豪地表示,只是随随便便提升了147分ELO,没什么大不了的。详情点击:网页链接
如何让你的Gemini不再短小,一口气生成万字长文? - AI智能王
如何让你的Gemini不再短小,一口气生成万字长文? - AI智能王
Scenic Riverside View of Kyoto in Autumn
Scenic Riverside View of Kyoto in Autumn
暴力输出,教练gemini大小姐平a流实力教学,这就秒了
暴力输出,教练gemini大小姐平a流实力教学,这就秒了
Amaltea by SaiyaGina, visual art
Amaltea by SaiyaGina, visual art
Python调用Gemini实现流式响应和多轮对话功能_AIGC实践与人工智能-CSDN专栏
Python调用Gemini实现流式响应和多轮对话功能_AIGC实践与人工智能-CSDN专栏
gemini
gemini
Gemini 流 式 输出 全网资源
Gemini 流 式 输出 全网资源
Scenic Riverbank in Kyoto during Late Fall
Scenic Riverbank in Kyoto during Late Fall
如何让你的Gemini不再短小,一口气生成万字长文? - AI智能王
如何让你的Gemini不再短小,一口气生成万字长文? - AI智能王
新赛季养猪流 职业教练gemini太乙后羿爆裂输出流
新赛季养猪流 职业教练gemini太乙后羿爆裂输出流
Pisces commission by Harpyqueen, visual art
Pisces commission by Harpyqueen, visual art
✨ Gemini Twin Convergence ♊
✨ Gemini Twin Convergence ♊
AI:Gemini CLI v0.2.0 预览版 …
AI:Gemini CLI v0.2.0 预览版 …
android studio 中的 gemini
android studio 中的 gemini
gemini-context-1024x609-1
gemini-context-1024x609-1
Google Gemini AI打破視覺處理規則,多流處理新時代來臨 ...
Google Gemini AI打破視覺處理規則,多流處理新時代來臨 ...
Computer C++ Code
Computer C++ Code
新赛季养猪流 职业教练gemini太乙后羿爆裂输出流
新赛季养猪流 职业教练gemini太乙后羿爆裂输出流
String by DanKendi, visual art
String by DanKendi, visual art
Gemini Cosmic Twins ♊ Duality, Connection & Air Energy
Gemini Cosmic Twins ♊ Duality, Connection & Air Energy
Gemini 3 Flash API 接口调用示例教程,图文指南
Gemini 3 Flash API 接口调用示例教程,图文指南
盘点流式实验常见8种缓冲液
盘点流式实验常见8种缓冲液
【Gemini流量已经达到GPT的25%】Github前首席执行官Nat Friedman在X上发帖:1、谷歌Gemini流量已经到达ChatGPT的25%左右,这还是在谷歌并没有通过庞大分销渠道(Android、Google、GSuite 等)推广的情况下。2、今年ChatGPT的流量和去年持平,并未出现明显增长,这是由于算力限制还是需求疲软?3、Claude使用率仍然很低
【Gemini流量已经达到GPT的25%】Github前首席执行官Nat Friedman在X上发帖:1、谷歌Gemini流量已经到达ChatGPT的25%左右,这还是在谷歌并没有通过庞大分销渠道(Android、Google、GSuite 等)推广的情况下。2、今年ChatGPT的流量和去年持平,并未出现明显增长,这是由于算力限制还是需求疲软?3、Claude使用率仍然很低
20 天狂更10 + 版本!OpenClaw 接入Gemini 3.1 与Apple Watch,却 ...
20 天狂更10 + 版本!OpenClaw 接入Gemini 3.1 与Apple Watch,却 ...
Autumn Riverside View with Historic Architecture
Autumn Riverside View with Historic Architecture
暴力输出,教练gemini大小姐平a流实力教学,这就秒了
暴力输出,教练gemini大小姐平a流实力教学,这就秒了
Zodiac: Capricorn by neru-ju, visual art
Zodiac: Capricorn by neru-ju, visual art
[错误]: 使用gemini模型流式输出还没有结束,文本输入框就变为可以二次输入内容。并且流式输 …
[错误]: 使用gemini模型流式输出还没有结束,文本输入框就变为可以二次输入内容。并且流式输 …
二手流式细胞仪 bd lsrfortessa 分析型4激光1 - 抖音
二手流式细胞仪 bd lsrfortessa 分析型4激光1 - 抖音
gemini 2. 5 重磅发布
gemini 2. 5 重磅发布
谷歌发布Gemini 1.5 Pro预览版,可容纳200万个token数,是竞争 ...
谷歌发布Gemini 1.5 Pro预览版,可容纳200万个token数,是竞争 ...
Chemical Reaction in Mixing Colors
Chemical Reaction in Mixing Colors
史无前例 gemini最强输出,司马懿爆炸流
史无前例 gemini最强输出,司马懿爆炸流
Phosphorescent by Charlie-Bowater, visual art
Phosphorescent by Charlie-Bowater, visual art
大模型 API 调用中的流式输出与非流式输出全面对比:原理、场景与最佳实践 - API易-帮助中心
大模型 API 调用中的流式输出与非流式输出全面对比:原理、场景与最佳实践 - API易-帮助中心
fsc和ssc到底是啥😟.#流式细胞仪 #流式 #实验室日 - 抖音
fsc和ssc到底是啥😟.#流式细胞仪 #流式 #实验室日 - 抖音
谷歌更新了Gemini,Gemini-Exp-1114 ,在 lmsys 竞技场爬到了总榜第一、数学第一、Hard Prompts 第一、创意写作第一、Vision 第一、编程第三。
谷歌更新了Gemini,Gemini-Exp-1114 ,在 lmsys 竞技场爬到了总榜第一、数学第一、Hard Prompts 第一、创意写作第一、Vision 第一、编程第三。
Gemini 2.5 Pro 最新模型深度解析:从技术原理到申请API Key 获取 ...
Gemini 2.5 Pro 最新模型深度解析:从技术原理到申请API Key 获取 ...
Majestic Waterfall in Lijiang, Yunnan, China
Majestic Waterfall in Lijiang, Yunnan, China
史无前例 gemini最强输出,司马懿爆炸流
史无前例 gemini最强输出,司马懿爆炸流
Gemini by Poohlisson, visual art
Gemini by Poohlisson, visual art
✨ Gemini Dual Awakening ♊
✨ Gemini Dual Awakening ♊
自部署的gemini-balance流式输 …
自部署的gemini-balance流式输 …
hyperion xti™ 组织成像质谱流式系统
hyperion xti™ 组织成像质谱流式系统
gemini 2.0霸榜,价格卷哭deepseek v3,性价比新王诞生!
gemini 2.0霸榜,价格卷哭deepseek v3,性价比新王诞生!
Gemini 3 深夜来袭:力压GPT 5.1,大模型谷歌时代来了
Gemini 3 深夜来袭:力压GPT 5.1,大模型谷歌时代来了
史无前例 gemini最强输出,司马懿爆炸流
史无前例 gemini最强输出,司马懿爆炸流
Aries by patriciabrennan, visual art
Aries by patriciabrennan, visual art
流式输出 - Google Gemini API 文档
流式输出 - Google Gemini API 文档
五分钟教会你使用gemini 3.0做ppt!
五分钟教会你使用gemini 3.0做ppt!
b9cf682b15d9fae095e6ab2e9f31bfa3.png
b9cf682b15d9fae095e6ab2e9f31bfa3.png
Gemini 2.5 Pro 最新模型深度解析:从技术原理到申请API Key 获取 ...
Gemini 2.5 Pro 最新模型深度解析:从技术原理到申请API Key 获取 ...
Close-up of Computer Screen
Close-up of Computer Screen
gemini郭嘉毅秀养猪流后羿,配合太乙平推天下无敌
gemini郭嘉毅秀养猪流后羿,配合太乙平推天下无敌
Sagittarius by MelvilleIcicle, visual art
Sagittarius by MelvilleIcicle, visual art
Gemini 2.0 - 谷歌推出的原生多模态输入输出 + Agent 为核心的AI模型 | AI工具集
Gemini 2.0 - 谷歌推出的原生多模态输入输出 + Agent 为核心的AI模型 | AI工具集
5. 流式输出代码实现
5. 流式输出代码实现
gemini cli 使用教程核心内容摘要
gemini cli 使用教程核心内容摘要
推理性能翻倍!Gemini 3.1 Pro 8 大官方用法全攻略,从体验到开发 ...
推理性能翻倍!Gemini 3.1 Pro 8 大官方用法全攻略,从体验到开发 ...
Blue And Red Light From Computer
Blue And Red Light From Computer
五月全球 ai大爆炸 卷技术 拼落地 比价格
五月全球 ai大爆炸 卷技术 拼落地 比价格
Fairies - sisters. by Fantasy-fairy-angel, visual art
Fairies - sisters. by Fantasy-fairy-angel, visual art
自部署的gemini-balance流式输出 …
自部署的gemini-balance流式输出 …
flink cdc:基于 apache flink 的流式数据集成框架
flink cdc:基于 apache flink 的流式数据集成框架
gemini vs gpt, 谁输谁赢?
gemini vs gpt, 谁输谁赢?
OpenClaw 史上最猛更新!AI 记忆自由插拔,GPT-5.4+Gemini 双引擎 ...
OpenClaw 史上最猛更新!AI 记忆自由插拔,GPT-5.4+Gemini 双引擎 ...
Opened program for working online on laptop
Opened program for working online on laptop
gemini郭嘉毅秀养猪流后羿,配合太乙平推天下无敌
gemini郭嘉毅秀养猪流后羿,配合太乙平推天下无敌
Gemini Cheat Sheet | Zodiac Signs Facts | Astrology for Beginners | Learn Astrology
Gemini Cheat Sheet | Zodiac Signs Facts | Astrology for Beginners | Learn Astrology
Satyr Androgyne by tigr3ss, visual art
Satyr Androgyne by tigr3ss, visual art
一篇文章带你快速了解Gemini 2.0 Pro的强大 - 知乎
一篇文章带你快速了解Gemini 2.0 Pro的强大 - 知乎
Gemini 3:真的是AI 领域的重大进步吗? - AI平台| AI工具集|AI ...
Gemini 3:真的是AI 领域的重大进步吗? - AI平台| AI工具集|AI ...
Close Up of a Hand on a Laptop Keyboard
Close Up of a Hand on a Laptop Keyboard
对标sora,gpt4o,被截胡的谷歌开始反击
对标sora,gpt4o,被截胡的谷歌开始反击
Gemini Twins: Dancing with Dualities
Gemini Twins: Dancing with Dualities
Gemini SAGA - Saint Seiya by Washu-M, visual art
Gemini SAGA - Saint Seiya by Washu-M, visual art
Google Gemini 2.0 Flash新上线了原生图像输出功能,与之前的生成 …
Google Gemini 2.0 Flash新上线了原生图像输出功能,与之前的生成 …
2026 懶人包】最新Gemini 3.1 Flash-Lite 1/4 價格跑出5 倍速度 ...
2026 懶人包】最新Gemini 3.1 Flash-Lite 1/4 價格跑出5 倍速度 ...
Splatter of Green Paints in Close-up
Splatter of Green Paints in Close-up
qg gemini亲测老厉害的 不用一技能的 平a血猛的嫦娥,惨遭打脸
qg gemini亲测老厉害的 不用一技能的 平a血猛的嫦娥,惨遭打脸
♊ Gemini: The Mirror of Minds
♊ Gemini: The Mirror of Minds
Physis and Thesis by lordaphaius28, visual art
Physis and Thesis by lordaphaius28, visual art
Google Gemini 2.0 Flash新上线了原生图像输出功能,与之前的生成 …
Google Gemini 2.0 Flash新上线了原生图像输出功能,与之前的生成 …
懶人包】最新Gemini 3.1 Pro 推理性能增倍:3大升級重點與Lyria 3 ...
懶人包】最新Gemini 3.1 Pro 推理性能增倍:3大升級重點與Lyria 3 ...
View of Airport
View of Airport
集体让对面沉默,测试服也不知道的吴国法师流,逆风开局12连胜吃鸡
集体让对面沉默,测试服也不知道的吴国法师流,逆风开局12连胜吃鸡
Gemini|YHH by CattusIratus, visual art
Gemini|YHH by CattusIratus, visual art
Gemini似乎不能流式输出中 …
Gemini似乎不能流式输出中 …
Gemini網上課程】10個職場超強用法!全面掌握Nano Banana.VEO ...
Gemini網上課程】10個職場超強用法!全面掌握Nano Banana.VEO ...
Black Flat Screen Computer Monitor
Black Flat Screen Computer Monitor
谷歌ai连发6篇数学论文,gemini攻入博士级科研,91.9 刷爆sota
谷歌ai连发6篇数学论文,gemini攻入博士级科研,91.9 刷爆sota
Google の AI|#やりたいこと、Gemini と|みんなで篇
Google の AI|#やりたいこと、Gemini と|みんなで篇
Black Hole by SquatinaCaprium, visual art
Black Hole by SquatinaCaprium, visual art
Gemini结构化输出API实践 - 汇智网
Gemini结构化输出API实践 - 汇智网
在本地服务器搭建自托管类Gemini替代方案
在本地服务器搭建自托管类Gemini替代方案
Close Up Shot of a Computer Monitor
Close Up Shot of a Computer Monitor
全新整合包来袭 一键安装 即开即用,超好用的工作流形式的ai绘画工具
全新整合包来袭 一键安装 即开即用,超好用的工作流形式的ai绘画工具
Sea Bottom by Efell, visual art
Sea Bottom by Efell, visual art
解读 Gemini 技术报告(Gemini: A Family of Highly Capable Multimodal Models) - 知乎
解读 Gemini 技术报告(Gemini: A Family of Highly Capable Multimodal Models) - 知乎
Gemini x NotebookLM 領軍——Nano Banana x Imagen x Veo x Gem x ...
Gemini x NotebookLM 領軍——Nano Banana x Imagen x Veo x Gem x ...
Text on Computer Monitor
Text on Computer Monitor
全新整合包来袭 一键安装 即开即用,超好用的工作流形式的ai绘画工具
全新整合包来袭 一键安装 即开即用,超好用的工作流形式的ai绘画工具
Zodiac Sign - Pisces by niyya00, visual art
Zodiac Sign - Pisces by niyya00, visual art
Mini-Gemini: 探索多模态视觉语言模型的新境界_vqa mmb mme-CSDN博客
Mini-Gemini: 探索多模态视觉语言模型的新境界_vqa mmb mme-CSDN博客
Gemini 3 深夜来袭:力压GPT 5.1,大模型谷歌时代来了
Gemini 3 深夜来袭:力压GPT 5.1,大模型谷歌时代来了
Lines of Code
Lines of Code
全新整合包来袭 一键安装 即开即用,超好用的工作流形式的ai绘画工具
全新整合包来袭 一键安装 即开即用,超好用的工作流形式的ai绘画工具
hiii
hiii
Constellation by SourAcid, visual art
Constellation by SourAcid, visual art
Gemini 2.0文生图实测,说话改图,真降维打击 - 知乎
Gemini 2.0文生图实测,说话改图,真降维打击 - 知乎
谷歌Gemini 2.5 Pro全面升级,从2.0到2.5,AI能力的跨越式进化_ ...
谷歌Gemini 2.5 Pro全面升级,从2.0到2.5,AI能力的跨越式进化_ ...
Programming Language on a Screen
Programming Language on a Screen
刚刚 gpt 5.2发布 重新夺回屠分榜榜一大哥 吊打google gemini 3 牛马打工人终于得救了
刚刚 gpt 5.2发布 重新夺回屠分榜榜一大哥 吊打google gemini 3 牛马打工人终于得救了
Pisces by larienne, visual art
Pisces by larienne, visual art
用命令行驱动 AI:Gemini CLI 助力工作流提效 - 知乎
用命令行驱动 AI:Gemini CLI 助力工作流提效 - 知乎
开源] ChatAir:使用Telegram 修改的OpenAI 和Gemini 的Android ...
开源] ChatAir:使用Telegram 修改的OpenAI 和Gemini 的Android ...
HTML Code on Computer Screen in Dark Mode
HTML Code on Computer Screen in Dark Mode
deepseek又拿第一,首创 因果流 视觉推理,超越gemini
deepseek又拿第一,首创 因果流 视觉推理,超越gemini
Nut by M0rgenStern-chan, visual art
Nut by M0rgenStern-chan, visual art
用命令行驱动 AI:Gemini CLI 助力工作流提效 - 知乎
用命令行驱动 AI:Gemini CLI 助力工作流提效 - 知乎
2025 Gemini 3更新】新王已到:Gemini 3 Pro 登頂最強AI 5 大革命 ...
2025 Gemini 3更新】新王已到:Gemini 3 Pro 登頂最強AI 5 大革命 ...
Close-up of Codes on a Computer Screen
Close-up of Codes on a Computer Screen
gpt 5.2果然反超谷歌gemini 3 pro 北大数院校友核心贡献
gpt 5.2果然反超谷歌gemini 3 pro 北大数院校友核心贡献
Scorpio by Estheryu, visual art
Scorpio by Estheryu, visual art
什么是流式输出? - 知乎
什么是流式输出? - 知乎
Google 出招搶客Gemini 匯入其他AI 記憶? Nano Banana 一功能再 ...
Google 出招搶客Gemini 匯入其他AI 記憶? Nano Banana 一功能再 ...
爆火deepresearch 深度研究 框架 deerflow 涉及的langgraph核心知识点 graph api相关概念
爆火deepresearch 深度研究 框架 deerflow 涉及的langgraph核心知识点 graph api相关概念
Gemini by patriplaymobil, visual art
Gemini by patriplaymobil, visual art
搭N8N工作流,只需要一个Gemini 助手 | 人人都是产品经理
搭N8N工作流,只需要一个Gemini 助手 | 人人都是产品经理
2026 懶人包】最新Gemini 3.1 Flash-Lite 1/4 價格跑出5 倍速度 ...
2026 懶人包】最新Gemini 3.1 Flash-Lite 1/4 價格跑出5 倍速度 ...
2026最新ai聚合系统 渐进式aigc系统 nano banana 2第二代绘画 veo3 veo3.1 sora 2视频生成大模型私有化独立系统 扣子工作流agent智能体
2026最新ai聚合系统 渐进式aigc系统 nano banana 2第二代绘画 veo3 veo3.1 sora 2视频生成大模型私有化独立系统 扣子工作流agent智能体
Gemini公式输出的格式错误…
Gemini公式输出的格式错误…
Gemini 3官方提示词来了!记住8招写法告别冗长让AI回答更精准
Gemini 3官方提示词来了!记住8招写法告别冗长让AI回答更精准
2026最新ai聚合系统 渐进式aigc系统 nano banana 2第二代绘画 veo3 veo3.1 sora 2视频生成大模型私有化独立系统 扣子工作流agent智能体
2026最新ai聚合系统 渐进式aigc系统 nano banana 2第二代绘画 veo3 veo3.1 sora 2视频生成大模型私有化独立系统 扣子工作流agent智能体
Aries goddess (my zodiac sign) by Denkistwin, visual art
Aries goddess (my zodiac sign) by Denkistwin, visual art
如何使用 Gemini 中的函数调用与 API 交互 | Google Codelabs
如何使用 Gemini 中的函数调用与 API 交互 | Google Codelabs
AI 幫你將雜亂資訊秒變互動PDF|Gemini AI 指令+ 免費AI 工具實測 ...
AI 幫你將雜亂資訊秒變互動PDF|Gemini AI 指令+ 免費AI 工具實測 ...
6英寸随身移动掌上电脑 网络工程师新型装备,ubuntu系统体验
6英寸随身移动掌上电脑 网络工程师新型装备,ubuntu系统体验
2018 The Sea-Goat Water Zodiac Dragon Capricorn by The-SixthLeafClover, visual art
2018 The Sea-Goat Water Zodiac Dragon Capricorn by The-SixthLeafClover, visual art
To My Dark One by ittoryu24 by Everything-GirlxGirl, visual art
To My Dark One by ittoryu24 by Everything-GirlxGirl, visual art
Gemini使用教程:全面解析及应用指南 - 幂简集成
Gemini使用教程:全面解析及应用指南 - 幂简集成
彻底打破大模型接口壁垒!GitHub 神作gcli2api 现身:让Gemini ...
彻底打破大模型接口壁垒!GitHub 神作gcli2api 现身:让Gemini ...
微软上演 釜底抽薪 ,试图在浏览器端拦截流向 chatgpt 的用户
微软上演 釜底抽薪 ,试图在浏览器端拦截流向 chatgpt 的用户
搭N8N工作流,只需要一个Gemini 助手 | 人 …
搭N8N工作流,只需要一个Gemini 助手 | 人 …
Gemini網上課程】10個職場超強用法!全面掌握Nano Banana.VEO ...
Gemini網上課程】10個職場超強用法!全面掌握Nano Banana.VEO ...
谷歌deepmind被曝抄袭开源成果,论文还中了顶流会议
谷歌deepmind被曝抄袭开源成果,论文还中了顶流会议
什么是流式输出? - 知乎
什么是流式输出? - 知乎
大凯辰光AI工作室
大凯辰光AI工作室
十六位日式冒险rpg游戏 流石萨迦 游侠专题上线
十六位日式冒险rpg游戏 流石萨迦 游侠专题上线
用命令行驱动 AI:Gemini C…
用命令行驱动 AI:Gemini C…
Google Gemini 2.0 懶人包: 3 大新AI 代理7 大新功能| 跟ChatGPT ...
Google Gemini 2.0 懶人包: 3 大新AI 代理7 大新功能| 跟ChatGPT ...
超级发烧,直奔极致 auralic g2.1四件式网络数码流媒体系统
超级发烧,直奔极致 auralic g2.1四件式网络数码流媒体系统
gemini如何关闭流式输出-太平洋科技
gemini如何关闭流式输出-太平洋科技
开源] ChatAir:使用Telegram 修改的OpenAI 和Gemini 的Android ...
开源] ChatAir:使用Telegram 修改的OpenAI 和Gemini 的Android ...
ltc3803 3 采用 thinsot 封装的恒定频率 电流模式 反激式 dc dc 控制器
ltc3803 3 采用 thinsot 封装的恒定频率 电流模式 反激式 dc dc 控制器
gemini如何关闭流式输出-太平洋科技
gemini如何关闭流式输出-太平洋科技
Gemini香港用得】打工仔必知10個職場Prompt!3大Prompt致命錯誤+ ...
Gemini香港用得】打工仔必知10個職場Prompt!3大Prompt致命錯誤+ ...
rtx 4090笔记本电脑gpu 27倍碾压核显 nvidia rtx十大领域变革ai pc
rtx 4090笔记本电脑gpu 27倍碾压核显 nvidia rtx十大领域变革ai pc
一步步教你使用Gemini API生成文本内容 - 幂简集成
一步步教你使用Gemini API生成文本内容 - 幂简集成
28 万星标封神!OpenClaw 2026.3.7 重磅更新,支持GPT-5.4 + 记忆 ...
28 万星标封神!OpenClaw 2026.3.7 重磅更新,支持GPT-5.4 + 记忆 ...
2024年了,英伟达给我们带来了什么
2024年了,英伟达给我们带来了什么
如何实现流式输出?一篇文章手把手教你! - 技术栈
如何实现流式输出?一篇文章手把手教你! - 技术栈
开源] ChatAir:使用Telegram 修改的OpenAI 和Gemini 的Android ...
开源] ChatAir:使用Telegram 修改的OpenAI 和Gemini 的Android ...
心流所向,顺势而生,htc vive推出跨世代沉浸式眼镜 vive flow轻巧 舒适 便携 全方位沉浸,旨在让vr融入生活
心流所向,顺势而生,htc vive推出跨世代沉浸式眼镜 vive flow轻巧 舒适 便携 全方位沉浸,旨在让vr融入生活
大模型 API 调用中的流式输出与非流式输出全面对比:原理、场景与最佳实践 - Apiyi.com Bl…
大模型 API 调用中的流式输出与非流式输出全面对比:原理、场景与最佳实践 - Apiyi.com Bl…
bang's blog
bang's blog
ltc1871 1 宽输入范围 no rsensetm 电流模式升压 反激式和 sepic 控制器
ltc1871 1 宽输入范围 no rsensetm 电流模式升压 反激式和 sepic 控制器
解锁 Gemini 2.0 的奥秘:功能与使用指南 - 知乎
解锁 Gemini 2.0 的奥秘:功能与使用指南 - 知乎
Gemini網上課程】10個職場超強用法!全面掌握Nano Banana.VEO ...
Gemini網上課程】10個職場超強用法!全面掌握Nano Banana.VEO ...
嵌入式linux调用usb摄像头rtmp推流 系列记录 一 推流服务器搭建
嵌入式linux调用usb摄像头rtmp推流 系列记录 一 推流服务器搭建
使用 Gemini Pro 和 Streamlit 开发简单的多模式 LLM 聊天机器人 - 知乎
使用 Gemini Pro 和 Streamlit 开发简单的多模式 LLM 聊天机器人 - 知乎
Gemini 3官方提示詞來了!記住8招寫法告別冗長讓AI回答更精準
Gemini 3官方提示詞來了!記住8招寫法告別冗長讓AI回答更精準
使用全新 omniverse 开发者工具将生成式 ai 集成到 openusd 工作流中
使用全新 omniverse 开发者工具将生成式 ai 集成到 openusd 工作流中
开源] ChatAir:使用Telegram 修改的OpenAI 和Gemini 的Android ...
开源] ChatAir:使用Telegram 修改的OpenAI 和Gemini 的Android ...
知道顶流游资的逻辑,同时知道公式的出板逻辑相当重要
知道顶流游资的逻辑,同时知道公式的出板逻辑相当重要
Gemini Archives - DEMETER ICT
Gemini Archives - DEMETER ICT
暴打gpt 3.5,谷歌gemini大杀器官宣免费用 最强代码生成工具上线支持20 语言
暴打gpt 3.5,谷歌gemini大杀器官宣免费用 最强代码生成工具上线支持20 语言
技术文章« bang's blog
技术文章« bang's blog
输出强力,招式帅气, 艾尔登法环 复合输出双刀流玩法攻略
输出强力,招式帅气, 艾尔登法环 复合输出双刀流玩法攻略
Gemini Archives - DEMETER ICT
Gemini Archives - DEMETER ICT
生成式ai这一年 从群雄乱战到生态确立,世界已被改变
生成式ai这一年 从群雄乱战到生态确立,世界已被改变
开源] ChatAir:使用Telegram 修改的OpenAI 和Gemini 的Android ...
开源] ChatAir:使用Telegram 修改的OpenAI 和Gemini 的Android ...
如何快速构建隔离式高电压 高电流测量模块
如何快速构建隔离式高电压 高电流测量模块
Gemini 3 深夜来袭:力压GPT 5.1,大模型谷歌时代来了
Gemini 3 深夜来袭:力压GPT 5.1,大模型谷歌时代来了
微柏科技 智慧梁场 助力中电建路桥搭建 流水式 简易化生产工场
微柏科技 智慧梁场 助力中电建路桥搭建 流水式 简易化生产工场
Gemini 3 深夜来袭:力压GPT 5.1,大模型谷歌时代来了
Gemini 3 深夜来袭:力压GPT 5.1,大模型谷歌时代来了
qg五排妖刀调蓝离山坑gemini 献祭流关羽全场放飞自我
qg五排妖刀调蓝离山坑gemini 献祭流关羽全场放飞自我
2026 懶人包】最新Gemini 3.1 Flash-Lite 1/4 價格跑出5 倍速度 ...
2026 懶人包】最新Gemini 3.1 Flash-Lite 1/4 價格跑出5 倍速度 ...
关于山西临汾开展电气火灾治理推广用电安全隐患监管服务的解读
关于山西临汾开展电气火灾治理推广用电安全隐患监管服务的解读
Gemini 3 深夜来袭:力压GPT 5.1,大模型谷歌时代来了
Gemini 3 深夜来袭:力压GPT 5.1,大模型谷歌时代来了
庄松林院士团队发明 活字印刷式3d模块化微流控制造技术
庄松林院士团队发明 活字印刷式3d模块化微流控制造技术
Gemini Archives - DEMETER ICT
Gemini Archives - DEMETER ICT
bow chi bow及feel my bass的各曲风remix分享与解读
bow chi bow及feel my bass的各曲风remix分享与解读
速夕AI-Blog - LLM大模型API接入指南| 全球AI模型深度解析与使用教程
速夕AI-Blog - LLM大模型API接入指南| 全球AI模型深度解析与使用教程
诸城档案史料丛书 潍水东流 研讨会暨发行仪式举办
诸城档案史料丛书 潍水东流 研讨会暨发行仪式举办
Gemini Archives - DEMETER ICT
Gemini Archives - DEMETER ICT
破解商会协会走访企业流于形式困局,广州市广西商会这样做
破解商会协会走访企业流于形式困局,广州市广西商会这样做
Google Gemini 2.0 懶人包: 3 大新AI 代理7 大新功能| 跟ChatGPT ...
Google Gemini 2.0 懶人包: 3 大新AI 代理7 大新功能| 跟ChatGPT ...
暴打gpt 3.5,谷歌gemini大杀器官宣免费用,最强代码生成工具上线支持20 语言
暴打gpt 3.5,谷歌gemini大杀器官宣免费用,最强代码生成工具上线支持20 语言
AI Coding Assistant:流行AI 辅助编程工具列表-AI技术-志文工作室
AI Coding Assistant:流行AI 辅助编程工具列表-AI技术-志文工作室
Google 地圖整合Gemini AI 對話式導航更人性化"200米前右轉 ...
Google 地圖整合Gemini AI 對話式導航更人性化"200米前右轉 ...
Google 出招搶客Gemini 匯入其他AI 記憶? Nano Banana 一功能再 ...
Google 出招搶客Gemini 匯入其他AI 記憶? Nano Banana 一功能再 ...
Gemini CLI - AI平台| AI工具集|AI资讯站
Gemini CLI - AI平台| AI工具集|AI资讯站
谷歌发布Gemini 1.5 Pro预览版,可容纳200万个token数,是竞争 ...
谷歌发布Gemini 1.5 Pro预览版,可容纳200万个token数,是竞争 ...
懂交付,更懂质感:MiniMax M2.1 Vs. GLM 4.7 国产开源顶流对决丨 ...
懂交付,更懂质感:MiniMax M2.1 Vs. GLM 4.7 国产开源顶流对决丨 ...
更新日志- Chatbox 帮助中心:指南与常见问题
更新日志- Chatbox 帮助中心:指南与常见问题
金山云-文档中心-在Chatbox中接入星流平台模型API服务教程
金山云-文档中心-在Chatbox中接入星流平台模型API服务教程
Google 地圖整合Gemini AI 對話式導航更人性化"200米前右轉 ...
Google 地圖整合Gemini AI 對話式導航更人性化"200米前右轉 ...
DMXAPI 运营日志
DMXAPI 运营日志
香港二樓書店> Gemini x NotebookLM 領軍:Nano Banana x Imagen ...
香港二樓書店> Gemini x NotebookLM 領軍:Nano Banana x Imagen ...
PA视讯|真人游戏第一品牌-Gemini 3.1 Pro低调上场:谷歌的“小版本 ...
PA视讯|真人游戏第一品牌-Gemini 3.1 Pro低调上场:谷歌的“小版本 ...
Gemini 3 深夜来袭:力压GPT 5.1,大模型谷歌时代来了
Gemini 3 深夜来袭:力压GPT 5.1,大模型谷歌时代来了
農曆新年AI 對決:Google Gemini 3.1 Pro vs. xAI Grok 4.2 Beta ...
農曆新年AI 對決:Google Gemini 3.1 Pro vs. xAI Grok 4.2 Beta ...
Google Gemini 2.0 懶人包: 3 大新AI 代理7 大新功能| 跟ChatGPT ...
Google Gemini 2.0 懶人包: 3 大新AI 代理7 大新功能| 跟ChatGPT ...
技术文章« bang's blog
技术文章« bang's blog
OpenClaw 不踩坑恶意Skills ,企业需要自己的Skills Registry ...
OpenClaw 不踩坑恶意Skills ,企业需要自己的Skills Registry ...
Gemini網上課程】10個職場超強用法!全面掌握Nano Banana.VEO ...
Gemini網上課程】10個職場超強用法!全面掌握Nano Banana.VEO ...
2026年“全球視野”十大核心資產之谷歌| Investing.com
2026年“全球視野”十大核心資產之谷歌| Investing.com
大凯辰光AI工作室
大凯辰光AI工作室
六战全胜!4K输出,从信息图到超写实人像:Nano Banana Pro重回 ...
六战全胜!4K输出,从信息图到超写实人像:Nano Banana Pro重回 ...
本站ChatGPT页面说明
本站ChatGPT页面说明
第92 頁| Techritual Hong Kong
第92 頁| Techritual Hong Kong
散装码农,大模型本地化部署相关技术收集
散装码农,大模型本地化部署相关技术收集
AlphaEvolve再进化,DeepMind用A“养殖”算法,碾压所有人类设计 ...
AlphaEvolve再进化,DeepMind用A“养殖”算法,碾压所有人类设计 ...
2025 最新】Gemini CLI 是什麼?全面解析Google AI 代理工具的 ...
2025 最新】Gemini CLI 是什麼?全面解析Google AI 代理工具的 ...
Gemini香港用得】打工仔必知10個職場Prompt!3大Prompt致命錯誤+ ...
Gemini香港用得】打工仔必知10個職場Prompt!3大Prompt致命錯誤+ ...
Google Gemini 2.0 懶人包: 3 大新AI 代理7 大新功能| 跟ChatGPT ...
Google Gemini 2.0 懶人包: 3 大新AI 代理7 大新功能| 跟ChatGPT ...
Gemini 3官方提示词来了!记住8招写法告别冗长让AI回答更精准
Gemini 3官方提示词来了!记住8招写法告别冗长让AI回答更精准
技术文章« bang's blog
技术文章« bang's blog
告別P圖地獄|Google AI Studio一鍵修圖免費玩轉AI修圖| ezone
告別P圖地獄|Google AI Studio一鍵修圖免費玩轉AI修圖| ezone
Windows 11 記事本新增表格功能及AI 實時輸出體驗正式推送 ...
Windows 11 記事本新增表格功能及AI 實時輸出體驗正式推送 ...
Devialet Gemini首款ANC藍牙耳機- Adman's Rants 廣告風涼話
Devialet Gemini首款ANC藍牙耳機- Adman's Rants 廣告風涼話
無料AI:ChatGPT + DeepSeek + Gemini + Perplexity + Copilot + ...
無料AI:ChatGPT + DeepSeek + Gemini + Perplexity + Copilot + ...
从谷歌Gemini 2.0到2.5 Pro,AI写代码的革命性进化_谷歌Gemini官网
从谷歌Gemini 2.0到2.5 Pro,AI写代码的革命性进化_谷歌Gemini官网
IOSG Weekly Brief|机器人产业畅想:自动化、人工智能与Web3 的 ...
IOSG Weekly Brief|机器人产业畅想:自动化、人工智能与Web3 的 ...
对AI进行基督教基准测试
对AI进行基督教基准测试
Typeface - AI平台| AI工具集|AI资讯站
Typeface - AI平台| AI工具集|AI资讯站
2025 智能体工程现状| Nacos 官网
2025 智能体工程现状| Nacos 官网
Windows 11 記事本新增表格功能及更流暢AI 回應| Techritual 香港
Windows 11 記事本新增表格功能及更流暢AI 回應| Techritual 香港
DMXAPI 运营日志
DMXAPI 运营日志
2025 « bang's blog
2025 « bang's blog
Google 出招搶客Gemini 匯入其他AI 記憶? Nano Banana 一功能再 ...
Google 出招搶客Gemini 匯入其他AI 記憶? Nano Banana 一功能再 ...
Google料機器人生成信息趨勢持續內容的理解為Gemini賣點
Google料機器人生成信息趨勢持續內容的理解為Gemini賣點
Sim - AI平台| AI工具集|AI资讯站
Sim - AI平台| AI工具集|AI资讯站
2026年“全球視野”十大核心資產之谷歌| Investing.com
2026年“全球視野”十大核心資產之谷歌| Investing.com
谷歌Gemini 2.0全面开放,一场AI技术普惠的分水岭事件_谷歌Gemini官网
谷歌Gemini 2.0全面开放,一场AI技术普惠的分水岭事件_谷歌Gemini官网
農曆新年AI 對決:Google Gemini 3.1 Pro vs. xAI Grok 4.2 Beta ...
農曆新年AI 對決:Google Gemini 3.1 Pro vs. xAI Grok 4.2 Beta ...
精誠轉投資矽谷新創Gemini Data併購台灣大數據新創團隊ParseMe ...
精誠轉投資矽谷新創Gemini Data併購台灣大數據新創團隊ParseMe ...
Gemini 將出現在Google 程式側邊欄 Gmail、Google Docs 頁面可 ...
Gemini 將出現在Google 程式側邊欄 Gmail、Google Docs 頁面可 ...
大凯辰光AI工作室
大凯辰光AI工作室
EasyClaw Pro - AI平台| AI工具集|AI资讯站
EasyClaw Pro - AI平台| AI工具集|AI资讯站