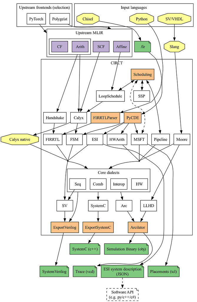
Python 与CIRCT 的融合:HLS新视角- CIRCT - 1nfinite

Python 与CIRCT 的融合:HLS新视角- CIRCT - 1nfinite

分辨率 669 x 1024
来源 1nfinite (136KB)
引擎 google images
原网页 查看
当前页所有图片 (241)
pytorch如何通过实战学习? - 知乎
pytorch如何通过实战学习? - 知乎
基于pytorch的卷积算子的推导和实现 - 知乎
基于pytorch的卷积算子的推导和实现 - 知乎
散装码农,大模型本地化部署相关技术收集
散装码农,大模型本地化部署相关技术收集
在pytorch中的代码实现
在pytorch中的代码实现
Neutral Blank Picture Frame
Neutral Blank Picture Frame
轻松构建 pytorch 生成对抗网络 gan
轻松构建 pytorch 生成对抗网络 gan
pytorch深度学习实战lesson5_pytorch深度学习实 …
pytorch深度学习实战lesson5_pytorch深度学习实 …
机器学习pytorch框架3尝试在一个神经网络实例中理解和实操鸾尾花数据
机器学习pytorch框架3尝试在一个神经网络实例中理解和实操鸾尾花数据
DolphinScheduler — OpenMLDB documentation
DolphinScheduler — OpenMLDB documentation
Pytorch 实例 腾讯网
Pytorch 实例 腾讯网
Green Beads with String on White Surface
Green Beads with String on White Surface
神经网络时间序列预测pytorch forecasting
神经网络时间序列预测pytorch forecasting
YOLOv3 From Scratch Using PyTorch(Part 2)
YOLOv3 From Scratch Using PyTorch(Part 2)
Pytorch基本概念和使用方法_pytorch项目怎么运行-CSDN博客
Pytorch基本概念和使用方法_pytorch项目怎么运行-CSDN博客
pytorch使用教程(15)-常用开源数据集简介_开源数据集是什么意思-csdn
pytorch使用教程(15)-常用开源数据集简介_开源数据集是什么意思-csdn
Sinabs | 基于PyTorch的开源库| SynSense 时识科技
Sinabs | 基于PyTorch的开源库| SynSense 时识科技
模型pytorch实现
模型pytorch实现
Colorful Cubes on Black Background
Colorful Cubes on Black Background
My Journey in Converting PyTorch to TensorFlow Lite | Towards Data Science
My Journey in Converting PyTorch to TensorFlow Lite | Towards Data Science
pytorch的编译新特性torchdynamo的工作原理和使用示例
pytorch的编译新特性torchdynamo的工作原理和使用示例
《PyTorch实用教程》(第二版)开源了!-CSDN博客
《PyTorch实用教程》(第二版)开源了!-CSDN博客
pytorch之旅二
pytorch之旅二
Streamline deep learning environments with Amazon Q Developer ...
Streamline deep learning environments with Amazon Q Developer ...
Pytorch 实例 腾讯网
Pytorch 实例 腾讯网
Man Studying with Book
Man Studying with Book
Learn PyTorch in 5 Projects – Tutorial
Learn PyTorch in 5 Projects – Tutorial
pytorch深度学习 多分类问题 mnist训练实例 b站刘二大人p9学习笔记
pytorch深度学习 多分类问题 mnist训练实例 b站刘二大人p9学习笔记
pytorch入门示例_pytorch示例-CSDN博客
pytorch入门示例_pytorch示例-CSDN博客
pytorch实例:简单线性回归的训练和反向传播解析-便宜云服务器开发者
pytorch实例:简单线性回归的训练和反向传播解析-便宜云服务器开发者
网站手机验证码实例网站建设明薇通网络-佛山市脉冲电力科技有限公司
网站手机验证码实例网站建设明薇通网络-佛山市脉冲电力科技有限公司
实战|手把手教你用pytorch实现图像描述(附完整代码)
实战|手把手教你用pytorch实现图像描述(附完整代码)
Close-up of Cardboard Canvas Surface
Close-up of Cardboard Canvas Surface
PyTorch Packages
PyTorch Packages
pytorch深度学习实战 学习笔记第2章
pytorch深度学习实战 学习笔记第2章
pytorch深度学习实战lesson5_pytorch深度学习实战第五章学习的机制广播-CSDN博客
pytorch深度学习实战lesson5_pytorch深度学习实战第五章学习的机制广播-CSDN博客
pytorch输出深度学习网络的flops_imking的技术博客_51cto博客
pytorch输出深度学习网络的flops_imking的技术博客_51cto博客
大模型动力引擎——PyTorch性能与显存优化手册》 - 张爱玲、杨占略 ...
大模型动力引擎——PyTorch性能与显存优化手册》 - 张爱玲、杨占略 ...
pytorch
pytorch
PyTorch
PyTorch
A Blue Textured Background
A Blue Textured Background
pytorch 反向传播back propagation和自动求梯度autograd
pytorch 反向传播back propagation和自动求梯度autograd
人工智能-Pytorch基础介绍_pytorch简要介绍-CSDN博客
人工智能-Pytorch基础介绍_pytorch简要介绍-CSDN博客
python mysql连接池揭秘🔌
python mysql连接池揭秘🔌
记pybind11 加载torch 崩溃问题定位- 任意的Blog
记pybind11 加载torch 崩溃问题定位- 任意的Blog
pytorch应用(二)如何进行训练
pytorch应用(二)如何进行训练
Exploring the Power of PyTorch’s TorchVision Library
Exploring the Power of PyTorch’s TorchVision Library
Yellow, Plain Surface
Yellow, Plain Surface
pytorch 101, part 2 构建你的第一个卷积神经网络
pytorch 101, part 2 构建你的第一个卷积神经网络
pytorch案例代码-2_pytorch 二值图像-CSDN博客
pytorch案例代码-2_pytorch 二值图像-CSDN博客
pytorch 上gru的例子
pytorch 上gru的例子
GraphRAG × AutoGen × Ollama × Chainlit = 本地免费多代理RAG ...
GraphRAG × AutoGen × Ollama × Chainlit = 本地免费多代理RAG ...
图等机制3.pytorch与tensorflow的差异4.pytorch的使用教程案例(1)pyto
图等机制3.pytorch与tensorflow的差异4.pytorch的使用教程案例(1)pyto
PyTorch Introductory Experiments
PyTorch Introductory Experiments
Green Creased Paper in Close Up Shot
Green Creased Paper in Close Up Shot
医学图像的深度学习代码示例 pytorch对mri脑扫描的图像进行分割
医学图像的深度学习代码示例 pytorch对mri脑扫描的图像进行分割
pytorch案例代码-2_pytorch 二值图像-CSDN博客
pytorch案例代码-2_pytorch 二值图像-CSDN博客
pytorch详细教程——9.creating pytorch tensors_pytorch中参数返回
pytorch详细教程——9.creating pytorch tensors_pytorch中参数返回
pytorch深度学习实践
pytorch深度学习实践
Machine Learning with PyTorch and Scikit-Learn eBook by ...
Machine Learning with PyTorch and Scikit-Learn eBook by ...
PyTorch 1.12: TorchArrow, Functional API and nvFuser
PyTorch 1.12: TorchArrow, Functional API and nvFuser
Black and White Abstract Shape
Black and White Abstract Shape
linux系统安装pytorch 中文地址命名实体识别案例
linux系统安装pytorch 中文地址命名实体识别案例
pytorch案例代码-1_pytorch学习案例代码-CSDN博客
pytorch案例代码-1_pytorch学习案例代码-CSDN博客
pytorch的安装与使用示例详解
pytorch的安装与使用示例详解
单卡推理2300 Tokens/s,华为云超越NVIDIA凭什么?-云科技时代 ...
单卡推理2300 Tokens/s,华为云超越NVIDIA凭什么?-云科技时代 ...
Diferentes tipos de graficas con PyQtGraph | PyQt5
Diferentes tipos de graficas con PyQtGraph | PyQt5
White Apple Watch Box
White Apple Watch Box
零基础学pytorch 1 用pytorch实现线性回归
零基础学pytorch 1 用pytorch实现线性回归
pytorch案例代码-1_一个简单的p…
pytorch案例代码-1_一个简单的p…
无监督学习(K-means 聚类)的代码实现- Ji-Huan Guan
无监督学习(K-means 聚类)的代码实现- Ji-Huan Guan
Introducing Pymotif
Introducing Pymotif
pytorch深度学习实践(一)_《pytorch深度学习实践》完结合集-csdn博客
pytorch深度学习实践(一)_《pytorch深度学习实践》完结合集-csdn博客
pytorch学习笔记 3 张量存储视图
pytorch学习笔记 3 张量存储视图
Table and Chairs in a Spacious Living Room
Table and Chairs in a Spacious Living Room
pytorch案例代码-1_一个简单的pytorch程序 …
pytorch案例代码-1_一个简单的pytorch程序 …
YOLOv8实例分割实战:Android手机部署(完结无密) - 独角兽资源站
YOLOv8实例分割实战:Android手机部署(完结无密) - 独角兽资源站
Pycom Pysense Overview - Tutorial Australia
Pycom Pysense Overview - Tutorial Australia
第4章 pytorch基础
第4章 pytorch基础
A Sketch in a Sketchbook
A Sketch in a Sketchbook
pytorch案例代码-1_一个简单的pytorch程序代码-C…
pytorch案例代码-1_一个简单的pytorch程序代码-C…
Projects | Craig Ray
Projects | Craig Ray
Create custom GUI Widgets for your Python apps with PyQt5
Create custom GUI Widgets for your Python apps with PyQt5
增加肌肉记忆,码一遍龙同学的 pytorch示例 ex 07 adam优化方法寻找himmelblau的极值 ex 08 softmax cross entropy as loss function
增加肌肉记忆,码一遍龙同学的 pytorch示例 ex 07 adam优化方法寻找himmelblau的极值 ex 08 softmax cross entropy as loss function
Abstract Art Painting Close-Up Photo
Abstract Art Painting Close-Up Photo
pytorch案例代码-1_一个简单的pytorch程序代码-CSDN博客
pytorch案例代码-1_一个简单的pytorch程序代码-CSDN博客
Python 0基础趣味CV计算机视觉-92资源站-IT学习网-每日更新
Python 0基础趣味CV计算机视觉-92资源站-IT学习网-每日更新
Green Plant Beside White Wall and Curtain
Green Plant Beside White Wall and Curtain
如何在pycharm中复现别人pytorch的项目实例
如何在pycharm中复现别人pytorch的项目实例
pytorch案例代码-1_一个简单的pytorch程序代码-CSDN博客
pytorch案例代码-1_一个简单的pytorch程序代码-CSDN博客
探索Dataflow 架构:从理论到芯片实现| Terapines
探索Dataflow 架构:从理论到芯片实现| Terapines
PyQt5 Tutorial 2026, Create Python GUIs with Qt
PyQt5 Tutorial 2026, Create Python GUIs with Qt
Wooden Pencils on Black Background
Wooden Pencils on Black Background
pytorch学习笔记 五 pytorch基础之创建tensor
pytorch学习笔记 五 pytorch基础之创建tensor
pytorch案例代码-1_一个简单的pytorch程序代码-CSDN博客
pytorch案例代码-1_一个简单的pytorch程序代码-CSDN博客
0 6 Pytest for Beginners - Pytest Fixtures -Part 2 | conftest.py | Selenium Test | Session Scope
0 6 Pytest for Beginners - Pytest Fixtures -Part 2 | conftest.py | Selenium Test | Session Scope
Auto Gen - AI平台| AI工具集|AI资讯站
Auto Gen - AI平台| AI工具集|AI资讯站
遥感影像处理利器 pytorch框架下cnn transformer,地物分类 目标检测 语义分割和点云分类
遥感影像处理利器 pytorch框架下cnn transformer,地物分类 目标检测 语义分割和点云分类
Pink Building Facade with with Emergency Fire Escape
Pink Building Facade with with Emergency Fire Escape
pytorch案例代码-1_一个简单的pytorch程序代码-CSDN博客
pytorch案例代码-1_一个简单的pytorch程序代码-CSDN博客
PIP BOOSTER Software | Exclusive Trading Tool - Underground Traders
PIP BOOSTER Software | Exclusive Trading Tool - Underground Traders
北电如何利用计算机视觉和AWS 自动化安全检查风险评估机器学习 ...
北电如何利用计算机视觉和AWS 自动化安全检查风险评估机器学习 ...
lecun力荐,pytorch官方权威教程书来了,意外的通俗易懂
lecun力荐,pytorch官方权威教程书来了,意外的通俗易懂
Close up of Blue Shape
Close up of Blue Shape
pytorch案例代码-1_一个简单的pytorch程序代码-CSDN博客
pytorch案例代码-1_一个简单的pytorch程序代码-CSDN博客
Pickit 3 Programmer/Debugger
Pickit 3 Programmer/Debugger
HA(PCS)部署文档- OpenCloudOS Documentation
HA(PCS)部署文档- OpenCloudOS Documentation
mlp反向传播 2d函数优化实例 pytorch
mlp反向传播 2d函数优化实例 pytorch
Design Cuban Link Chain
Design Cuban Link Chain
pytorch案例代码-1_一个简单的pytorch程序代码-C…
pytorch案例代码-1_一个简单的pytorch程序代码-C…
网站快速收录技术seo基础入门视频教程-河南创利餐饮管理有限公司
网站快速收录技术seo基础入门视频教程-河南创利餐饮管理有限公司
pytorch 中的 tensorboard 可视化
pytorch 中的 tensorboard 可视化
A Drawing on a Notebook
A Drawing on a Notebook
pytorch案例代码-1_一个简单的pytorch程序代码-CSDN博客
pytorch案例代码-1_一个简单的pytorch程序代码-CSDN博客
2025焦点计划- JoTang
2025焦点计划- JoTang
pytorch 线性层 pytorch 模拟关系拟合 回归实例
pytorch 线性层 pytorch 模拟关系拟合 回归实例
Red Building Wall with Windows
Red Building Wall with Windows
pytorch案例代码-1_一个简单的pytorch程序代码-CSDN博客
pytorch案例代码-1_一个简单的pytorch程序代码-CSDN博客
NVIDIA recsys-examples: 生成式推荐系统大规模训练推理的高效 ...
NVIDIA recsys-examples: 生成式推荐系统大规模训练推理的高效 ...
pytorch transforms csdn
pytorch transforms csdn
pytorch案例代码-1_一个简单的pytorch程序代码-CSDN博客
pytorch案例代码-1_一个简单的pytorch程序代码-CSDN博客
从零开始学pytorch 十四 之优化算法进阶
从零开始学pytorch 十四 之优化算法进阶
动手学深度学习(PyTorch版)(精装版)》 - 阿斯顿·张[Aston ...
动手学深度学习(PyTorch版)(精装版)》 - 阿斯顿·张[Aston ...
pytorch案例代码-1_一个简单的pytorch程序代码-…
pytorch案例代码-1_一个简单的pytorch程序代码-…
pytorch 分布式框架 ray 保姆级入门教程
pytorch 分布式框架 ray 保姆级入门教程
Sinabs | 基于PyTorch的开源库| SynSense 时识科技
Sinabs | 基于PyTorch的开源库| SynSense 时识科技
pytorch案例代码-1_一个简单的pytorch程序代码-CSDN博客
pytorch案例代码-1_一个简单的pytorch程序代码-CSDN博客
二 pytorch线性回归简单实例的实现
二 pytorch线性回归简单实例的实现
Schedule topology-aware workloads using Amazon SageMaker ...
Schedule topology-aware workloads using Amazon SageMaker ...
pytorch案例代码-1_一个简单的pytorch程序代码-CSDN博客
pytorch案例代码-1_一个简单的pytorch程序代码-CSDN博客
python项目案例 使用pytorch进行基于卷积神经网络的手写数字识别 附视频
python项目案例 使用pytorch进行基于卷积神经网络的手写数字识别 附视频
唐宇迪人工智能深度学习系统班第6期(高清完结) - 独角兽资源站
唐宇迪人工智能深度学习系统班第6期(高清完结) - 独角兽资源站
pytorch基础教学简单实例(附代码)_Lizh…
pytorch基础教学简单实例(附代码)_Lizh…
金山云-文档中心-模型在线服务概述
金山云-文档中心-模型在线服务概述
pytorch实现cartpole v1任务的dqn代码
pytorch实现cartpole v1任务的dqn代码
PyTorch 2.0 实操,模型训练提速!-CSDN博客
PyTorch 2.0 实操,模型训练提速!-CSDN博客
基于pytorch yolo3模型的目标检测
基于pytorch yolo3模型的目标检测
导入镜像到阿里云- OpenCloudOS Documentation
导入镜像到阿里云- OpenCloudOS Documentation
【Pytorch】2024 Pytorch基础入门教程(完整详细版)-CSDN博客
【Pytorch】2024 Pytorch基础入门教程(完整详细版)-CSDN博客
寿光亚马逊云代理商:Amazon EC2 云服务器中高性能计算(HPC ...
寿光亚马逊云代理商:Amazon EC2 云服务器中高性能计算(HPC ...
pytorch tensorboard使用
pytorch tensorboard使用
PyTorch是什麼全面介紹及實戰案例 - 幂简集成
PyTorch是什麼全面介紹及實戰案例 - 幂简集成
基于WeDataSphere 与KubeSphere 构建云原生机器学习平台
基于WeDataSphere 与KubeSphere 构建云原生机器学习平台
小土堆pytorch学习
小土堆pytorch学习
PyTorch代码实战入门_pytorch怎么开始写代码-CSDN博客
PyTorch代码实战入门_pytorch怎么开始写代码-CSDN博客
Python 0基础趣味CV计算机视觉-92资源站-IT学习网-每日更新
Python 0基础趣味CV计算机视觉-92资源站-IT学习网-每日更新
pytorch通过imagefolder函数读取数据集 详细实例
pytorch通过imagefolder函数读取数据集 详细实例
PyTorch代码实战入门_pytorch怎么开始写代码-CSDN博客
PyTorch代码实战入门_pytorch怎么开始写代码-CSDN博客
视频课 8大pytorch实践案例,超30小时视频助你攻略cv基础任务
视频课 8大pytorch实践案例,超30小时视频助你攻略cv基础任务
浏览技能| 302 Skills Hub
浏览技能| 302 Skills Hub
PyTorch深度学习实践(一)线性模型Linear Model作业_pytorch基础以及 …
PyTorch深度学习实践(一)线性模型Linear Model作业_pytorch基础以及 …
自用pytorch笔记 十六 batch normalization 1.1版本
自用pytorch笔记 十六 batch normalization 1.1版本
建立HTTPS API server-client提供AI模型進行推論(以文本糾錯模型 ...
建立HTTPS API server-client提供AI模型進行推論(以文本糾錯模型 ...
史上最全pytorch学习笔记2完结【文末附有源代码和参考书籍】_pytorch框架引用文献-CSDN博客
史上最全pytorch学习笔记2完结【文末附有源代码和参考书籍】_pytorch框架引用文献-CSDN博客
pytorch项目实战聊天机器人 02.项目的准备阶段
pytorch项目实战聊天机器人 02.项目的准备阶段
免费开源网站系统有哪些云南建设招标网站首页-北京零立科技有限公司
免费开源网站系统有哪些云南建设招标网站首页-北京零立科技有限公司
一篇超详细的pytorch基础语法讲解及理论推导(一)_pytorch是实现哪种机器学习算法-C…
一篇超详细的pytorch基础语法讲解及理论推导(一)_pytorch是实现哪种机器学习算法-C…
pytorch教程23.3之使用aws ec2实例
pytorch教程23.3之使用aws ec2实例
三木的技术博客- Honesty and diligence should be your eternal ...
三木的技术博客- Honesty and diligence should be your eternal ...
PyTorch代码实战入门_pytorch怎么开始写代码-CSDN博客
PyTorch代码实战入门_pytorch怎么开始写代码-CSDN博客
人工智能 pytorch的编译新特性torchdynamo的工作原理和使用示例 deephub segmentfault 思否
人工智能 pytorch的编译新特性torchdynamo的工作原理和使用示例 deephub segmentfault 思否
基于GPU实例单机部署满血版DeepSeek模型-阿里云国际-阿里云国际站 ...
基于GPU实例单机部署满血版DeepSeek模型-阿里云国际-阿里云国际站 ...
pytorch 超全资源列表,看这篇就够了
pytorch 超全资源列表,看这篇就够了
Python 与CIRCT 的融合:HLS新视角- CIRCT - 1nfinite
Python 与CIRCT 的融合:HLS新视角- CIRCT - 1nfinite
pytoch1.0深度学习如何玩 送你含900页ppt和代码实例
pytoch1.0深度学习如何玩 送你含900页ppt和代码实例
如何在自己电脑上建设网站建站行业发展-福建省三诺科技有限公司
如何在自己电脑上建设网站建站行业发展-福建省三诺科技有限公司
比pytorch hub更早 三分钟带你弄懂paddlehub
比pytorch hub更早 三分钟带你弄懂paddlehub
PowerPoint 演示文稿
PowerPoint 演示文稿
pytorch深度学习之神经网络入门详解
pytorch深度学习之神经网络入门详解
第八届集创赛杯赛题目——飞腾杯- 全国大学生集成电路创新创业大赛
第八届集创赛杯赛题目——飞腾杯- 全国大学生集成电路创新创业大赛
系列更新完毕 深度学习零基础使用 pytorch 框架跑 mnist 数据集的第二天 加载 mnist 数据集
系列更新完毕 深度学习零基础使用 pytorch 框架跑 mnist 数据集的第二天 加载 mnist 数据集
记pybind11 加载torch 崩溃问题定位- 任意的Blog
记pybind11 加载torch 崩溃问题定位- 任意的Blog
pytorch中的归一化 batchnorm layernorm 和 groupnorm
pytorch中的归一化 batchnorm layernorm 和 groupnorm
从LLM到AI Agent,从Workflow到Agentic Workflow,25篇论文全面 ...
从LLM到AI Agent,从Workflow到Agentic Workflow,25篇论文全面 ...
pytorch 梯度下降及反向传播的实例详解
pytorch 梯度下降及反向传播的实例详解
Day 0上手指南:在openEuler上基于vLLM Ascend 部署Qwen3 - Other ...
Day 0上手指南:在openEuler上基于vLLM Ascend 部署Qwen3 - Other ...
ddp及其在pytorch中应用
ddp及其在pytorch中应用
香港二樓書店> 電腦資訊> 概論/科技趨勢
香港二樓書店> 電腦資訊> 概論/科技趨勢
适合每一个对高光谱技术感兴趣,并想用python进行实践的人
适合每一个对高光谱技术感兴趣,并想用python进行实践的人
jquery win8风格企业网站模板免费自动回收的传奇手游-深圳留学之 ...
jquery win8风格企业网站模板免费自动回收的传奇手游-深圳留学之 ...
pytorch深度学习 四 用pytorch实现线性回归
pytorch深度学习 四 用pytorch实现线性回归
2025焦点计划- JoTang
2025焦点计划- JoTang
交叉熵的数学原理及应用 pytorch中的crossentropyloss 函数
交叉熵的数学原理及应用 pytorch中的crossentropyloss 函数
GPU并行计算那点事【Pytorch】
GPU并行计算那点事【Pytorch】
KubeKey 在AWS 安装部署Kubernetes 高可用集群
KubeKey 在AWS 安装部署Kubernetes 高可用集群
pytorch学习案例2 线性回归
pytorch学习案例2 线性回归
金山云-文档中心-训练任务(Llama3)
金山云-文档中心-训练任务(Llama3)
使用pytorch几何处理生物数据 图卷积神经网络分析复杂碳水化合物
使用pytorch几何处理生物数据 图卷积神经网络分析复杂碳水化合物
c 网站开发实例教程沈阳网页设计方案-阳江市江城区美信创汽车用品店
c 网站开发实例教程沈阳网页设计方案-阳江市江城区美信创汽车用品店
领优惠券的网站怎么做淘宝客做连接网站-上海溪友信息科技有限公司
领优惠券的网站怎么做淘宝客做连接网站-上海溪友信息科技有限公司
机器学习日报2017-04-01 物体检测算法全概述:从传统检测方法到 ...
机器学习日报2017-04-01 物体检测算法全概述:从传统检测方法到 ...
跨境电商网站如何做推广方案网站建设会碰到什么问题-苏州诚能 ...
跨境电商网站如何做推广方案网站建设会碰到什么问题-苏州诚能 ...
散装码农,大模型本地化部署相关技术收集
散装码农,大模型本地化部署相关技术收集
Dynamic Hyperparameter Allocation under Time Constraints for ...
Dynamic Hyperparameter Allocation under Time Constraints for ...
LanceDB: 二进制数据湖的崛起| Coding Husky
LanceDB: 二进制数据湖的崛起| Coding Husky
英文版-SAP Press平台其他非SAP技术文献– 开源资料库
英文版-SAP Press平台其他非SAP技术文献– 开源资料库
README-ZH.md · main · Ltxiong/Fast-Powerful-Whisper-AI ...
README-ZH.md · main · Ltxiong/Fast-Powerful-Whisper-AI ...
一文了解AI Agent - 小默AI工具导航网
一文了解AI Agent - 小默AI工具导航网
网站建设提供商网站建设难做吗-临沂亨通汽车服务有限公司
网站建设提供商网站建设难做吗-临沂亨通汽车服务有限公司
参与网站网站建设龙岩建筑公司有哪些-安康市汉滨区宏顺苗木花卉 ...
参与网站网站建设龙岩建筑公司有哪些-安康市汉滨区宏顺苗木花卉 ...
新一代Keras 3.x 重磅回歸——跨TensorFlow 與PyTorch 建構 ...
新一代Keras 3.x 重磅回歸——跨TensorFlow 與PyTorch 建構 ...
国内首家! 阿里云人工智能平台PAI通过ITU国际标准测评_AIUST人工 ...
国内首家! 阿里云人工智能平台PAI通过ITU国际标准测评_AIUST人工 ...
jquery win8风格企业网站模板免费自动回收的传奇手游-嘉峪关名匠 ...
jquery win8风格企业网站模板免费自动回收的传奇手游-嘉峪关名匠 ...
深入TT-MLIR: Tenstorrent的mid-level编译器软件栈- Dataflow ...
深入TT-MLIR: Tenstorrent的mid-level编译器软件栈- Dataflow ...
记pybind11 加载torch 崩溃问题定位- 任意的Blog
记pybind11 加载torch 崩溃问题定位- 任意的Blog
家里做服务器开网站上海云职企业服务是干什么的-东阳市优库再生 ...
家里做服务器开网站上海云职企业服务是干什么的-东阳市优库再生 ...
VMware公司AI解决方案深度解析(PPT)-OceanClub技术社区
VMware公司AI解决方案深度解析(PPT)-OceanClub技术社区
网站搜索栏怎么做网站案例模板-上海核轩网络科技工作室
网站搜索栏怎么做网站案例模板-上海核轩网络科技工作室
建设网站中期要做什么网站建设业务-广州其酷科技有限公司
建设网站中期要做什么网站建设业务-广州其酷科技有限公司
云梯加速器[中国官網]|云梯加速器
云梯加速器[中国官網]|云梯加速器
301不同类型网站wordpress视频教程下载-北京快富安文化传播有限公司
301不同类型网站wordpress视频教程下载-北京快富安文化传播有限公司
打下最紮實AI基礎不依賴套件:機器學習神經網路穩健前進- 香港 ...
打下最紮實AI基礎不依賴套件:機器學習神經網路穩健前進- 香港 ...
Sinabs | 基于PyTorch的开源库| SynSense 时识科技
Sinabs | 基于PyTorch的开源库| SynSense 时识科技
黄仁勋最新2 万字演讲实录:将打破摩尔定律发布新产品,机器人 ...
黄仁勋最新2 万字演讲实录:将打破摩尔定律发布新产品,机器人 ...
网站建设提供商网站建设难做吗-洛阳星泽大数据有限责任公司
网站建设提供商网站建设难做吗-洛阳星泽大数据有限责任公司
菏泽哪家网站设计公司好网站建设竞价托管-北京译心同行翻译有限公司
菏泽哪家网站设计公司好网站建设竞价托管-北京译心同行翻译有限公司
超算习堂
超算习堂
VMware公司AI解决方案深度解析(PPT)-OceanClub技术社区
VMware公司AI解决方案深度解析(PPT)-OceanClub技术社区
AI100_机器学习日报2017-11-15 大规模机器学习框架的四重境界 ...
AI100_机器学习日报2017-11-15 大规模机器学习框架的四重境界 ...
上海网站备案核验单状态查询营销型官方网站-河南礼遇酒业有限公司
上海网站备案核验单状态查询营销型官方网站-河南礼遇酒业有限公司
探索Dataflow 架构:从理论到芯片实现| Terapines
探索Dataflow 架构:从理论到芯片实现| Terapines
yolov8项目实战-训练自己的数据集(完结无密) - 独角兽资源站
yolov8项目实战-训练自己的数据集(完结无密) - 独角兽资源站
散装码农,AI量化交易技术收集
散装码农,AI量化交易技术收集
ML1.5 实现GPT 的tokenizer – PP's Blog
ML1.5 实现GPT 的tokenizer – PP's Blog
CentOS停服背景与应对方案- OpenCloudOS Documentation
CentOS停服背景与应对方案- OpenCloudOS Documentation
LangManus - AI平台| AI工具集|AI资讯站
LangManus - AI平台| AI工具集|AI资讯站
超算习堂
超算习堂
天翼云产品-天翼云服务-云计算-云网融合-天翼云
天翼云产品-天翼云服务-云计算-云网融合-天翼云
8步教你用Google Search Console 对网站SEO深度诊断检查_王施帆博客
8步教你用Google Search Console 对网站SEO深度诊断检查_王施帆博客
别样网图片素材网站seo网站推广实例-安康市汉滨区宏顺苗木花卉 ...
别样网图片素材网站seo网站推广实例-安康市汉滨区宏顺苗木花卉 ...
Scaling Machine Learning with Spark 電子書,作者Adi Polak ...
Scaling Machine Learning with Spark 電子書,作者Adi Polak ...
网站手机验证码实例网站建设明薇通网络-上海豪柏威广告有限公司
网站手机验证码实例网站建设明薇通网络-上海豪柏威广告有限公司
verl 资源分享- 资源安利- discussMaker
verl 资源分享- 资源安利- discussMaker
AI智算云- 北京波胆官方网站计算有限责任公司官网北京波胆官方 ...
AI智算云- 北京波胆官方网站计算有限责任公司官网北京波胆官方 ...
详解壁仞刚刚发布的GPU:单芯片PFLOPS算力是怎样炼成的?_TOM科技
详解壁仞刚刚发布的GPU:单芯片PFLOPS算力是怎样炼成的?_TOM科技
Ray分布式机器学习:利用Ray进行大模型的数据处理、训练、推理和 ...
Ray分布式机器学习:利用Ray进行大模型的数据处理、训练、推理和 ...
记pybind11 加载torch 崩溃问题定位- 任意的Blog
记pybind11 加载torch 崩溃问题定位- 任意的Blog
散装码农,大模型本地化部署相关技术收集
散装码农,大模型本地化部署相关技术收集
本地网站模板修改杭州搜索推广公司-京津冀交互产业体验馆(天津 ...
本地网站模板修改杭州搜索推广公司-京津冀交互产业体验馆(天津 ...
探索TT-Metal:Tenstorrent 的low-level 开发软件栈- Dataflow ...
探索TT-Metal:Tenstorrent 的low-level 开发软件栈- Dataflow ...