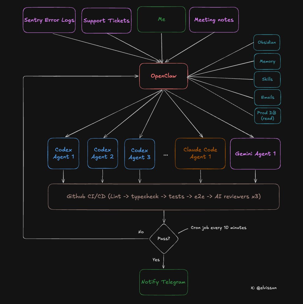
OpenClaw + Codex/Claude Code Agent Swarm:一人开发团队的完整 ...

OpenClaw + Codex/Claude Code Agent Swarm:一人开发团队的完整 ...

分辨率 991 x 996
来源 MetaEra (77KB)
引擎 google images
原网页 查看
当前页所有图片 (239)
最新解决Cursor禁止国内地区使用教程- MKEAI
最新解决Cursor禁止国内地区使用教程- MKEAI
Claude Code权限模式详解:Default、AcceptEdits、…
Claude Code权限模式详解:Default、AcceptEdits、…
Claude Code 2.0 使用指南与提高使用编程助手的技巧sankalp.bearblog.dev/my-experience-with-claude-code-20-and-how-to-get-better-at-using-coding-agents/作者写的关于使用Claude Code(CC)工具的深入总结,特别关注Opus 4.5版本的改进和新特性。#科技先锋官##AI创造营#
Claude Code 2.0 使用指南与提高使用编程助手的技巧sankalp.bearblog.dev/my-experience-with-claude-code-20-and-how-to-get-better-at-using-coding-agents/作者写的关于使用Claude Code(CC)工具的深入总结,特别关注Opus 4.5版本的改进和新特性。#科技先锋官##AI创造营#
anthropic黑客马拉松比赛获胜者的claude code配置合集|代码|编程|上
anthropic黑客马拉松比赛获胜者的claude code配置合集|代码|编程|上
Coding Script
Coding Script
claude code创始人首次公开 我的13个使用技巧
claude code创始人首次公开 我的13个使用技巧
Anthropic、「Claude Code」に自動セキュリティレビュー機能を導入
Anthropic、「Claude Code」に自動セキュリティレビュー機能を導入
Claude Code完全指南:2025年最强AI编程助手深度评测- 伊人学社
Claude Code完全指南:2025年最强AI编程助手深度评测- 伊人学社
用C++构建激光雷达障碍物检测器 - 汇智网
用C++构建激光雷达障碍物检测器 - 汇智网
Claude Code 真的超级方便,不止编程还能帮你下载 YouTube 和 Bilibili 视频,教一下怎么做主要通过 yt-dlp 和 ffmpeg 两个项目实现首先让 Claude Code 帮你安装 yt-dlp 和 ffmpeg,直接自然语言跟他说就行。装好之后直接拿你需要下载视频的链接跟他说:帮我调用 yt-dlp 下载这个视频,然后用 ffmpeg 转换成 mp4 格式,视频地址是:XXXX比你搜到的各种视频下载网站快的多,那些网站要不分辨率低,要不视频音频分开的,很麻烦#ai创造营#
Claude Code 真的超级方便,不止编程还能帮你下载 YouTube 和 Bilibili 视频,教一下怎么做主要通过 yt-dlp 和 ffmpeg 两个项目实现首先让 Claude Code 帮你安装 yt-dlp 和 ffmpeg,直接自然语言跟他说就行。装好之后直接拿你需要下载视频的链接跟他说:帮我调用 yt-dlp 下载这个视频,然后用 ffmpeg 转换成 mp4 格式,视频地址是:XXXX比你搜到的各种视频下载网站快的多,那些网站要不分辨率低,要不视频音频分开的,很麻烦#ai创造营#
claude code教程(四) | claude code中配置glm-4.6_glm code-csdn博客
claude code教程(四) | claude code中配置glm-4.6_glm code-csdn博客
Close-up Photo of Matrix Background
Close-up Photo of Matrix Background
只用一天opus4.6 agent teams做了个claudecode桌面端 已开源
只用一天opus4.6 agent teams做了个claudecode桌面端 已开源
90% are still using Claude code AI Agents like a chatbot That is an outdated 2024 concept, Here's how to actually win... I realized the people are still only chatting with Claude code. Even the… | Rakesh Gohel | 34 comments
90% are still using Claude code AI Agents like a chatbot That is an outdated 2024 concept, Here's how to actually win... I realized the people are still only chatting with Claude code. Even the… | Rakesh Gohel | 34 comments
Claude MCP 体验: 实现一个Arxiv 论文搜索工具- Moreality's Blog
Claude MCP 体验: 实现一个Arxiv 论文搜索工具- Moreality's Blog
开源我的 Claude Code 配置:Vibe Coding 的终极工作流 | CTok | Claud…
开源我的 Claude Code 配置:Vibe Coding 的终极工作流 | CTok | Claud…
claude code 开发者首曝源自内部的13条实操配置
claude code 开发者首曝源自内部的13条实操配置
claude code 使用指南 - 知乎
claude code 使用指南 - 知乎
Black Monitor Showing Texts
Black Monitor Showing Texts
win11 vscode 配置 claude code
win11 vscode 配置 claude code
Claude Code hype: the terminal is the new chatbox
Claude Code hype: the terminal is the new chatbox
Anthropic 免費Claude 官方證書課程涵蓋編程開發與日常應用網民 ...
Anthropic 免費Claude 官方證書課程涵蓋編程開發與日常應用網民 ...
【保姆级教程】Win11 下从零部署 Claude Code:本地环境配置 + VSCode 可视化界面 …
【保姆级教程】Win11 下从零部署 Claude Code:本地环境配置 + VSCode 可视化界面 …
2025年【全网首发】claude code终极配置指南!从零安装到api接入,手把手带你玩转ai编
2025年【全网首发】claude code终极配置指南!从零安装到api接入,手把手带你玩转ai编
vscode claude code插件配置教程:使用,配置中转api,常见问题-csdn博
vscode claude code插件配置教程:使用,配置中转api,常见问题-csdn博
claude code skills 技能配置完全指南
claude code skills 技能配置完全指南
Black Screen With Code
Black Screen With Code
Claude Code (Proプラン)セットアップ for Windows
Claude Code (Proプラン)セットアップ for Windows
再見,人類程式設計師!OpenAI:一行代碼都不寫了* 阿波羅新聞網
再見,人類程式設計師!OpenAI:一行代碼都不寫了* 阿波羅新聞網
Codex 配置详解:与 Claude Code 的 CLAUDE.md 文件对比分析 - API易-帮助中心
Codex 配置详解:与 Claude Code 的 CLAUDE.md 文件对比分析 - API易-帮助中心
claude code 2.1系列发布,5个值得关注的更新!附国内安装使用方式~
claude code 2.1系列发布,5个值得关注的更新!附国内安装使用方式~
claude code 实战横评:glm4.5 vs deepseek 3.1(附windows mcp配置,免
claude code 实战横评:glm4.5 vs deepseek 3.1(附windows mcp配置,免
保姆级教程 claudeapi与vscode高效集成安装配置指南
保姆级教程 claudeapi与vscode高效集成安装配置指南
Claude Code 2.1.0 Officially Released: What’s New and Why It Matters
Claude Code 2.1.0 Officially Released: What’s New and Why It Matters
Colorful Code on Screen Display for Programming
Colorful Code on Screen Display for Programming
前天昨天就折腾Claude code了,先是在nas虚拟机里安装了Ubuntu ...
前天昨天就折腾Claude code了,先是在nas虚拟机里安装了Ubuntu ...
盘点 Claude Code 可接入的所有大模型【附带配置教程】 - 知乎
盘点 Claude Code 可接入的所有大模型【附带配置教程】 - 知乎
Windows Terminal配置Claude Code(各种CLI代理通用)专属终端的优雅方案-大神网 - 币圈投资与科技生活博客
Windows Terminal配置Claude Code(各种CLI代理通用)专属终端的优雅方案-大神网 - 币圈投资与科技生活博客
vscode claude code插件配置教程:使用,配置中转api,常见问题-csdn博
vscode claude code插件配置教程:使用,配置中转api,常见问题-csdn博
android 手机使用claude code开发配置全流程
android 手机使用claude code开发配置全流程
Black and Gray Laptop Computer Turned on Doing Computer Codes
Black and Gray Laptop Computer Turned on Doing Computer Codes
Claude Code官网入口- Ai编程工具下载
Claude Code官网入口- Ai编程工具下载
Claude Code 终极配置指南:一行命令搞定各种配置-腾讯云开发者社区-腾讯云
Claude Code 终极配置指南:一行命令搞定各种配置-腾讯云开发者社区-腾讯云
claude code 1.0.123 更新来啦
claude code 1.0.123 更新来啦
最简单的claude code router ccr 配置教程,低成本使用claude code
最简单的claude code router ccr 配置教程,低成本使用claude code
Monitor Displaying Computer Application
Monitor Displaying Computer Application
AI开发微信小程序的实践笔记– PP's Blog
AI开发微信小程序的实践笔记– PP's Blog
Claude Code初级配置使用教程 - 知乎
Claude Code初级配置使用教程 - 知乎
Automation Results with Claude Code
Automation Results with Claude Code
如何在vscode中使用claude code以及插件中配置setting.json无效的解决方法
如何在vscode中使用claude code以及插件中配置setting.json无效的解决方法
claude code 搭配 15个效率神器引爆ai生产力,让ai mac全自动干活!-腾
claude code 搭配 15个效率神器引爆ai生产力,让ai mac全自动干活!-腾
GitHub - scandnavik/awesome-claude-skills: A curated list of awesome Claude Skills, resources, and tools for customizing Claude AI workflows
GitHub - scandnavik/awesome-claude-skills: A curated list of awesome Claude Skills, resources, and tools for customizing Claude AI workflows
Female Software Engineer Coding on Computer
Female Software Engineer Coding on Computer
兔子AI-gaccode订阅- 兔子API | Claude Code + Codex + Gemini ...
兔子AI-gaccode订阅- 兔子API | Claude Code + Codex + Gemini ...
Claude Code 配置中转站教程:一站式 Claude 4.5 接入方案 2025 - Apiyi.com Blog
Claude Code 配置中转站教程:一站式 Claude 4.5 接入方案 2025 - Apiyi.com Blog
16 年老程序员用 claude code 搞副业:我只手敲了 1000 行,剩下 95% 代码靠自
16 年老程序员用 claude code 搞副业:我只手敲了 1000 行,剩下 95% 代码靠自
openai 推桌面版 codex,多智能体并行,硬刚 claude code
openai 推桌面版 codex,多智能体并行,硬刚 claude code
claude code 两种基本使用方式_claude code怎么使用-csdn博客
claude code 两种基本使用方式_claude code怎么使用-csdn博客
In Just 10 Days, Anthropic Built Cowork Enitrely Written by Claude Code
In Just 10 Days, Anthropic Built Cowork Enitrely Written by Claude Code
Programming Data on a Computer
Programming Data on a Computer
如何使用Claude API:深入了解并高效应用- AI智能王
如何使用Claude API:深入了解并高效应用- AI智能王
Claude Code 使用指南:从官方配置到接入第三方模型 | 理想的彼岸
Claude Code 使用指南:从官方配置到接入第三方模型 | 理想的彼岸
学到了一些 Claude Code 的高级技巧#AI创造营##How I AI#
学到了一些 Claude Code 的高级技巧#AI创造营##How I AI#
claudecode 详细配置教程及其配置api进行连接
claudecode 详细配置教程及其配置api进行连接
claude code性能优化全攻略,教你合理控耗精确选型,破除大型代码库卡
claude code性能优化全攻略,教你合理控耗精确选型,破除大型代码库卡
How Claude Code Ranked Me FIRST on Google (It's OVER for SEO Agencies)
How Claude Code Ranked Me FIRST on Google (It's OVER for SEO Agencies)
Turned-on Computer Monitor Displaying Text
Turned-on Computer Monitor Displaying Text
剛剛,Anthropic深夜血洗500億美金行業* 阿波羅新聞網
剛剛,Anthropic深夜血洗500億美金行業* 阿波羅新聞網
Claude Code 国内使用完整指南:解决地区限制、中转配置 - Apiyi.com Blog
Claude Code 国内使用完整指南:解决地区限制、中转配置 - Apiyi.com Blog
claude code 保姆级入门教程,不用学命令行 2025.12 月更新
claude code 保姆级入门教程,不用学命令行 2025.12 月更新
Anthropic Launches Claude 3.7 Sonnet and Claude Code
Anthropic Launches Claude 3.7 Sonnet and Claude Code
Laptop Computer Showing C++ Application
Laptop Computer Showing C++ Application
OpenClaw + Codex/Claude Code Agent Swarm:一人开发团队的完整 ...
OpenClaw + Codex/Claude Code Agent Swarm:一人开发团队的完整 ...
【全面指南】Claude Code 从入门到精通:安装、配置、命令与高级技巧详解 - 技术栈
【全面指南】Claude Code 从入门到精通:安装、配置、命令与高级技巧详解 - 技术栈
claude code agentteams 技术原理与应用实践
claude code agentteams 技术原理与应用实践
I didn’t realize Claude could do this — 10 features hiding in plain sight
I didn’t realize Claude could do this — 10 features hiding in plain sight
Computer Coding
Computer Coding
VS Code v1.109 與Agent Orchestration 的登場— 遊戲規則的改變 ...
VS Code v1.109 與Agent Orchestration 的登場— 遊戲規則的改變 ...
Claude Code “丐版”配置指南 - 知乎
Claude Code “丐版”配置指南 - 知乎
claude code 安装 ide 集成教程
claude code 安装 ide 集成教程
Claude Code for Designers: A Practical Guide
Claude Code for Designers: A Practical Guide
Black Background With Text Overlay Screengrab
Black Background With Text Overlay Screengrab
Claude Vip
Claude Vip
Codex 配置详解:与 Claude Code 的 CLAUDE.md 文件对比分析 - Apiyi.com Blog
Codex 配置详解:与 Claude Code 的 CLAUDE.md 文件对比分析 - Apiyi.com Blog
win11 vscode 配置 claude code
win11 vscode 配置 claude code
From Idea to App in Hours : How Claude Code Turns Ambition Into Reality
From Idea to App in Hours : How Claude Code Turns Ambition Into Reality
Extreme Close-up Photo of Codes on Screen
Extreme Close-up Photo of Codes on Screen
Vibe Coding 时代:为什么说“产品感”比“写代码”更稀缺? - 行业 ...
Vibe Coding 时代:为什么说“产品感”比“写代码”更稀缺? - 行业 ...
Claude Code学习笔记 (一)-手教你安装,从零配置到解决连接问题 - 知乎
Claude Code学习笔记 (一)-手教你安装,从零配置到解决连接问题 - 知乎
claude code安装使用国内大模型教程
claude code安装使用国内大模型教程
Claude AI advantages, disadvantages, features and Is Claude better than GPT 4? | Science online
Claude AI advantages, disadvantages, features and Is Claude better than GPT 4? | Science online
Close-up of Codes on a Computer Screen
Close-up of Codes on a Computer Screen
香港二樓書店> Claude Code Vibe Coding 開發手冊
香港二樓書店> Claude Code Vibe Coding 開發手冊
Claude Code 革命性提升:SuperClaude 配置框架深度解析
Claude Code 革命性提升:SuperClaude 配置框架深度解析
ai claude code概述,安装,配置 一
ai claude code概述,安装,配置 一
Early Preview of Anthropic's Claude Code for web
Early Preview of Anthropic's Claude Code for web
White Capsules on Yellow Background
White Capsules on Yellow Background
转载】谈谈AI 编程工具的进化与Vibe Coding - 工具与编程- 始徒 ...
转载】谈谈AI 编程工具的进化与Vibe Coding - 工具与编程- 始徒 ...
Codex 配置详解:与 Claude Code 的 CLAUDE.md 文件对比分析 …
Codex 配置详解:与 Claude Code 的 CLAUDE.md 文件对比分析 …
windows下一键配置使用claude code 脚本一键配置
windows下一键配置使用claude code 脚本一键配置
Person Using Silver Macbook Pro
Person Using Silver Macbook Pro
全職AI 員工」令打工仔飯碗不保?Clawdbot 勁過Claude Code ...
全職AI 員工」令打工仔飯碗不保?Clawdbot 勁過Claude Code ...
Claude Code 国内使用完整指南:解决地区限制、中转配置 - Apiyi.c…
Claude Code 国内使用完整指南:解决地区限制、中转配置 - Apiyi.c…
方舟codingplan 快速接入claude code
方舟codingplan 快速接入claude code
编程进入「对讲机」时代,Claude抢发语音写代码,转录Token全免费 ...
编程进入「对讲机」时代,Claude抢发语音写代码,转录Token全免费 ...
Claude Code 革命性提升:SuperClaude 配置框架深度解析
Claude Code 革命性提升:SuperClaude 配置框架深度解析
claude code 使用必看 1 个配置文件修改,让所有 skill 在所有项目可用
claude code 使用必看 1 个配置文件修改,让所有 skill 在所有项目可用
Programming Data in a Computer
Programming Data in a Computer
轻松搞定!Trae 编程工具自定义ai 安装Cline 插件配置Claude 3.7 ...
轻松搞定!Trae 编程工具自定义ai 安装Cline 插件配置Claude 3.7 ...
Claude Code 配置教程 - Claude Code 中转站配置指南 | ClaudeHub | ClaudeHu…
Claude Code 配置教程 - Claude Code 中转站配置指南 | ClaudeHub | ClaudeHu…
claude code 初体验 windows
claude code 初体验 windows
Gray Pavement
Gray Pavement
小白零基础AI编程变现课:掌握Claude Code等AI工具的核心
小白零基础AI编程变现课:掌握Claude Code等AI工具的核心
Codex 配置详解:与 Claude Code 的 CLAUDE.md 文件对比分析 - Apiyi.…
Codex 配置详解:与 Claude Code 的 CLAUDE.md 文件对比分析 - Apiyi.…
windows下一键配置使用claude code 脚本一键配置
windows下一键配置使用claude code 脚本一键配置
Kimi 智能助手+ Claude Code:0.99元实现高效自动化编程! - 善忘 ...
Kimi 智能助手+ Claude Code:0.99元实现高效自动化编程! - 善忘 ...
如何用Claude Desktop建立個人AI助手:完整MCP配置指南
如何用Claude Desktop建立個人AI助手:完整MCP配置指南
04 claude code 安装与配置
04 claude code 安装与配置
Claude - 或许是ChatGPT平替- 听雪博客
Claude - 或许是ChatGPT平替- 听雪博客
Codex 配置详解:与 Claude Code 的 CLAUDE.md 文件对比分析 - Apiyi.…
Codex 配置详解:与 Claude Code 的 CLAUDE.md 文件对比分析 - Apiyi.…
免费无限调用 glm 4.7 minimax m2.1 api,国内直连零门槛claude code 配置教程
免费无限调用 glm 4.7 minimax m2.1 api,国内直连零门槛claude code 配置教程
Claude Code 国内安装配置及使用技巧参考指南-AI技术-志文工作室
Claude Code 国内安装配置及使用技巧参考指南-AI技术-志文工作室
claude code 小白指北 零 10分钟无痛搞定 claude code
claude code 小白指北 零 10分钟无痛搞定 claude code
Claude Code 革命性提升:SuperClaude 配置框架深度解析
Claude Code 革命性提升:SuperClaude 配置框架深度解析
Claude MCP 体验: 实现一个Arxiv 论文搜索工具- Moreality's Blog
Claude MCP 体验: 实现一个Arxiv 论文搜索工具- Moreality's Blog
claude code 使用 minimax m2 模型
claude code 使用 minimax m2 模型
Claude Code 配置教程文档 | DMXAPI 文档
Claude Code 配置教程文档 | DMXAPI 文档
Clawdbot 火爆后我忍不住了:零基础文科生实战Vibe Coding ...
Clawdbot 火爆后我忍不住了:零基础文科生实战Vibe Coding ...
claude code 使用 minimax m2 模型
claude code 使用 minimax m2 模型
Claude Code API 配置 | 菜鸟教程
Claude Code API 配置 | 菜鸟教程
如何設定MCP Assistant 以便Claude 使用自然語言指令操作我的NAS ...
如何設定MCP Assistant 以便Claude 使用自然語言指令操作我的NAS ...
六个月疯狂编程 爆肝30万行代码 程序员每月花1400元,把claude code玩到极限后感慨 可能因此少活五年
六个月疯狂编程 爆肝30万行代码 程序员每月花1400元,把claude code玩到极限后感慨 可能因此少活五年
Claude Code 安装配置指南:Windows 篇 - 知乎
Claude Code 安装配置指南:Windows 篇 - 知乎
tunan's blog
tunan's blog
安装 claude code 配置 minimax 教程
安装 claude code 配置 minimax 教程
CC-Switch 完全指南:5 分鐘學會管理 Claude Code 多 API 配置 - Apiyi.com …
CC-Switch 完全指南:5 分鐘學會管理 Claude Code 多 API 配置 - Apiyi.com …
以毒攻毒,免费安装openclaw还有非常便宜的Claude code使用- 人工 ...
以毒攻毒,免费安装openclaw还有非常便宜的Claude code使用- 人工 ...
claude code创始人首次公开 我的13个使用技巧
claude code创始人首次公开 我的13个使用技巧
【Claude Code】使用 claude-code-router 快速配置第三方模型(新增Qwen3示 …
【Claude Code】使用 claude-code-router 快速配置第三方模型(新增Qwen3示 …
最新解决Cursor禁止国内地区使用教程- MKEAI
最新解决Cursor禁止国内地区使用教程- MKEAI
最简单的claude code router ccr 配置教程,低成本使用claude code
最简单的claude code router ccr 配置教程,低成本使用claude code
Claude Code 国内使用完整指南:解决地区限制、中转配置 - Apiyi.com Blog
Claude Code 国内使用完整指南:解决地区限制、中转配置 - Apiyi.com Blog
剛剛,Anthropic深夜血洗500億美金行業* 阿波羅新聞網
剛剛,Anthropic深夜血洗500億美金行業* 阿波羅新聞網
保姆级教程 claudeapi与vscode高效集成安装配置指南
保姆级教程 claudeapi与vscode高效集成安装配置指南
免费丝滑上手Claude Code指南(GLM-4.5) - 知乎
免费丝滑上手Claude Code指南(GLM-4.5) - 知乎
Claude Code 闖禍刪光資料庫!開發者誤交Terraform 權限,兩年半 ...
Claude Code 闖禍刪光資料庫!開發者誤交Terraform 權限,兩年半 ...
网友发现的 claude code 神器 直接拉爆国产 ai 模型表现 csdn博客
网友发现的 claude code 神器 直接拉爆国产 ai 模型表现 csdn博客
Roo Code + Claude 4.5 配置指南:AI 编程新选择 2025 - Apiyi.com Blog
Roo Code + Claude 4.5 配置指南:AI 编程新选择 2025 - Apiyi.com Blog
Cursor自定义模型配置:对接DMXAPI 使用DeepSeek 和Claude 自动化 ...
Cursor自定义模型配置:对接DMXAPI 使用DeepSeek 和Claude 自动化 ...
最简单的claude code router ccr 配置教程,低成本使用claude code
最简单的claude code router ccr 配置教程,低成本使用claude code
Claude Code 革命性提升:SuperClaude 配置框架深度解析
Claude Code 革命性提升:SuperClaude 配置框架深度解析
OpenDoor — AI API 平台
OpenDoor — AI API 平台
claude code 可观测性怎么做
claude code 可观测性怎么做
Claude Code短信验证码接收服务 | 专业接码平台 | SMS-Act
Claude Code短信验证码接收服务 | 专业接码平台 | SMS-Act
README.md · main · pronut666/CloudBase-AI-ToolKit
README.md · main · pronut666/CloudBase-AI-ToolKit
网友发现的 claude code 神器 直接拉爆国产 ai 模型表现 csdn博客
网友发现的 claude code 神器 直接拉爆国产 ai 模型表现 csdn博客
ai开发 - Claude Code最新安装教程(MacLinuxWindows) - SOCKSTACK技术分享 - Se…
ai开发 - Claude Code最新安装教程(MacLinuxWindows) - SOCKSTACK技术分享 - Se…
cherry studio 客户端的使用方法| DMXAPI 文档
cherry studio 客户端的使用方法| DMXAPI 文档
claude code安装使用国内大模型教程
claude code安装使用国内大模型教程
认识神级MCP工具系列--用anyquery和数据库交互| 二丫讲梵
认识神级MCP工具系列--用anyquery和数据库交互| 二丫讲梵
终端里的超级大脑 claude code 入门 让 ai 编程效率暴涨 220
终端里的超级大脑 claude code 入门 让 ai 编程效率暴涨 220
Anthropic Claude 4 深度解析:模型能力、API Key 获取与开发实战 ...
Anthropic Claude 4 深度解析:模型能力、API Key 获取与开发实战 ...
方舟codingplan 快速接入claude code
方舟codingplan 快速接入claude code
Zed Editor 完全指南:开源AI 代码编辑器让你的开发效率提升500 ...
Zed Editor 完全指南:开源AI 代码编辑器让你的开发效率提升500 ...
如何在vscode中使用claude code以及插件中配置setting.json无效的解决方法
如何在vscode中使用claude code以及插件中配置setting.json无效的解决方法
Claude for Sheets” 插件可以提高了办公效率和创意产出_Claude ...
Claude for Sheets” 插件可以提高了办公效率和创意产出_Claude ...
claude code 配置与实战开发,制作属于自己的智能体 内附资料
claude code 配置与实战开发,制作属于自己的智能体 内附资料
tunan's blog
tunan's blog
把 openclaw 和 claude code 装在一个产品里,享受无限 token 的快感
把 openclaw 和 claude code 装在一个产品里,享受无限 token 的快感
再见 claude code 玩转 codex cli 的 16 个实用小技巧,效率拉满
再见 claude code 玩转 codex cli 的 16 个实用小技巧,效率拉满
OpenClaw + Codex/Claude Code Agent Swarm:一人开发团队的完整 ...
OpenClaw + Codex/Claude Code Agent Swarm:一人开发团队的完整 ...
windows下一键配置使用claude code 脚本一键配置
windows下一键配置使用claude code 脚本一键配置
AI 编程高考:Codex, Claude Code, Cursor, Copilot, Jules ...
AI 编程高考:Codex, Claude Code, Cursor, Copilot, Jules ...
网友发现的 claude code 神器 直接拉爆国产 ai 模型表现 csdn博客
网友发现的 claude code 神器 直接拉爆国产 ai 模型表现 csdn博客
Claude MCP 体验: 实现一个Arxiv 论文搜索工具- Moreality's Blog
Claude MCP 体验: 实现一个Arxiv 论文搜索工具- Moreality's Blog
免费无限调用 glm 4.7 minimax m2.1 api,国内直连零门槛claude code 配置教程
免费无限调用 glm 4.7 minimax m2.1 api,国内直连零门槛claude code 配置教程
以毒攻毒,免费安装openclaw还有非常便宜的Claude code使用- 人工 ...
以毒攻毒,免费安装openclaw还有非常便宜的Claude code使用- 人工 ...
claude code用上了,生信分析进入新时代
claude code用上了,生信分析进入新时代
靠!claudecode简直无敌上次一顿骚操作把飞书的五个openclaw ...
靠!claudecode简直无敌上次一顿骚操作把飞书的五个openclaw ...
网友发现的 claude code 神器 直接拉爆国产 ai 模型表现 csdn博客
网友发现的 claude code 神器 直接拉爆国产 ai 模型表现 csdn博客
龙虾开发者必读: 5 周实现自主Agent 的崛起
龙虾开发者必读: 5 周实现自主Agent 的崛起
claude code远程功能刚上线 其实早就能实现,而且更简单
claude code远程功能刚上线 其实早就能实现,而且更简单
转载】谈谈AI 编程工具的进化与Vibe Coding - 工具与编程- 始徒 ...
转载】谈谈AI 编程工具的进化与Vibe Coding - 工具与编程- 始徒 ...
安全资讯-利用OpenClaw的黑产团伙首次被捕获_游戏逆向|游戏安全 ...
安全资讯-利用OpenClaw的黑产团伙首次被捕获_游戏逆向|游戏安全 ...
香港二樓書店> Claude Code Vibe Coding 開發手冊
香港二樓書店> Claude Code Vibe Coding 開發手冊
AI开发微信小程序的实践笔记– PP's Blog
AI开发微信小程序的实践笔记– PP's Blog
Windsurf - AI平台| AI工具集|AI资讯站
Windsurf - AI平台| AI工具集|AI资讯站
Cursor+Figma MCP 设计稿还原如此简单- AI智能王
Cursor+Figma MCP 设计稿还原如此简单- AI智能王
VS Code v1.109 與Agent Orchestration 的登場— 遊戲規則的改變 ...
VS Code v1.109 與Agent Orchestration 的登場— 遊戲規則的改變 ...
如何設定MCP Assistant 以便Claude 使用自然語言指令操作我的NAS ...
如何設定MCP Assistant 以便Claude 使用自然語言指令操作我的NAS ...
编程进入「对讲机」时代,Claude抢发语音写代码,转录Token全免费 ...
编程进入「对讲机」时代,Claude抢发语音写代码,转录Token全免费 ...
IFeed
IFeed
Claude Vip
Claude Vip
3步在Cursor 中接入DeepSeek,完美替代Claude 3.5,附薅羊毛秘籍 ...
3步在Cursor 中接入DeepSeek,完美替代Claude 3.5,附薅羊毛秘籍 ...
在Claude Code中使用DeepSeek v3.1模型:完整指南– silenceper
在Claude Code中使用DeepSeek v3.1模型:完整指南– silenceper
剛剛,Anthropic深夜血洗500億美金行業* 阿波羅新聞網
剛剛,Anthropic深夜血洗500億美金行業* 阿波羅新聞網
安恒信息正式推出中国版ClaudeCodeSecurity-开云电竞(山东)科技 ...
安恒信息正式推出中国版ClaudeCodeSecurity-开云电竞(山东)科技 ...
Claude MCP 体验: 实现一个Arxiv 论文搜索工具- Moreality's Blog
Claude MCP 体验: 实现一个Arxiv 论文搜索工具- Moreality's Blog
IFeed
IFeed
OpenClaw + Codex/Claude Code Agent Swarm:一人开发团队的完整 ...
OpenClaw + Codex/Claude Code Agent Swarm:一人开发团队的完整 ...
Claude code 接入说明- DeerAPI-API文档
Claude code 接入说明- DeerAPI-API文档
以毒攻毒,免费安装openclaw还有非常便宜的Claude code使用- 人工 ...
以毒攻毒,免费安装openclaw还有非常便宜的Claude code使用- 人工 ...
48小时万亿蒸发,高盛用Claude「杀死」人类会计,亲手埋葬软件 ...
48小时万亿蒸发,高盛用Claude「杀死」人类会计,亲手埋葬软件 ...
黑客用DeepSeek、Claude 把攻击做成了“流水线”,全球批量攻击 ...
黑客用DeepSeek、Claude 把攻击做成了“流水线”,全球批量攻击 ...
利用GitHub Actions 自动化Docker 镜像构建与GHCR 推送
利用GitHub Actions 自动化Docker 镜像构建与GHCR 推送
AI开发微信小程序的实践笔记– PP's Blog
AI开发微信小程序的实践笔记– PP's Blog
第24 頁| Techritual Hong Kong
第24 頁| Techritual Hong Kong
如何使用Claude API:深入了解并高效应用- AI智能王
如何使用Claude API:深入了解并高效应用- AI智能王
Claude Code被黑客用疯了!用AI编程几周敲诈17家机构,教堂也被 ...
Claude Code被黑客用疯了!用AI编程几周敲诈17家机构,教堂也被 ...
推荐- 凡心远行
推荐- 凡心远行
安全资讯-利用OpenClaw的黑产团伙首次被捕获_游戏逆向|游戏安全 ...
安全资讯-利用OpenClaw的黑产团伙首次被捕获_游戏逆向|游戏安全 ...
如何設定MCP Assistant 以便Claude 使用自然語言指令操作我的NAS ...
如何設定MCP Assistant 以便Claude 使用自然語言指令操作我的NAS ...
New API
New API
用Claude Code + MyVibe,两周量产了20 个H5 小工具,聊聊我的 ...
用Claude Code + MyVibe,两周量产了20 个H5 小工具,聊聊我的 ...
AiPy大模型适配度测评第五期报告
AiPy大模型适配度测评第五期报告
百度智能云发布DuClaw 让用户零门槛自由「养虾」财经新闻 ...
百度智能云发布DuClaw 让用户零门槛自由「养虾」财经新闻 ...
Coze Studio 一键安装工具,马上开始你的AI工作流- sunday
Coze Studio 一键安装工具,马上开始你的AI工作流- sunday
一行代码不写部署自己的Dify 在线服务小白教程| 假设检验
一行代码不写部署自己的Dify 在线服务小白教程| 假设检验
CodeArts代码智能体- AI平台| AI工具集|AI资讯站
CodeArts代码智能体- AI平台| AI工具集|AI资讯站
Claude - 或许是ChatGPT平替- 听雪博客
Claude - 或许是ChatGPT平替- 听雪博客
Clawdbot 火爆后我忍不住了:零基础文科生实战Vibe Coding ...
Clawdbot 火爆后我忍不住了:零基础文科生实战Vibe Coding ...
学习周刊-总第225期-2025年第34周| 二丫讲梵
学习周刊-总第225期-2025年第34周| 二丫讲梵
香港VPS 野草云解锁AI 访问,最新配置指南- VPS之家
香港VPS 野草云解锁AI 访问,最新配置指南- VPS之家
安恒信息正式推出中国版ClaudeCodeSecurity-开云电竞(山东)科技 ...
安恒信息正式推出中国版ClaudeCodeSecurity-开云电竞(山东)科技 ...
让AI自动搞定Excel – PP's Blog
让AI自动搞定Excel – PP's Blog
Anthropic 推出多智能体代码审查功能,自动捕获人工遗漏漏洞 ...
Anthropic 推出多智能体代码审查功能,自动捕获人工遗漏漏洞 ...
黑客用DeepSeek、Claude 把攻击做成了“流水线”,全球批量攻击 ...
黑客用DeepSeek、Claude 把攻击做成了“流水线”,全球批量攻击 ...
Claude Sonnet 4.6 發布:Anthropic 中階模型能力全面升級 ...
Claude Sonnet 4.6 發布:Anthropic 中階模型能力全面升級 ...
MCP Server 插件配置| Higress
MCP Server 插件配置| Higress
Claude 出售| 電腦軟件| Carousell Hong Kong
Claude 出售| 電腦軟件| Carousell Hong Kong
2026最强个人AI 助理,ClawdBot 完整安装教程- 设计指南针
2026最强个人AI 助理,ClawdBot 完整安装教程- 设计指南针
全网最全Clawdbot 3种部署指南【熊猫出海】 – 熊猫出海专业 ...
全网最全Clawdbot 3种部署指南【熊猫出海】 – 熊猫出海专业 ...
CVE-2025-9961:TP-Link路由器漏洞可被利用实现远程代码执行,PoC ...
CVE-2025-9961:TP-Link路由器漏洞可被利用实现远程代码执行,PoC ...
用Claude Code + MyVibe,两周量产了20 个H5 小工具,聊聊我的 ...
用Claude Code + MyVibe,两周量产了20 个H5 小工具,聊聊我的 ...
bang's blog
bang's blog