智源评测出炉:豆包大语言模型排名第一,多模态能力获得三项第二_ ...

智源评测出炉:豆包大语言模型排名第一,多模态能力获得三项第二_ ...

分辨率 600 x 400
来源 TOM资讯 (33KB)
引擎 google images
原网页 查看
当前页所有图片 (503)
盘点2025年最佳大语言模型排名-CSDN博客
盘点2025年最佳大语言模型排名-CSDN博客
2025年全球10大AI大模型排行榜出炉!中国独占6席_大模型排名-CSDN博客
2025年全球10大AI大模型排行榜出炉!中国独占6席_大模型排名-CSDN博客
英文語境下的人工智能大語言模型評測報告——港大經管深圳研究院AI ...
英文語境下的人工智能大語言模型評測報告——港大經管深圳研究院AI ...
世界大语言模型排名
世界大语言模型排名
世界大语言模型排名。排名第一的是o3-mini (high),能力指数高达70,其次是Grok 3和Reasoning Beta并列第二,能力指数为66。紧随其后的是o3-mini和o1,指数分别为66和63。DeepSeek R1和Grok 3分别位列第五和第六,指数为62和60。其他模型如Gemini 2.0 Pro Experimental(53)、Gemini 2.0 Flash(49)、Claude 3.7 Sonnet(48)等依次排名靠后。值得注意的是,榜单中包含了来自不同国家和公司的模型,如美国的Grok 3、中国的DeepSeek R1和Qwen2.5 Max等,显示了全球AI技术的竞争格局。整体来看,o3-mini系列和Grok 3表现突出,位居前列,而传统模型如GPT-4o(44)和Llama系列(41)则排名相对靠后。
世界大语言模型排名。排名第一的是o3-mini (high),能力指数高达70,其次是Grok 3和Reasoning Beta并列第二,能力指数为66。紧随其后的是o3-mini和o1,指数分别为66和63。DeepSeek R1和Grok 3分别位列第五和第六,指数为62和60。其他模型如Gemini 2.0 Pro Experimental(53)、Gemini 2.0 Flash(49)、Claude 3.7 Sonnet(48)等依次排名靠后。值得注意的是,榜单中包含了来自不同国家和公司的模型,如美国的Grok 3、中国的DeepSeek R1和Qwen2.5 Max等,显示了全球AI技术的竞争格局。整体来看,o3-mini系列和Grok 3表现突出,位居前列,而传统模型如GPT-4o(44)和Llama系列(41)则排名相对靠后。
这两天,国内某咨询公司联合某研究院与 …
这两天,国内某咨询公司联合某研究院与 …
2024年国产大模型行业十大代表性研发企业 百川智能 智谱ai 阿里巴巴 腾讯 百度
2024年国产大模型行业十大代表性研发企业 百川智能 智谱ai 阿里巴巴 腾讯 百度
万联摩尔 - 万联易达推出的全产业AI大模型
万联摩尔 - 万联易达推出的全产业AI大模型
2025国内好用的大模型:api核心性能对比| Solo 独立开发者社区 ...
2025国内好用的大模型:api核心性能对比| Solo 独立开发者社区 ...
杭州要从"电商之都"蜕变成"ai之都"?在全球大语言模型排行榜中,杭州有
杭州要从"电商之都"蜕变成"ai之都"?在全球大语言模型排行榜中,杭州有
2023 AI大语言模型TOP10 - 墨天轮
2023 AI大语言模型TOP10 - 墨天轮
人大最新大语言模型综述,51页全面 …
人大最新大语言模型综述,51页全面 …
中文语境下的人工智能大语言模型评测报告 2024年港大经管学院深圳研究院人工智能研究所最新发布
中文语境下的人工智能大语言模型评测报告 2024年港大经管学院深圳研究院人工智能研究所最新发布
国内AI大模型,你看好谁?能平替ChatGPT的12个AI大语言模型
国内AI大模型,你看好谁?能平替ChatGPT的12个AI大语言模型
大语言模型的"大"体现在哪里 - 知乎
大语言模型的"大"体现在哪里 - 知乎
中文語境下的人工智能大語言模型評測報告——2024年港大經管學院 ...
中文語境下的人工智能大語言模型評測報告——2024年港大經管學院 ...
大语言模型排行榜公布!vicuna夺冠,清华chatglm进前5_团队_机器人_排
大语言模型排行榜公布!vicuna夺冠,清华chatglm进前5_团队_机器人_排
盘点2025年最佳大语言模型排名-CSDN博客
盘点2025年最佳大语言模型排名-CSDN博客
语言大模型排名 baijiahao.baidu.com
语言大模型排名 baijiahao.baidu.com
首个中文版大语言模型综述来了! - 知乎
首个中文版大语言模型综述来了! - 知乎
中文语境下的人工智能大语言模型评测报告 2024年港大经管学院深圳研究院人工智能研究所最新发布
中文语境下的人工智能大语言模型评测报告 2024年港大经管学院深圳研究院人工智能研究所最新发布
国内AI大模型,你看好谁?能平替ChatGPT的12个AI大语言模型
国内AI大模型,你看好谁?能平替ChatGPT的12个AI大语言模型
智源评测出炉:豆包大语言模型排名第一,多模态能力获得三项第二_ ...
智源评测出炉:豆包大语言模型排名第一,多模态能力获得三项第二_ ...
世界大语言模型智力排名
世界大语言模型智力排名
lmsys.org大语言模型排行榜(2025年01月02日) - 知乎
lmsys.org大语言模型排行榜(2025年01月02日) - 知乎
jionlp大语言模型测评发布:「360 智脑」多项能力国内领跑
jionlp大语言模型测评发布:「360 智脑」多项能力国内领跑
大模型语言模型 从理论到实践
大模型语言模型 从理论到实践
大语言模型 vs 大模型 - 墨天轮
大语言模型 vs 大模型 - 墨天轮
国内AI大模型,你看好谁?能平替ChatGPT的12个AI大语言模型
国内AI大模型,你看好谁?能平替ChatGPT的12个AI大语言模型
港大经管学院公布人工智能大语言模型评测综合排行榜- HKU ...
港大经管学院公布人工智能大语言模型评测综合排行榜- HKU ...
2024年中国大语言模型能力评析(三):行业应用能力评测结果
2024年中国大语言模型能力评析(三):行业应用能力评测结果
语言大模型汇总 - 知乎
语言大模型汇总 - 知乎
七大语言模型pk,chatgpt内容基线评测稳居第一
七大语言模型pk,chatgpt内容基线评测稳居第一
大语言模型智能体简介
大语言模型智能体简介
大型语言模型的作用和意义
大型语言模型的作用和意义
腾讯 混元大模型 功能
腾讯 混元大模型 功能
中文(支持中文的)大语言模型(LLM)汇总 | 草凡博客 | 第 2 页
中文(支持中文的)大语言模型(LLM)汇总 | 草凡博客 | 第 2 页
人工智能大语言模型图像理解能力综合评测报告- HKU Business School
人工智能大语言模型图像理解能力综合评测报告- HKU Business School
世界上最难学的语言top10
世界上最难学的语言top10
UC伯克利发布大语言模型排行榜,Vicuna夺冠,清华ChatGLM进前5 - 智源社区
UC伯克利发布大语言模型排行榜,Vicuna夺冠,清华ChatGLM进前5 - 智源社区
大语言模型综合能力评测报告(附下载)
大语言模型综合能力评测报告(附下载)
大语言模型入门要点
大语言模型入门要点
语言建模的发展阶段以及大规模语言模型的背景介绍
语言建模的发展阶段以及大规模语言模型的背景介绍
国内AI大模型,你看好谁?能平替ChatGPT的12个AI大语言模型
国内AI大模型,你看好谁?能平替ChatGPT的12个AI大语言模型
蒋镇辉:中文语境下的人工智能大语言模型评测报告——2024年港大 ...
蒋镇辉:中文语境下的人工智能大语言模型评测报告——2024年港大 ...
编程语言大比拼:新手必看!
编程语言大比拼:新手必看!
大语言模型评估排行榜汇总 - 知乎
大语言模型评估排行榜汇总 - 知乎
全球no.2 mistral ai发布最新大语言模型,赶超chatgpt
全球no.2 mistral ai发布最新大语言模型,赶超chatgpt
大语言模型系列 bert
大语言模型系列 bert
大语言模型评估排行榜汇总 - 知乎
大语言模型评估排行榜汇总 - 知乎
国内AI大模型,你看好谁?能平替ChatGPT的12个AI大语言模型
国内AI大模型,你看好谁?能平替ChatGPT的12个AI大语言模型
未来能打过GPT-4的中文大模型是谁?看完这个榜单我震撼了! 7月25 ...
未来能打过GPT-4的中文大模型是谁?看完这个榜单我震撼了! 7月25 ...
高效大型语言模型研究进展:从模型出发
高效大型语言模型研究进展:从模型出发
截至2024年4月SuperCLUE代表性大语言模型单项测评 - 前瞻产业研究院
截至2024年4月SuperCLUE代表性大语言模型单项测评 - 前瞻产业研究院
语言类大模型排行 - 成都微立顶科技有限公司 - 专注企业/工厂erp软件系统开发集成实施、定制软件开发、网站建设、网络应用开发、app应用开发、公众号企业微信开发、二维火智慧餐饮解决方案
语言类大模型排行 - 成都微立顶科技有限公司 - 专注企业/工厂erp软件系统开发集成实施、定制软件开发、网站建设、网络应用开发、app应用开发、公众号企业微信开发、二维火智慧餐饮解决方案
开源语言大模型演进史 早期革新
开源语言大模型演进史 早期革新
人大赵鑫教授团队出品,深入学习大语言模型! - 智源社区
人大赵鑫教授团队出品,深入学习大语言模型! - 智源社区
国内AI大模型,你看好谁?能平替ChatGPT的12个AI大语言模型
国内AI大模型,你看好谁?能平替ChatGPT的12个AI大语言模型
国内AI大模型,你看好谁?能平替ChatGPT的12个AI大语言模型 - AI-人工智能-1ai.net
国内AI大模型,你看好谁?能平替ChatGPT的12个AI大语言模型 - AI-人工智能-1ai.net
Compass Arena大模型竞技场首期对战榜单公布,智谱AI持续领跑国内 ...
Compass Arena大模型竞技场首期对战榜单公布,智谱AI持续领跑国内 ...
入门大语言模型(llm)看哪本书好呀? - 知乎
入门大语言模型(llm)看哪本书好呀? - 知乎
盘点2025年最佳大语言模型排名-CSDN博客
盘点2025年最佳大语言模型排名-CSDN博客
大语言模型中文提示词能力排名 - 小红书
大语言模型中文提示词能力排名 - 小红书
清华大学大语言模型综合性能评估报告发布 哪个模型更优秀
清华大学大语言模型综合性能评估报告发布 哪个模型更优秀
国内10款大语言模型测评-竞品分析 | 人人都是产品经理
国内10款大语言模型测评-竞品分析 | 人人都是产品经理
【打工履歷表下載】打工履歷表、自傳怎麼寫?4 步驟完美搞定 | Cake
【打工履歷表下載】打工履歷表、自傳怎麼寫?4 步驟完美搞定 | Cake
100+大模型综测结果出炉!智源发布FlagEval“百模”评测结果,覆盖文本语音图片视频多种模态
100+大模型综测结果出炉!智源发布FlagEval“百模”评测结果,覆盖文本语音图片视频多种模态
蒋镇辉:中文语境下的人工智能大语言模型评测报告——2024年港大 ...
蒋镇辉:中文语境下的人工智能大语言模型评测报告——2024年港大 ...
​小红花大语言模型(llm)排行榜(2025年3月):deepseek即将登顶 - 知
​小红花大语言模型(llm)排行榜(2025年3月):deepseek即将登顶 - 知
InfoQ发布大语言模型测评报告:ChatGPT位居第一,文心一言国内居首 | 极客公园
InfoQ发布大语言模型测评报告:ChatGPT位居第一,文心一言国内居首 | 极客公园
2023 编程语言排行榜出炉!
2023 编程语言排行榜出炉!
lloco技术 突破大型语言模型处理长文本的局限
lloco技术 突破大型语言模型处理长文本的局限
国内外知名大模型及应用——模型/应用维度(2026/03/06)
国内外知名大模型及应用——模型/应用维度(2026/03/06)
人工智能大语言模型图像理解能力综合评测报告- HKU Business School
人工智能大语言模型图像理解能力综合评测报告- HKU Business School
lmsys.org大语言模型排行榜(2025年01月02日) - 知乎
lmsys.org大语言模型排行榜(2025年01月02日) - 知乎
大型语言模型驱动的知识图谱自动化构建
大型语言模型驱动的知识图谱自动化构建
lmsys.org大语言模型排行榜(2025年01月02日) - 知乎
lmsys.org大语言模型排行榜(2025年01月02日) - 知乎
国内AI大模型,你看好谁?能平替ChatGPT的12个AI大语言模型
国内AI大模型,你看好谁?能平替ChatGPT的12个AI大语言模型
AiPy大模型适配度测评第三期报告
AiPy大模型适配度测评第三期报告
SuperCLUE中文大模型排行榜(2023年7月)_2023年7月中文语言大模型榜单-CSDN博客
SuperCLUE中文大模型排行榜(2023年7月)_2023年7月中文语言大模型榜单-CSDN博客
高效多模态大型语言模型 综述
高效多模态大型语言模型 综述
2025大模型入门必看!《大规模语言模型:从理论到实践》(附PDF版) - 知乎
2025大模型入门必看!《大规模语言模型:从理论到实践》(附PDF版) - 知乎
2020第八屆特力家居盃 – 第 3 頁 – 點子秀
2020第八屆特力家居盃 – 第 3 頁 – 點子秀
100+大模型综测结果出炉!智源发布FlagEval“百模”评测结果,覆盖文本语音图片视频多种模态
100+大模型综测结果出炉!智源发布FlagEval“百模”评测结果,覆盖文本语音图片视频多种模态
AiPy大模型适配度测评第三期报告
AiPy大模型适配度测评第三期报告
InfoQ发布大语言模型测评报告:ChatGPT位居第一,文心一言国内居首 | 极客公园
InfoQ发布大语言模型测评报告:ChatGPT位居第一,文心一言国内居首 | 极客公园
llm blender 使用成对排名和生成式融合来集成大语言模型
llm blender 使用成对排名和生成式融合来集成大语言模型
2025大模型入门必看!《大规模语言模型:从理论到实践》(附PDF版…
2025大模型入门必看!《大规模语言模型:从理论到实践》(附PDF版…
国内外AI大模型(LLMs)排行榜,GPT-4各项排名第一! 在人工智能的 ...
国内外AI大模型(LLMs)排行榜,GPT-4各项排名第一! 在人工智能的 ...
UC伯克利发布大语言模型排行榜!Vicuna夺冠,清华ChatGLM进前5 - 知乎
UC伯克利发布大语言模型排行榜!Vicuna夺冠,清华ChatGLM进前5 - 知乎
高效多模态大型语言模型 综述
高效多模态大型语言模型 综述
Evolution 🧬
Evolution 🧬
2025大模型入门必看!《大规模语言模型:从理论到实践》(附PDF版) …
2025大模型入门必看!《大规模语言模型:从理论到实践》(附PDF版) …
100+大模型综测结果出炉!智源发布FlagEval“百模”评测结果,覆盖文本语音图片视频多种模态
100+大模型综测结果出炉!智源发布FlagEval“百模”评测结果,覆盖文本语音图片视频多种模态
C-Eval 中文大模型权威排名公布!APUS 得分名列第四,难题排名 ...
C-Eval 中文大模型权威排名公布!APUS 得分名列第四,难题排名 ...
大语言模型垂直化训练技术与应用
大语言模型垂直化训练技术与应用
2025大模型入门必看!《大规模语言模 …
2025大模型入门必看!《大规模语言模 …
国内AI大模型,你看好谁?能平替ChatGPT的12个AI大语言模型
国内AI大模型,你看好谁?能平替ChatGPT的12个AI大语言模型
大模型测评汇总(持续更新) 十、拾年研究所团队测评文心和通义都 ...
大模型测评汇总(持续更新) 十、拾年研究所团队测评文心和通义都 ...
构建大语言模型的四个主要阶段
构建大语言模型的四个主要阶段
大语言模型评估排行榜汇总 - 知乎
大语言模型评估排行榜汇总 - 知乎
全球大语言模型发展时间线 - 前瞻产业研究院
全球大语言模型发展时间线 - 前瞻产业研究院
国内AI大模型,你看好谁?能平替ChatGPT的12个AI大语言模型
国内AI大模型,你看好谁?能平替ChatGPT的12个AI大语言模型
superclue_idea.jpeg
superclue_idea.jpeg
2025 大语言模型 llm 之年
2025 大语言模型 llm 之年
AI大语言模型(LLM)幻觉排行榜-AI.x-AIGC专属社区-51CTO.COM
AI大语言模型(LLM)幻觉排行榜-AI.x-AIGC专属社区-51CTO.COM
全球大语言模型发展时间线 - 前瞻产业研究院
全球大语言模型发展时间线 - 前瞻产业研究院
100+大模型综测结果出炉!智源发布FlagEval“百模”评测结果,覆盖文本语音图片视频多种模态
100+大模型综测结果出炉!智源发布FlagEval“百模”评测结果,覆盖文本语音图片视频多种模态
中国电信研究院发布天罡大模型评测榜单,豆包大模型排名国产第一_ ...
中国电信研究院发布天罡大模型评测榜单,豆包大模型排名国产第一_ ...
终于能把火爆全球的大语言模型llm学懂了
终于能把火爆全球的大语言模型llm学懂了
开放大语言模型排行榜是怎么回事? - 知乎
开放大语言模型排行榜是怎么回事? - 知乎
2025年中国大语言模型正在迅速推进,展现巨大的应用潜力[图]_智研咨询
2025年中国大语言模型正在迅速推进,展现巨大的应用潜力[图]_智研咨询
国内AI大模型,你看好谁?能平替ChatGPT的12个AI大语言模型
国内AI大模型,你看好谁?能平替ChatGPT的12个AI大语言模型
智源评测出炉:豆包大语言模型排名第一,多模态能力获得三项第二_ ...
智源评测出炉:豆包大语言模型排名第一,多模态能力获得三项第二_ ...
大语言模型系列 总述
大语言模型系列 总述
什么是大模型?一图全面了解大模型,附国内外知名大模型及240余家大模型清单!_语言模型_AGI学习社-MCP技术社区
什么是大模型?一图全面了解大模型,附国内外知名大模型及240余家大模型清单!_语言模型_AGI学习社-MCP技术社区
英文语境下的人工智能大语言模型评测报告——港 …
英文语境下的人工智能大语言模型评测报告——港 …
国内AI大模型,你看好谁?能平替ChatGPT的12个AI大语言模型
国内AI大模型,你看好谁?能平替ChatGPT的12个AI大语言模型
港大調查:AI高階推理能力哪家強? - 創科動態- 點新聞
港大調查:AI高階推理能力哪家強? - 創科動態- 點新聞
abeam 德硕 大语言模型系列 2 大语言模型的商业模式及应用
abeam 德硕 大语言模型系列 2 大语言模型的商业模式及应用
大语言模型排行榜!ChatGPT 稳居榜首,国产模型表现亮眼 | w3cschool笔记
大语言模型排行榜!ChatGPT 稳居榜首,国产模型表现亮眼 | w3cschool笔记
一文读懂“大语言模型”-阿里云开发者社区
一文读懂“大语言模型”-阿里云开发者社区
图表1:中国大语言模型竞争派系
图表1:中国大语言模型竞争派系
主流大语言模型威胁检测能力评测:GPT4不敌开源模型_中国电子商会 ...
主流大语言模型威胁检测能力评测:GPT4不敌开源模型_中国电子商会 ...
abeam 德硕 大语言模型系列 3 企业如何拥抱大语言模型
abeam 德硕 大语言模型系列 3 企业如何拥抱大语言模型
【2025】最新全球大模型排名榜单,一文带你走进大模型世界!_ …
【2025】最新全球大模型排名榜单,一文带你走进大模型世界!_ …
302.AI 基准实验室| 中文大模型多模态理解评测,腾讯混元大模型获 ...
302.AI 基准实验室| 中文大模型多模态理解评测,腾讯混元大模型获 ...
abeam 德硕 大语言模型系列 2 大语言模型的商业模式及应用
abeam 德硕 大语言模型系列 2 大语言模型的商业模式及应用
大语言模型评估排行榜汇总 - 知乎
大语言模型评估排行榜汇总 - 知乎
100+大模型综测结果出炉!智源发布FlagEval“百模”评测结果,覆盖文本语音图片视频多种模态
100+大模型综测结果出炉!智源发布FlagEval“百模”评测结果,覆盖文本语音图片视频多种模态
【2025】最新全球大模型排名榜单,一文带你走进大模型世 …
【2025】最新全球大模型排名榜单,一文带你走进大模型世 …
人工智能大语言模型图像理解能力综合评测报告- HKU Business School
人工智能大语言模型图像理解能力综合评测报告- HKU Business School
大型语言模型 llms 是怎样 学习 的 一封给网络工程师的大模型指南
大型语言模型 llms 是怎样 学习 的 一封给网络工程师的大模型指南
2025年7月全球大模型最新排名发布!企业与开发者该如何选择最适合你的 AI 得力助手? - 知乎
2025年7月全球大模型最新排名发布!企业与开发者该如何选择最适合你的 AI 得力助手? - 知乎
Baichuan-M2:百川智能开源的医疗增强推理大模型
Baichuan-M2:百川智能开源的医疗增强推理大模型
【2025】最新全球大模型排 …
【2025】最新全球大模型排 …
superclue_category.jpeg
superclue_category.jpeg
llm大模型 prompt设计与大语言模型微调
llm大模型 prompt设计与大语言模型微调
开源大语言模型推荐和配置要求_大语言模型配置-CSDN博客
开源大语言模型推荐和配置要求_大语言模型配置-CSDN博客
百川智能 大模型
百川智能 大模型
【2025】最新全球大模型排名榜单,一文带你走进大模型世界!_Python_chichi-DeepSeek技术社区
【2025】最新全球大模型排名榜单,一文带你走进大模型世界!_Python_chichi-DeepSeek技术社区
鴻海研究院推出第一版具有推理能力繁體中文大型語言模型
鴻海研究院推出第一版具有推理能力繁體中文大型語言模型
深度解析ai大语言模型 llm 在企业应用的关键技术与典型架构
深度解析ai大语言模型 llm 在企业应用的关键技术与典型架构
最新大语言模型综述:T5到GPT-4最全盘点,20余位研究者联合撰写|缩放|模型|训练_新浪新闻
最新大语言模型综述:T5到GPT-4最全盘点,20余位研究者联合撰写|缩放|模型|训练_新浪新闻
大模型落地应用平台
大模型落地应用平台
大语言模型发展现状及中外大语言模型发展状况对比 中国大语言模型正处于追赶阶段【组图】_行业研究报 …
大语言模型发展现状及中外大语言模型发展状况对比 中国大语言模型正处于追赶阶段【组图】_行业研究报 …
由大型語言模型榜單看AI醫療:智慧醫療、醫病關係的未來趨勢- 浚 ...
由大型語言模型榜單看AI醫療:智慧醫療、醫病關係的未來趨勢- 浚 ...
探索基于大语言模型的智体 定义 方法和前景
探索基于大语言模型的智体 定义 方法和前景
大语言模型排行榜!ChatGPT 稳居榜首,国产模型表现亮眼 | w3cschool笔记
大语言模型排行榜!ChatGPT 稳居榜首,国产模型表现亮眼 | w3cschool笔记
国内AI大模型,你看好谁?能平替ChatGPT的12个AI大语言模型
国内AI大模型,你看好谁?能平替ChatGPT的12个AI大语言模型
搞懂语言大模型(下):趋势预测 - 知乎
搞懂语言大模型(下):趋势预测 - 知乎
云从科技从容大模型荣登中国大模型第一梯队_TOM科技
云从科技从容大模型荣登中国大模型第一梯队_TOM科技
清华大学大语言模型综合性能评估报告发布 哪个模型更优秀
清华大学大语言模型综合性能评估报告发布 哪个模型更优秀
零基础入门大模型:手把手教你从 0 到 1 训练大语言模型(附实战教程)_带人设语言大模型训练的三个步骤和方法详解-CSDN博客
零基础入门大模型:手把手教你从 0 到 1 训练大语言模型(附实战教程)_带人设语言大模型训练的三个步骤和方法详解-CSDN博客
国内AI大模型,你看好谁?能平替ChatGPT的12个AI大语言模型
国内AI大模型,你看好谁?能平替ChatGPT的12个AI大语言模型
理解大型语言模型(Large Language Models) - 知乎
理解大型语言模型(Large Language Models) - 知乎
英文語境下的人工智能大語言模型評測報告——港大經管深圳研究院AI ...
英文語境下的人工智能大語言模型評測報告——港大經管深圳研究院AI ...
gpt 3 大语言模型小样本学习
gpt 3 大语言模型小样本学习
百度文心一言排第二!清华发布大语言模型排名 _ 游民星空 GamerSky.com
百度文心一言排第二!清华发布大语言模型排名 _ 游民星空 GamerSky.com
100+大模型综测结果出炉!智源发布FlagEval“百模”评测结果,覆盖文本语音图片视频多种模态
100+大模型综测结果出炉!智源发布FlagEval“百模”评测结果,覆盖文本语音图片视频多种模态
2025年本地运行大语言模型全攻略:5款顶级工具评测,打造私密、高效AI体验(建议收藏…
2025年本地运行大语言模型全攻略:5款顶级工具评测,打造私密、高效AI体验(建议收藏…
302-ai-benchmark-lab-review-on-gemini-2.5-flash-preview-052
302-ai-benchmark-lab-review-on-gemini-2.5-flash-preview-052
llm大模型 prompt设计与大语言模型微调
llm大模型 prompt设计与大语言模型微调
UC 伯克利发布大语言模型排行榜,Vicuna 夺冠,该语言模型都具备哪些竞争优势? - 知乎
UC 伯克利发布大语言模型排行榜,Vicuna 夺冠,该语言模型都具备哪些竞争优势? - 知乎
国内AI大模型,你看好谁?能平替ChatGPT的12个AI大语言模型
国内AI大模型,你看好谁?能平替ChatGPT的12个AI大语言模型
开放大语言模型排行榜是怎么回事? - 知乎
开放大语言模型排行榜是怎么回事? - 知乎
智源评测出炉:豆包大语言模型排名第一,多模态能力获得三项第二_ ...
智源评测出炉:豆包大语言模型排名第一,多模态能力获得三项第二_ ...
大型语言模型微调入门指南
大型语言模型微调入门指南
中科院计算所推出的多语言大模型"百聆"简介 - 知乎
中科院计算所推出的多语言大模型"百聆"简介 - 知乎
国内AI大模型,你看好谁?能平替ChatGPT的12个AI大语言模型
国内AI大模型,你看好谁?能平替ChatGPT的12个AI大语言模型
2024年中国大语言模型行业发展趋势分析 模型规模持续扩 …
2024年中国大语言模型行业发展趋势分析 模型规模持续扩 …
CLUE中文语言理解基准测评
CLUE中文语言理解基准测评
计算机人工智能前沿进展 大语言模型方向 2024 09 19
计算机人工智能前沿进展 大语言模型方向 2024 09 19
大型语言模型综述全新出炉:从T5到GPT-4最全盘点,国内20余位研究者联合撰写 - 知乎
大型语言模型综述全新出炉:从T5到GPT-4最全盘点,国内20余位研究者联合撰写 - 知乎
星火大模型
星火大模型
中国AI 大模型平台排行榜| 10 月份首发- Foresight News
中国AI 大模型平台排行榜| 10 月份首发- Foresight News
大语言模型 llm 分布式高效训练技术综述 背景 并行 计算 内存 通信 容错 展望
大语言模型 llm 分布式高效训练技术综述 背景 并行 计算 内存 通信 容错 展望
开源大语言模型排名,排名基于国外最公允的大模型排行榜_开源大模型排行榜-CSDN博客
开源大语言模型排名,排名基于国外最公允的大模型排行榜_开源大模型排行榜-CSDN博客
国内AI大模型,你看好谁?能平替ChatGPT的12个AI大语言模型
国内AI大模型,你看好谁?能平替ChatGPT的12个AI大语言模型
【LLM】大型语言模型:2023年完整指南 | AI开发者中心
【LLM】大型语言模型:2023年完整指南 | AI开发者中心
CLUE中文语言理解基准测评
CLUE中文语言理解基准测评
llm p 赋予大语言模型最佳机器人规划能力
llm p 赋予大语言模型最佳机器人规划能力
大语言模型(LLM)超全解析:从基础概念到技术演进,收藏这篇就够了!大模型学习_llm、nlp、transfomer-CSDN博客
大语言模型(LLM)超全解析:从基础概念到技术演进,收藏这篇就够了!大模型学习_llm、nlp、transfomer-CSDN博客
大模型落地应用平台
大模型落地应用平台
好用的国内大语言模型有哪些? -排名基于国外最公允的排行榜_阿里沈询的技术博客_51CTO博客
好用的国内大语言模型有哪些? -排名基于国外最公允的排行榜_阿里沈询的技术博客_51CTO博客
大模型测评汇总(持续更新) 十、拾年研究所团队测评文心和通义都 ...
大模型测评汇总(持续更新) 十、拾年研究所团队测评文心和通义都 ...
chatgpt浪潮下,看中国大语言模型产业发展
chatgpt浪潮下,看中国大语言模型产业发展
InfoQ发布大语言模型测评报告:ChatGPT位居第一,文心一言国内居首 - 人工智能 — C114(通信网)
InfoQ发布大语言模型测评报告:ChatGPT位居第一,文心一言国内居首 - 人工智能 — C114(通信网)
LongCat-Flash-Thinking:美团 LongCat 团队开源的推理AI模型
LongCat-Flash-Thinking:美团 LongCat 团队开源的推理AI模型
好用的国内大语言模型有哪些? -排名基于国外最公允的排行榜_阿里沈询的技术博客_51CTO博客
好用的国内大语言模型有哪些? -排名基于国外最公允的排行榜_阿里沈询的技术博客_51CTO博客
港大發佈AI大語言模型幻覺控制能力評測報告,GPT-5穩居榜首豆包 ...
港大發佈AI大語言模型幻覺控制能力評測報告,GPT-5穩居榜首豆包 ...
大厂卷ai,卷到了小学生身上
大厂卷ai,卷到了小学生身上
图表6:中国大型语言模型竞争状态总结
图表6:中国大型语言模型竞争状态总结
AI语言大模型API价格对比表:通义千问-Max、字节豆包、Kimi本文对国内大模型moonshot-v1-32k、通义 - 掘金
AI语言大模型API价格对比表:通义千问-Max、字节豆包、Kimi本文对国内大模型moonshot-v1-32k、通义 - 掘金
好用的国内大语言模型有哪些? -排名基于国外最公允的排行榜_阿里沈询的技术博客_51CTO博客
好用的国内大语言模型有哪些? -排名基于国外最公允的排行榜_阿里沈询的技术博客_51CTO博客
SuperCLUE中文大模型测评基准-AI评测榜单
SuperCLUE中文大模型测评基准-AI评测榜单
大模型与知识图谱的融合之路 优势互补与协同发展
大模型与知识图谱的融合之路 优势互补与协同发展
Qwen-MT:阿里通义千问推出的机器翻译模型,支持92种语言互译
Qwen-MT:阿里通义千问推出的机器翻译模型,支持92种语言互译
智源评测出炉:豆包大语言模型排名第一,多模态能力获得三项第二_腾讯新闻
智源评测出炉:豆包大语言模型排名第一,多模态能力获得三项第二_腾讯新闻
28个大模型,免费,在线体验!包括GPT4,Gemini Pro,Claude2 ...
28个大模型,免费,在线体验!包括GPT4,Gemini Pro,Claude2 ...
一文读懂 大语言模型
一文读懂 大语言模型
国内AI大模型,你看好谁?能平替ChatGPT的12个AI大语言模型
国内AI大模型,你看好谁?能平替ChatGPT的12个AI大语言模型
大语言模型微调实战:LoRA技术详解,掌握高效模型调整的精髓!_大模型lora微调-CSDN博客
大语言模型微调实战:LoRA技术详解,掌握高效模型调整的精髓!_大模型lora微调-CSDN博客
现代大语言模型训练数据集的奥秘何在? - Foresight News
现代大语言模型训练数据集的奥秘何在? - Foresight News
大模型如何可信 字节跳动李航等最新 可信赖的大型语言模型 综述,提出可信大模型七大维度,81页pdf...
大模型如何可信 字节跳动李航等最新 可信赖的大型语言模型 综述,提出可信大模型七大维度,81页pdf...
国内AI大模型,你看好谁?能平替ChatGPT的12个AI大语言模型
国内AI大模型,你看好谁?能平替ChatGPT的12个AI大语言模型
Compass Arena 大语言模型对战榜单新一轮更新来啦!_arena大模型排名-CSDN博客
Compass Arena 大语言模型对战榜单新一轮更新来啦!_arena大模型排名-CSDN博客
DeepSeek強在哪裏?中國新AI大模型基準測試排名升至全類別第3位
DeepSeek強在哪裏?中國新AI大模型基準測試排名升至全類別第3位
你知道什么是大语言模型吗
你知道什么是大语言模型吗
在这里插入图片描述
在这里插入图片描述
大语言模型
大语言模型
智源评测出炉:豆包大语言模型排名第一,多模态能力获得三项第二_ ...
智源评测出炉:豆包大语言模型排名第一,多模态能力获得三项第二_ ...
大型语言模型 理解和实现
大型语言模型 理解和实现
100+大模型综测结果出炉!智源发布FlagEval“百模”评测结果,覆盖文本语音图片视频多种模态
100+大模型综测结果出炉!智源发布FlagEval“百模”评测结果,覆盖文本语音图片视频多种模态
人大赵鑫教授团队大模型新书丨大语言模型(附PDF书)_大语言模型 赵鑫 pdf-CSDN博客
人大赵鑫教授团队大模型新书丨大语言模型(附PDF书)_大语言模型 赵鑫 pdf-CSDN博客
位列第一梯队,腾讯混元再度领跑国内大模型5月6日记者获悉,国内 ...
位列第一梯队,腾讯混元再度领跑国内大模型5月6日记者获悉,国内 ...
全面了解大语言模型,这有一份阅读清单
全面了解大语言模型,这有一份阅读清单
国内大模型整理和排名
国内大模型整理和排名
大语言模型排行榜(2024年12月)_大模型排行在哪看-CSDN博客
大语言模型排行榜(2024年12月)_大模型排行在哪看-CSDN博客
302.AI 基准实验室| 中文大模型多模态理解评测,腾讯混元大模型获 ...
302.AI 基准实验室| 中文大模型多模态理解评测,腾讯混元大模型获 ...
大语言模型 llm 在分子领域中的最新应用汇总
大语言模型 llm 在分子领域中的最新应用汇总
国内AI大模型,你看好谁?能平替ChatGPT的12个AI大语言模型
国内AI大模型,你看好谁?能平替ChatGPT的12个AI大语言模型
Compass Arena 大语言模型对战榜单新一轮更新来啦!_arena大模型排名-CSDN博客
Compass Arena 大语言模型对战榜单新一轮更新来啦!_arena大模型排名-CSDN博客
什么是大语言模型(LLM)?LLM是如何运作的?如何训练机器人?
什么是大语言模型(LLM)?LLM是如何运作的?如何训练机器人?
6000字解读 当前大语言模型llm研究的10大挑战
6000字解读 当前大语言模型llm研究的10大挑战
文心大模型
文心大模型
小米大型語言模型通過審批未來會整合手機電動車智能家居| Unwire ...
小米大型語言模型通過審批未來會整合手機電動車智能家居| Unwire ...
openai风波背后,神秘项目 q 浮出水面,谁打开了大模型的潘多拉魔盒
openai风波背后,神秘项目 q 浮出水面,谁打开了大模型的潘多拉魔盒
图表4:截至2023年中国大型语言模型竞争力评价(一)
图表4:截至2023年中国大型语言模型竞争力评价(一)
大语言模型:从原理到部署 - 知乎
大语言模型:从原理到部署 - 知乎
2023年科技界热度之王:AI大模型的崛起与影响- 镇江嘉创网络科技 ...
2023年科技界热度之王:AI大模型的崛起与影响- 镇江嘉创网络科技 ...
infoq发布大语言模型测评报告 chatgpt位居第一,文心一言国内居首
infoq发布大语言模型测评报告 chatgpt位居第一,文心一言国内居首
张鹏科技商业观察
张鹏科技商业观察
orange.ai on Twitter: "国内大语言模型的 Elo 机制排行榜。ChatGpt3.5 作为一个基准,还是被超越了 ...
orange.ai on Twitter: "国内大语言模型的 Elo 机制排行榜。ChatGpt3.5 作为一个基准,还是被超越了 ...
由大型語言模型榜單看AI醫療:智慧醫療、醫病關係的未來趨勢- 浚 ...
由大型語言模型榜單看AI醫療:智慧醫療、醫病關係的未來趨勢- 浚 ...
大语言模型前沿技术系列讲座 学习笔记2 transformer chatgpt
大语言模型前沿技术系列讲座 学习笔记2 transformer chatgpt
混元大模型:技术创新与应用前景
混元大模型:技术创新与应用前景
大语言模型学习路线—从入门到实战!_大语言模型python-CSDN博客
大语言模型学习路线—从入门到实战!_大语言模型python-CSDN博客
score_10_circle.jpg
score_10_circle.jpg
拥有 意识 的ai 如何让大语言模型具备自我意识
拥有 意识 的ai 如何让大语言模型具备自我意识
100+大模型综测结果出炉!智源发布FlagEval“百模”评测结果,覆盖文本语音图片视频多种模态
100+大模型综测结果出炉!智源发布FlagEval“百模”评测结果,覆盖文本语音图片视频多种模态
小米大语言模型MiLM-6B首次现身 同参数量级排名第一 - Xiaomi 小米 - cnBeta.COM
小米大语言模型MiLM-6B首次现身 同参数量级排名第一 - Xiaomi 小米 - cnBeta.COM
大语言模型评测
大语言模型评测
一文读懂 大语言模型
一文读懂 大语言模型
Step-Audio-2-mini:阶跃星辰开源的端到端语音大模型
Step-Audio-2-mini:阶跃星辰开源的端到端语音大模型
当今开源大语言模型一览,每个AI 实践者都应该了解 - 文心AIGC
当今开源大语言模型一览,每个AI 实践者都应该了解 - 文心AIGC
现代大语言模型训练数据集的奥秘何在? - Foresight News
现代大语言模型训练数据集的奥秘何在? - Foresight News
勤写标兵
勤写标兵
什么是大模型?一图全面了解大模型,附国内外知名大模型及240余家大模型清单!_语言模型_AGI学习社-MCP技术社区
什么是大模型?一图全面了解大模型,附国内外知名大模型及240余家大模型清单!_语言模型_AGI学习社-MCP技术社区
聊聊AI大语言模型的两个ToC应用方向- Enjoy出海
聊聊AI大语言模型的两个ToC应用方向- Enjoy出海
国内AI大模型,你看好谁?能平替ChatGPT的12个AI大语言模型
国内AI大模型,你看好谁?能平替ChatGPT的12个AI大语言模型
一个初学者微调出排行第一的7B大语言模型,强! - 知乎
一个初学者微调出排行第一的7B大语言模型,强! - 知乎
小米的大语言模型MiLM-6B首次现身C-Eval、CMMLU两大AI模型评测榜 ...
小米的大语言模型MiLM-6B首次现身C-Eval、CMMLU两大AI模型评测榜 ...
在 Studio 的 Bot 设置中更换首选 LLM
在 Studio 的 Bot 设置中更换首选 LLM
2024年国外AI大语言模型排行榜:最强模型一览及其应用场景 - 知乎
2024年国外AI大语言模型排行榜:最强模型一览及其应用场景 - 知乎
大语言模型评测
大语言模型评测
国内AI大模型,你看好谁?能平替ChatGPT的12个AI大语言模型
国内AI大模型,你看好谁?能平替ChatGPT的12个AI大语言模型
[PPT]浅析大语言模型从预训练到微调的技术原理 - 知乎
[PPT]浅析大语言模型从预训练到微调的技术原理 - 知乎
理大研究发现感官及运动信息有助大语言模型表达复杂概念| 香港 ...
理大研究发现感官及运动信息有助大语言模型表达复杂概念| 香港 ...
前瞻报告库
前瞻报告库
AI大语言模型幻觉排行榜:Gemini 2.0 Flash幻觉最低-CSDN博客
AI大语言模型幻觉排行榜:Gemini 2.0 Flash幻觉最低-CSDN博客
mxsx.png
mxsx.png
在这里插入图片描述
在这里插入图片描述
一个初学者微调出排行第一的7B大语言模型,强! - 知乎
一个初学者微调出排行第一的7B大语言模型,强! - 知乎
2月井喷!中国AI调用量首超美国,四款大模型霸榜全球前五,国产算 ...
2月井喷!中国AI调用量首超美国,四款大模型霸榜全球前五,国产算 ...
国内AI大模型,你看好谁?能平替ChatGPT的12个AI大语言模型
国内AI大模型,你看好谁?能平替ChatGPT的12个AI大语言模型
要闻 | 中译语通参与大模型标准的编制,入选"2022年大模型优秀应用案例"-中译语通科技股份有限公司
要闻 | 中译语通参与大模型标准的编制,入选"2022年大模型优秀应用案例"-中译语通科技股份有限公司
港大评测36款大语言模型中文语境下推理能力
港大评测36款大语言模型中文语境下推理能力
国内大模型整理和排名
国内大模型整理和排名
语言大模型AI排名来了,2025年全球语言大模型AI排名全面解析|GP|OpenAI|GPT-4|闭源模型|DeepSeek_新浪新闻
语言大模型AI排名来了,2025年全球语言大模型AI排名全面解析|GP|OpenAI|GPT-4|闭源模型|DeepSeek_新浪新闻
英文語境下的人工智能大語言模型評測報告——港大經管深圳研究院AI ...
英文語境下的人工智能大語言模型評測報告——港大經管深圳研究院AI ...
国内AI大模型,你看好谁?能平替ChatGPT的12个AI大语言模型
国内AI大模型,你看好谁?能平替ChatGPT的12个AI大语言模型
大语言模型排行榜:权威背后的商业逻辑与用户选择
大语言模型排行榜:权威背后的商业逻辑与用户选择
万字长文:OCR/多模态大模型评测体系全景- AI智能王
万字长文:OCR/多模态大模型评测体系全景- AI智能王
防失联公众号图欧学习资源导航
防失联公众号图欧学习资源导航
大语言模型排行榜(11月份) - 知乎
大语言模型排行榜(11月份) - 知乎
英文語境下的人工智能大語言模型評測報告——港大經管深圳研究院AI ...
英文語境下的人工智能大語言模型評測報告——港大經管深圳研究院AI ...
深度学习医疗保健行业应用
深度学习医疗保健行业应用
智源评测出炉:豆包大语言模型排名第一,多模态能力获得三项第二_腾讯新闻
智源评测出炉:豆包大语言模型排名第一,多模态能力获得三项第二_腾讯新闻
十)LLM大语言模型学习路径
十)LLM大语言模型学习路径
国内AI大模型,你看好谁?能平替ChatGPT的12个AI大语言模型
国内AI大模型,你看好谁?能平替ChatGPT的12个AI大语言模型
国内语言大模型对比 - 知乎
国内语言大模型对比 - 知乎
302.AI 基准实验室| 中文大模型多模态理解评测,腾讯混元大模型获 ...
302.AI 基准实验室| 中文大模型多模态理解评测,腾讯混元大模型获 ...
写文章
写文章
Hugging News #0602: Transformers Agents 介绍、大语言模型排行榜发布!每一周,我们 - 掘金
Hugging News #0602: Transformers Agents 介绍、大语言模型排行榜发布!每一周,我们 - 掘金
LMArena - 全球AI大模型权威排行榜官网
LMArena - 全球AI大模型权威排行榜官网
国内大模型整理和排名
国内大模型整理和排名
2025年国内AI大模型排行榜_国内大模型排名-CSDN博客
2025年国内AI大模型排行榜_国内大模型排名-CSDN博客
清华大学基础模型研究中心发布SuperBench九月综合榜单- 开yun体育 ...
清华大学基础模型研究中心发布SuperBench九月综合榜单- 开yun体育 ...
国内AI大模型,你看好谁?能平替ChatGPT的12个AI大语言模型
国内AI大模型,你看好谁?能平替ChatGPT的12个AI大语言模型
Awesome-Chinese-LLM开源中文大语言模型集合 | Ai导航
Awesome-Chinese-LLM开源中文大语言模型集合 | Ai导航
大型语言模型中国AI竞争力与日俱增|公民社会
大型语言模型中国AI竞争力与日俱增|公民社会
广告商务作图欧学习资源导航
广告商务作图欧学习资源导航
过去一年,大语言模型在竞技场的排名浮沉 - 知乎
过去一年,大语言模型在竞技场的排名浮沉 - 知乎
现代大语言模型训练数据集的奥秘何在? - Foresight News
现代大语言模型训练数据集的奥秘何在? - Foresight News
国内AI大模型,你看好谁?能平替ChatGPT的12个AI大语言模型
国内AI大模型,你看好谁?能平替ChatGPT的12个AI大语言模型
排名:2025年最佳编程大型语言模型 (更新于:2025年6月)
排名:2025年最佳编程大型语言模型 (更新于:2025年6月)
Hugging Face自然語言處理的強大助力醫療對話模型入門指南- 浚鸿 ...
Hugging Face自然語言處理的強大助力醫療對話模型入門指南- 浚鸿 ...
100+大模型综测结果出炉!智源发布FlagEval“百模”评测结果,覆盖文本语音图片视频多种模态
100+大模型综测结果出炉!智源发布FlagEval“百模”评测结果,覆盖文本语音图片视频多种模态
预见2024:《2024年中国大语言模型行业全景图谱》(附市场规模、竞争格局和发展前景等)_资讯_前瞻经济学人
预见2024:《2024年中国大语言模型行业全景图谱》(附市场规模、竞争格局和发展前景等)_资讯_前瞻经济学人
ChatGPT有哪些竞争对手和合作伙伴?ai大模型公司排名
ChatGPT有哪些竞争对手和合作伙伴?ai大模型公司排名
通义千问
通义千问
小米大语言模型MiLM-6B现身!同参数量级排名
小米大语言模型MiLM-6B现身!同参数量级排名
Untitled
Untitled
云雀大模型:构建属于你的AI应用
云雀大模型:构建属于你的AI应用
国内能使用的最好的ai大模型 - 抖音
国内能使用的最好的ai大模型 - 抖音
302-ai-benchmark-lab-review-on-gemini-2.5-flash-preview-052
302-ai-benchmark-lab-review-on-gemini-2.5-flash-preview-052
模力方舟公众号
模力方舟公众号
港大经管学院公布人工智能大语言模型评测综合排行榜 - HKU Business School
港大经管学院公布人工智能大语言模型评测综合排行榜 - HKU Business School
AI教练系统辅助战术分析,成新趋势| 米兰·(milan)中国官方网站
AI教练系统辅助战术分析,成新趋势| 米兰·(milan)中国官方网站
物流项目规划设计
物流项目规划设计
硬刚ChatGPT!百度大语言模型"文心一言"正式发布!-鸟哥笔记
硬刚ChatGPT!百度大语言模型"文心一言"正式发布!-鸟哥笔记
本地科企Votee AI 採AWS 平台開發廣東話大模型冀傳承語言背後豐富 ...
本地科企Votee AI 採AWS 平台開發廣東話大模型冀傳承語言背後豐富 ...
在这里插入图片描述
在这里插入图片描述
国内外AI大模型(LLMs)排行榜,GPT-4各项排名第一! 在人工智能的舞台上,大型语言模型(LLMs)正在引领新的潮流。这些模型,以其庞大 ...
国内外AI大模型(LLMs)排行榜,GPT-4各项排名第一! 在人工智能的舞台上,大型语言模型(LLMs)正在引领新的潮流。这些模型,以其庞大 ...
港大發表AI 圖像生成能力排名榜DeepSeek Janus-Pro 包尾- PCM
港大發表AI 圖像生成能力排名榜DeepSeek Janus-Pro 包尾- PCM
大模型技术哪家强,找对机构看排行(建议收藏)
大模型技术哪家强,找对机构看排行(建议收藏)
deepseek ai官网,深度求索,大语言模型驱动的智能助手,超便宜api|非猪ai导航
deepseek ai官网,深度求索,大语言模型驱动的智能助手,超便宜api|非猪ai导航
编程技术-2023十大编程语言及未来展望_游戏逆向|游戏安全|yxfzedu.com
编程技术-2023十大编程语言及未来展望_游戏逆向|游戏安全|yxfzedu.com
国内大模型整理和排名
国内大模型整理和排名
国内外AI大模型(LLMs)排行榜,GPT-4各项排名第一! 在人工智能的舞台上,大型语言模型(LLMs)正在引领新的潮流。这些模型,以其庞大 ...
国内外AI大模型(LLMs)排行榜,GPT-4各项排名第一! 在人工智能的舞台上,大型语言模型(LLMs)正在引领新的潮流。这些模型,以其庞大 ...
28个大模型,免费,在线体验!包括GPT4,Gemini Pro,Claude2 ...
28个大模型,免费,在线体验!包括GPT4,Gemini Pro,Claude2 ...
在这里插入图片描述
在这里插入图片描述
AiPy大模型适配度测评第二期报告
AiPy大模型适配度测评第二期报告
园区规划
园区规划
部分大语言模型数据集规模及来源 - 2024年03月 - 行业研究数据 - 小牛行研
部分大语言模型数据集规模及来源 - 2024年03月 - 行业研究数据 - 小牛行研
理大研究发现训练人工智能大语言模型有助模仿人脑理解语言| 香港 ...
理大研究发现训练人工智能大语言模型有助模仿人脑理解语言| 香港 ...
图表5:中国大型语言模型竞争力评价(二)
图表5:中国大型语言模型竞争力评价(二)
国内外AI大模型(LLMs)排行榜,GPT-4各项排名第一! 在人工智能的舞台上,大型语言模型(LLMs)正在引领新的潮流。这些模型,以其庞大 ...
国内外AI大模型(LLMs)排行榜,GPT-4各项排名第一! 在人工智能的舞台上,大型语言模型(LLMs)正在引领新的潮流。这些模型,以其庞大 ...
生成式AI普及化廣東話大語言模型「接地氣」 - 內地- 大公文匯網
生成式AI普及化廣東話大語言模型「接地氣」 - 內地- 大公文匯網
kimi 大模型
kimi 大模型
SuperCLUE:2023年10月中文大模型榜单 GPT4继续霸榜位列第一 | 互联网数据资讯网-199IT | 中文互联网数据研究资讯中心 ...
SuperCLUE:2023年10月中文大模型榜单 GPT4继续霸榜位列第一 | 互联网数据资讯网-199IT | 中文互联网数据研究资讯中心 ...
重磅!华大基因发布基于大语言模型的新方法助力罕见遗传病快速诊断
重磅!华大基因发布基于大语言模型的新方法助力罕见遗传病快速诊断
在这里插入图片描述
在这里插入图片描述
【NLP】2024年改变人工智能的前六大NLP语言模型_nlp 开源大模型 排行榜 2024-CSDN博客
【NLP】2024年改变人工智能的前六大NLP语言模型_nlp 开源大模型 排行榜 2024-CSDN博客
万字长文:OCR/多模态大模型评测体系全景- AI智能王
万字长文:OCR/多模态大模型评测体系全景- AI智能王
在这里插入图片描述
在这里插入图片描述
重磅干货!2025年大模型总结与展望(非常详细)零基础入门到精通,收藏这篇就够了_大模型最新进展-CSDN博客
重磅干货!2025年大模型总结与展望(非常详细)零基础入门到精通,收藏这篇就够了_大模型最新进展-CSDN博客
Yi - AI平台| AI工具集|AI资讯站
Yi - AI平台| AI工具集|AI资讯站
全球市场:美股三大指数集体收高 纳指、标普涨超2% 热门中概股普涨
全球市场:美股三大指数集体收高 纳指、标普涨超2% 热门中概股普涨
【2025】最新全球大模型排名榜单,一文带你走进大模型世界!-CSDN博客
【2025】最新全球大模型排名榜单,一文带你走进大模型世界!-CSDN博客
清华大学基础模型研究中心发布SuperBench九月综合榜单- 开yun体育 ...
清华大学基础模型研究中心发布SuperBench九月综合榜单- 开yun体育 ...
手机厂商集体入局大模型:谁在抢占「新高地」?
手机厂商集体入局大模型:谁在抢占「新高地」?
2025年国内AI大模型排行榜_国内大模型排名-CSDN博客
2025年国内AI大模型排行榜_国内大模型排名-CSDN博客
阿里巴巴開源創新大模型訓練方法降低AI搜索成本近90% | 阿里足跡
阿里巴巴開源創新大模型訓練方法降低AI搜索成本近90% | 阿里足跡
在这里插入图片描述
在这里插入图片描述
8月榜单!SuperCLUE中文大模型评测基准最新排名发布 - 知乎
8月榜单!SuperCLUE中文大模型评测基准最新排名发布 - 知乎
DeepSeek包尾】港大公布AI圖像生成能力排行榜第一位竟然係 ...
DeepSeek包尾】港大公布AI圖像生成能力排行榜第一位竟然係 ...
大语言模型:理解其核心主题与应用
大语言模型:理解其核心主题与应用
国内外AI大模型(LLMs)排行榜,GPT-4各项排名第一! 在人工智能的舞台上,大型语言模型(LLMs)正在引领新的潮流。这些模型,以其庞大 ...
国内外AI大模型(LLMs)排行榜,GPT-4各项排名第一! 在人工智能的舞台上,大型语言模型(LLMs)正在引领新的潮流。这些模型,以其庞大 ...
2月井喷!中国AI调用量首超美国,四款大模型霸榜全球前五,国产算 ...
2月井喷!中国AI调用量首超美国,四款大模型霸榜全球前五,国产算 ...
在这里插入图片描述
在这里插入图片描述
什么是LLM大语言模型?定义、训练方式、流行原因和例子 - AI百科知识 | AI工具集
什么是LLM大语言模型?定义、训练方式、流行原因和例子 - AI百科知识 | AI工具集
2023年科技界热度之王:AI大模型的崛起与影响- 镇江嘉创网络科技 ...
2023年科技界热度之王:AI大模型的崛起与影响- 镇江嘉创网络科技 ...
在这里插入图片描述
在这里插入图片描述
开放大语言模型排行榜是怎么回事? - 知乎
开放大语言模型排行榜是怎么回事? - 知乎
迎接AI 搜尋新時代:品牌必學的大型語言模型優化(LLMO) 策略
迎接AI 搜尋新時代:品牌必學的大型語言模型優化(LLMO) 策略
企查猫
企查猫
2024年国外AI大语言模型排行榜:最强模型一览及其应用场景 - 知乎
2024年国外AI大语言模型排行榜:最强模型一览及其应用场景 - 知乎
万字长文:OCR/多模态大模型评测体系全景- AI智能王
万字长文:OCR/多模态大模型评测体系全景- AI智能王
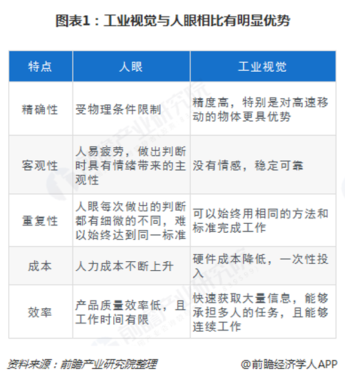
图表1:工业视觉与人眼相比有明显优势
图表1:工业视觉与人眼相比有明显优势
国内外AI大模型(LLMs)排行榜,GPT-4各项排名第一! 在人工智能的舞台上,大型语言模型(LLMs)正在引领新的潮流。这些模型,以其庞大 ...
国内外AI大模型(LLMs)排行榜,GPT-4各项排名第一! 在人工智能的舞台上,大型语言模型(LLMs)正在引领新的潮流。这些模型,以其庞大 ...
2月井喷!中国AI调用量首超美国,四款大模型霸榜全球前五,国产算 ...
2月井喷!中国AI调用量首超美国,四款大模型霸榜全球前五,国产算 ...
在这里插入图片描述
在这里插入图片描述
SuperCLUE琅琊榜第五!香港中文大学(深圳)凤凰大语言模型即将上线_深圳新闻网
SuperCLUE琅琊榜第五!香港中文大学(深圳)凤凰大语言模型即将上线_深圳新闻网
亚马逊开发大型语言模型LLM 准确率胜过ChatGPT | myfreax
亚马逊开发大型语言模型LLM 准确率胜过ChatGPT | myfreax
特征横幅
特征横幅
大模型圈最新现状:一半在用DeepSeek,另一半在玩“颜文字 ...
大模型圈最新现状:一半在用DeepSeek,另一半在玩“颜文字 ...
中商产业研究院《2020年“新基建”——中国人工智能产业市场前景及投资研究报告》发布
中商产业研究院《2020年“新基建”——中国人工智能产业市场前景及投资研究报告》发布
Hugging Face自然語言處理的強大助力醫療對話模型入門指南- 浚鸿 ...
Hugging Face自然語言處理的強大助力醫療對話模型入門指南- 浚鸿 ...
在这里插入图片描述
在这里插入图片描述
傲视群雄,阿里通义千问Qwen2-72B 成“王者”_华夏快报
傲视群雄,阿里通义千问Qwen2-72B 成“王者”_华夏快报
Grok 4 Fast:xAI 最新发布的低成本高效推理模型,支持 200 万 token 长上下文
Grok 4 Fast:xAI 最新发布的低成本高效推理模型,支持 200 万 token 长上下文
科大率先试用首个港产AI大模型HKGAI V1 推动教育创新| The Hong ...
科大率先试用首个港产AI大模型HKGAI V1 推动教育创新| The Hong ...
印尼动力电池行业中国企业出海投资报告
印尼动力电池行业中国企业出海投资报告
大模型圈最新现状:一半在用DeepSeek,另一半在玩“颜文字 ...
大模型圈最新现状:一半在用DeepSeek,另一半在玩“颜文字 ...
国内大模型整理和排名
国内大模型整理和排名
万字长文:OCR/多模态大模型评测体系全景- AI智能王
万字长文:OCR/多模态大模型评测体系全景- AI智能王
图表3:2023年中国代表性大型语言模型用户数量
图表3:2023年中国代表性大型语言模型用户数量
理大基于视觉-语言模型开发智能驾驶助手获智能交通基金资助| 香港 ...
理大基于视觉-语言模型开发智能驾驶助手获智能交通基金资助| 香港 ...
新秀勋章
新秀勋章
DeepSeek超越ChatGPT 成蘋果美國區免費APP下載首位
DeepSeek超越ChatGPT 成蘋果美國區免費APP下載首位
GLM-4.5:智谱AI推出的新一代开源旗舰AI模型
GLM-4.5:智谱AI推出的新一代开源旗舰AI模型
国内大模型整理和排名
国内大模型整理和排名
阿里巴巴開源創新大模型訓練方法降低AI搜索成本近90% | 阿里足跡
阿里巴巴開源創新大模型訓練方法降低AI搜索成本近90% | 阿里足跡
在这里插入图片描述
在这里插入图片描述
国内首个:清华大学、腾讯云、英特尔尝试用AI 让数据库听懂自然 ...
国内首个:清华大学、腾讯云、英特尔尝试用AI 让数据库听懂自然 ...
阿利安-卡格瓦尔
阿利安-卡格瓦尔
LLM Research Findings - RAG在大型語言模型中的應用- 提示詞工程 ...
LLM Research Findings - RAG在大型語言模型中的應用- 提示詞工程 ...
小米(MI)REDMI K80 Pro 骁龙8至尊版 2K新国屏 国家补贴 12GB+512GB 雪岩白 红米5G手机【赠话费券】
小米(MI)REDMI K80 Pro 骁龙8至尊版 2K新国屏 国家补贴 12GB+512GB 雪岩白 红米5G手机【赠话费券】
在这里插入图片描述
在这里插入图片描述
在这里插入图片描述
在这里插入图片描述
田园综合体
田园综合体
证监会、公安机关整治股市虚假“小作文”
证监会、公安机关整治股市虚假“小作文”
小球在轨道上滚动的三维设计
小球在轨道上滚动的三维设计
豆包大模型:2024年的技术革新与未来展望
豆包大模型:2024年的技术革新与未来展望
国内AI大模型,你看好谁?能平替ChatGPT的12个AI大语言模型
国内AI大模型,你看好谁?能平替ChatGPT的12个AI大语言模型
HIFIMAN(海菲曼)【国家补贴】Svanar Wireless大天鹅真无线 主动降噪蓝牙耳机 入耳式无线耳机 HIFI音质
HIFIMAN(海菲曼)【国家补贴】Svanar Wireless大天鹅真无线 主动降噪蓝牙耳机 入耳式无线耳机 HIFI音质
图表4:3C制造业与汽车制造业工业机器人密度对比
图表4:3C制造业与汽车制造业工业机器人密度对比
持之以恒
持之以恒
微信扫一扫
微信扫一扫
文化旅游
文化旅游
QQ沟通交流群
QQ沟通交流群
图表2:工业视觉可实现功能
图表2:工业视觉可实现功能
话题达人
话题达人
荣耀笔记本 X16 2025 【国家补贴】13代酷睿标压i7 16G 1T 全金属机身 16蓟ぱ燮 轻薄笔记本电脑 灰
荣耀笔记本 X16 2025 【国家补贴】13代酷睿标压i7 16G 1T 全金属机身 16蓟ぱ燮 轻薄笔记本电脑 灰
钉钉扫码
钉钉扫码
【硬件编年史】那些年我们一起折腾过的DIY硬件
【硬件编年史】那些年我们一起折腾过的DIY硬件
广告
广告
创作能手
创作能手
习惯养成
习惯养成
人工智能助手图欧学习资源导航
人工智能助手图欧学习资源导航
100+大模型综测结果出炉!智源发布FlagEval“百模”评测结果,覆盖文本语音图片视频多种模态
100+大模型综测结果出炉!智源发布FlagEval“百模”评测结果,覆盖文本语音图片视频多种模态
2025-2030年中国电积铜(湿法冶炼)行业市场前瞻与投资战略规划分析报告
2025-2030年中国电积铜(湿法冶炼)行业市场前瞻与投资战略规划分析报告
科大讯飞(iFLYTEK) 智能录音笔H1 Pro录音转文字32G内存专业高清降噪 会议记录免费转写 [京八仓发]讯飞智能录音笔H1Pro-32G
科大讯飞(iFLYTEK) 智能录音笔H1 Pro录音转文字32G内存专业高清降噪 会议记录免费转写 [京八仓发]讯飞智能录音笔H1Pro-32G
堆友AI
堆友AI
大预言模型:人工智能领域的革命性进步
大预言模型:人工智能领域的革命性进步
抽象图块的 3D 效果图
抽象图块的 3D 效果图
图欧学习资源导航
图欧学习资源导航
广告
广告
Kimi大模型:国产AI的崛起与应用
Kimi大模型:国产AI的崛起与应用
暂无内容
暂无内容
广告
广告
在这里插入图片描述
在这里插入图片描述
图表3:2018年3月主要制造业就业人数
图表3:2018年3月主要制造业就业人数
国内大模型排名详解
国内大模型排名详解
从平平无奇到各领风骚,显卡外观设计大盘点
从平平无奇到各领风骚,显卡外观设计大盘点
金价冲上3000美元 产业链上下游“几家欢喜几家愁” 谁接住了“泼天富贵”?
金价冲上3000美元 产业链上下游“几家欢喜几家愁” 谁接住了“泼天富贵”?
图欧学习资源导航
图欧学习资源导航
教育部:加快人工智能研究生培养 2020年人工智能市场现状及发展前景预测(图)
教育部:加快人工智能研究生培养 2020年人工智能市场现状及发展前景预测(图)
微信公众号
微信公众号
即梦AI
即梦AI
产品经理需要的技能有哪些?
产品经理需要的技能有哪些?
经典IP!蜘蛛侠宇宙有多少惊喜是你不知道的
经典IP!蜘蛛侠宇宙有多少惊喜是你不知道的
在这里插入图片描述
在这里插入图片描述
关注前瞻产业研究院
关注前瞻产业研究院
2024-2029年中国大模型产业发展前景与投资战略规划分析报告
2024-2029年中国大模型产业发展前景与投资战略规划分析报告
在这里插入图片描述
在这里插入图片描述
图表3:近两年地方智能制造相关政策频频出台
图表3:近两年地方智能制造相关政策频频出台
在这里插入图片描述
在这里插入图片描述
Qwen3-Coder:阿里通义千问推出的代码模型,具备卓越的代码生成和 Agent 能力
Qwen3-Coder:阿里通义千问推出的代码模型,具备卓越的代码生成和 Agent 能力
知乎逃离“匿名区”
知乎逃离“匿名区”
前瞻网微信号
前瞻网微信号
DataLearner 官方微信二维码
DataLearner 官方微信二维码
Qwen-Image:阿里通义千问推出的图像生成基础模型
Qwen-Image:阿里通义千问推出的图像生成基础模型
华为发布算力最强AI处理器 我国人工智能市场将如何发展?(附图表)
华为发布算力最强AI处理器 我国人工智能市场将如何发展?(附图表)
穆晓菲
穆晓菲
赫曼米勒(HERMAN MILLER)CBS Ollin显示器支架 电竞系列 电脑支架 升降支架臂 显示器底座增高架 黑色
赫曼米勒(HERMAN MILLER)CBS Ollin显示器支架 电竞系列 电脑支架 升降支架臂 显示器底座增高架 黑色
GPT-OSS:OpenAI开源的大语言模型,支持本地部署与高效推理
GPT-OSS:OpenAI开源的大语言模型,支持本地部署与高效推理
lin
lin
蔡志濠
蔡志濠
截至2024年4月SuperCLUE大语言模型评分总排行榜TOP10
截至2024年4月SuperCLUE大语言模型评分总排行榜TOP10
童锡来
童锡来
分享学徒
分享学徒
OSC 今日头条
OSC 今日头条
吕阿华
吕阿华
微信服务号
微信服务号
吴小燕
吴小燕
硬件编年史
硬件编年史
AI Ping:一站式大模型服务评测与 API 调用平台
AI Ping:一站式大模型服务评测与 API 调用平台
加入App二维码
加入App二维码
link
link
image
image
现代农业
现代农业