网友实测DeepSeek V4 Lite能力:《三体》全文都塞下 很聪明

网友实测DeepSeek V4 Lite能力:《三体》全文都塞下 很聪明

来源 news.mydrivers.com
引擎 brave.images
原网页 查看
当前页所有图片 (521)
GitHub - deepseek-plus/deepseek: DeepSeek 官网入口、下载及使用教程~ | DeepSeek 最新使用 ...
GitHub - deepseek-plus/deepseek: DeepSeek 官网入口、下载及使用教程~ | DeepSeek 最新使用 ...
How to Build an LLM Like DeepSeek?
How to Build an LLM Like DeepSeek?
3分钟看懂为什么DeepSeek能震惊世界
3分钟看懂为什么DeepSeek能震惊世界
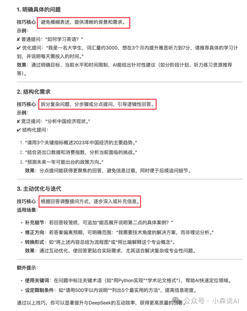
deepseek 官方教程如何使用提示词
deepseek 官方教程如何使用提示词
deepseek #人工智能 - 抖音
deepseek #人工智能 - 抖音
DeepSeek 回应两天故障两次:技术服务的稳定性受多重因素影响- AI ...
DeepSeek 回应两天故障两次:技术服务的稳定性受多重因素影响- AI ...
保姆级教程!小白都能学会的Deepseek本地部署方法 - 优设网 - 学AI设计上优设
保姆级教程!小白都能学会的Deepseek本地部署方法 - 优设网 - 学AI设计上优设
#DeepSeek出现服务问题#这是服务器负载能力不够了。看来用的人太多了,这个架构还是的学下12306,直接给到极限压力测试保证系统高可用
#DeepSeek出现服务问题#这是服务器负载能力不够了。看来用的人太多了,这个架构还是的学下12306,直接给到极限压力测试保证系统高可用
DeepSeek 稳定使用教程:Cherry Studio + OpenRouter 双剑合璧 - 知乎
DeepSeek 稳定使用教程:Cherry Studio + OpenRouter 双剑合璧 - 知乎
DeepSeek服务器总是繁忙?(最新终极解决方案)-deepseek
DeepSeek服务器总是繁忙?(最新终极解决方案)-deepseek
deepseek手机版安全使用教程 deepseek手机版安全使用教程
deepseek手机版安全使用教程 deepseek手机版安全使用教程
打工人如何高效使用deepseek
打工人如何高效使用deepseek
DeepSeek满血版本地部署完整教程:API+Cherry Studio解决服务器 ...
DeepSeek满血版本地部署完整教程:API+Cherry Studio解决服务器 ...
deepseek r1本地部署教程,硬件要求,大模型如何下载?-非猪ai导航
deepseek r1本地部署教程,硬件要求,大模型如何下载?-非猪ai导航
deepseek超全使用方法!
deepseek超全使用方法!
工作必看!DeepSeek超全使用指南-以教师为例_汤姆yu-DeepSeek技术社区
工作必看!DeepSeek超全使用指南-以教师为例_汤姆yu-DeepSeek技术社区
Digital Cybersecurity Interface with Businessman Activating Lock Network System
Digital Cybersecurity Interface with Businessman Activating Lock Network System
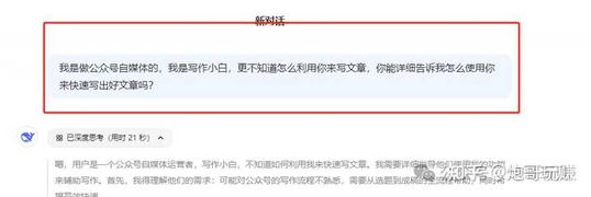
用DeepSeek进行生活决策与情感陪伴:AI伙伴的暖心指南
用DeepSeek进行生活决策与情感陪伴:AI伙伴的暖心指南
架构大突破 deepseek v3.2发布,五分钟速通deepseek v3.2核心特性
架构大突破 deepseek v3.2发布,五分钟速通deepseek v3.2核心特性
如何轻松高效使用deepseek?零基础快速上手,deeps - 抖音
如何轻松高效使用deepseek?零基础快速上手,deeps - 抖音
DeepSeek服務器繁忙沒法使用?這款國產AI助手讓你體驗深度搜索
DeepSeek服務器繁忙沒法使用?這款國產AI助手讓你體驗深度搜索
简单三步快速部署deepseek到本地,无需网络直接使用!_产品经理_耿直学编程-DeepSeek技术 …
简单三步快速部署deepseek到本地,无需网络直接使用!_产品经理_耿直学编程-DeepSeek技术 …
#DeepSeek好用的关键在于你得会用#DeepSeek作为一个强大的AI工具,已在多个领域展现出巨大潜力。许多用户利用DeepSeek制定了详细的健身和学习计划,获得了专业的指导。还有一些用户通过DeepSeek编写高质量的文章和脚本,视频播放量突破百万。网友们普遍认为,DeepSeek是一款非常强大且高效的AI工具,但真正发挥其最大效能的前提是用户必须学会如何有效地使用它。许多人分享了自己的经验和心得,强调了关键词的选择、逐步提问、合理利用同义词等技巧的重要性。
#DeepSeek好用的关键在于你得会用#DeepSeek作为一个强大的AI工具,已在多个领域展现出巨大潜力。许多用户利用DeepSeek制定了详细的健身和学习计划,获得了专业的指导。还有一些用户通过DeepSeek编写高质量的文章和脚本,视频播放量突破百万。网友们普遍认为,DeepSeek是一款非常强大且高效的AI工具,但真正发挥其最大效能的前提是用户必须学会如何有效地使用它。许多人分享了自己的经验和心得,强调了关键词的选择、逐步提问、合理利用同义词等技巧的重要性。
Deepseek 671B 满血版完全指南:稳定可用方案备选就在这里 - API易-帮助中心
Deepseek 671B 满血版完全指南:稳定可用方案备选就在这里 - API易-帮助中心
DeepSeek本地部署硬件要求(不同版本配置清单说明)-deepseek
DeepSeek本地部署硬件要求(不同版本配置清单说明)-deepseek
deepseek在哪下载安装 安卓手机如何下载deepseek
deepseek在哪下载安装 安卓手机如何下载deepseek
为读者具体展示deepseek的各种功能与使用技巧.b04 - 抖音
为读者具体展示deepseek的各种功能与使用技巧.b04 - 抖音
实测开源标杆DeepSeek-V3.2:在“效率”与“深度”之间寻找新平衡丨 ...
实测开源标杆DeepSeek-V3.2:在“效率”与“深度”之间寻找新平衡丨 ...
【Deepseek高级使用教程】Deepseek-R1的5种高级进阶玩法,5分钟教会你Deepseek+行业的形式进行 …
【Deepseek高级使用教程】Deepseek-R1的5种高级进阶玩法,5分钟教会你Deepseek+行业的形式进行 …
deepseek带来的影响
deepseek带来的影响
现在怎样能使用到稳定的Deepseek R1满血版? - 知乎
现在怎样能使用到稳定的Deepseek R1满血版? - 知乎
AI Brain Analyzing Google Search Results
AI Brain Analyzing Google Search Results
硅基流动平台的DeepSeek R1即时对话界面
硅基流动平台的DeepSeek R1即时对话界面
架构大突破 deepseek v3.2发布,五分钟速通deepseek v3.2核心特性
架构大突破 deepseek v3.2发布,五分钟速通deepseek v3.2核心特性
deepseek - 抖音
deepseek - 抖音
熱點追蹤/科企擁抱DeepSeek AI應用加速落地- 經濟- 今日大公
熱點追蹤/科企擁抱DeepSeek AI應用加速落地- 經濟- 今日大公
deepseek版本对应电脑配置 …
deepseek版本对应电脑配置 …
新突破!deepseek推出新模型
新突破!deepseek推出新模型
怎么使用deepseek画技术路线图 - 抖音
怎么使用deepseek画技术路线图 - 抖音
The Ultimate Guide 2024: What Is the Best AI for Shopify to Skyrocket Your Sales?
The Ultimate Guide 2024: What Is the Best AI for Shopify to Skyrocket Your Sales?
清华大学:DeepSeek+DeepResearch让科研像聊天一样简单
清华大学:DeepSeek+DeepResearch让科研像聊天一样简单
deepseek应用电脑版下载 deepseek应用电脑版免费下载 arp联盟
deepseek应用电脑版下载 deepseek应用电脑版免费下载 arp联盟
deepseek神级男友指令 deepseek神级男友指令 图中是常用热门的人设
deepseek神级男友指令 deepseek神级男友指令 图中是常用热门的人设
DeepSeek AI五大行業商業應用案例:香港企業如何應用?︱HKT
DeepSeek AI五大行業商業應用案例:香港企業如何應用?︱HKT
deepseek保姆级使用教程详 …
deepseek保姆级使用教程详 …
深度解读deepseek:部署、使用、安全
深度解读deepseek:部署、使用、安全
满血版DeepSeek R1使用指南:三种稳定高效的接入方案 - 知乎
满血版DeepSeek R1使用指南:三种稳定高效的接入方案 - 知乎
Ai
Ai
DeepSeek官网网页版入口(深度求索官方网址)-deepseek
DeepSeek官网网页版入口(深度求索官方网址)-deepseek
小白轻松玩转deepseek deepseek使用大全免费分享
小白轻松玩转deepseek deepseek使用大全免费分享
deepseek开发者版使用全攻略
deepseek开发者版使用全攻略
Deepseek我之观点,兼论投资选择问题先看deepseek的原文,思路很 ...
Deepseek我之观点,兼论投资选择问题先看deepseek的原文,思路很 ...
Deepseek本地使用方法 - 抖音
Deepseek本地使用方法 - 抖音
DeepSeek服务是否收费 深入解析其收费标准与详情
DeepSeek服务是否收费 深入解析其收费标准与详情
现在怎样能使用到稳定的Deepseek R1满血版? - 知乎
现在怎样能使用到稳定的Deepseek R1满血版? - 知乎
deepseek一直服务器繁忙
deepseek一直服务器繁忙
deepseek v3.2巨 吃 token,竟然是被grpo背刺了
deepseek v3.2巨 吃 token,竟然是被grpo背刺了
deepseek用法大整合,效率飞起啦 家人们,今年春节deepseek是不是
deepseek用法大整合,效率飞起啦 家人们,今年春节deepseek是不是
DeepSeek R1 是怎么训练出来的?- R1 论文精读« bang's blog
DeepSeek R1 是怎么训练出来的?- R1 论文精读« bang's blog
电脑本地部署deepseek步骤 …
电脑本地部署deepseek步骤 …
如何使用deepseek?
如何使用deepseek?
想要免费且稳定地使用DeepSeek?这款DeepSider侧边栏AI助手不容错过 | AI旋风
想要免费且稳定地使用DeepSeek?这款DeepSider侧边栏AI助手不容错过 | AI旋风
DeepSeek在线使用教程(DeepSeek免费在线使用入口)
DeepSeek在线使用教程(DeepSeek免费在线使用入口)
deepseek r1发布一年了,不卷功能 不融资 不着急,凭什么 硬控 硅谷
deepseek r1发布一年了,不卷功能 不融资 不着急,凭什么 硬控 硅谷
deepseek还不会部署到本地?超全超细的本地部署教程来了 - 抖音
deepseek还不会部署到本地?超全超细的本地部署教程来了 - 抖音
DeepSeek 的“服务器繁忙”让所有人抓狂,背后究竟是怎么回事 ...
DeepSeek 的“服务器繁忙”让所有人抓狂,背后究竟是怎么回事 ...
别再看什么DeepSeek使用指南了,DeepSe…
别再看什么DeepSeek使用指南了,DeepSe…
了解一下deepseek主要功能和全面使用指南。
了解一下deepseek主要功能和全面使用指南。
【大模型】清华大学手把手教你如何使用DeepSeek(内附清华大学官方资料)_deepseek北大教程-CSDN博客
【大模型】清华大学手把手教你如何使用DeepSeek(内附清华大学官方资料)_deepseek北大教程-CSDN博客
This we all required in the future ❤️
This we all required in the future ❤️
DeepSeek在线使用教程(DeepSeek免费在线使用入口)
DeepSeek在线使用教程(DeepSeek免费在线使用入口)
n8n 接入本地部署的 deepseek
n8n 接入本地部署的 deepseek
deepseek50个神级指令,好用到爆! 50个 - 抖音
deepseek50个神级指令,好用到爆! 50个 - 抖音
DeepSeek如何擊倒特朗普的「星際之門」和拜登的晶片管制?
DeepSeek如何擊倒特朗普的「星際之門」和拜登的晶片管制?
如何在本地部署deepseek硬件环境 - 抖音
如何在本地部署deepseek硬件环境 - 抖音
deepseek国际版 截图1
deepseek国际版 截图1
手把手带大家稳定用上DeepSeek-R1满血版:以硅基流动为例 - 知乎
手把手带大家稳定用上DeepSeek-R1满血版:以硅基流动为例 - 知乎
deepseek生成图片教程
deepseek生成图片教程
deepseek 全网最全资源汇总
deepseek 全网最全资源汇总
DeepSeek-V3.1 版本更新- DeepSeek 导航网
DeepSeek-V3.1 版本更新- DeepSeek 导航网
deepseek不同版本的使用 …
deepseek不同版本的使用 …
现在怎样能使用到稳定的Deepseek R1满血版? - 知乎
现在怎样能使用到稳定的Deepseek R1满血版? - 知乎
DeepSeek本地部署详细教程(包含全套软件和视频教程)-deepseek
DeepSeek本地部署详细教程(包含全套软件和视频教程)-deepseek
deepseek 网页版远程调用本地mcp脚本
deepseek 网页版远程调用本地mcp脚本
DeepSeek API 又崩了?Dify 三重保险让你的应用永不掉线- AI智能王
DeepSeek API 又崩了?Dify 三重保险让你的应用永不掉线- AI智能王
deepseek全部功能的使用 …
deepseek全部功能的使用 …
DeepSeek 超全面指南!入门 DeepSeek 必看_人工智能_程序汪小陈-DeepSeek技术社区
DeepSeek 超全面指南!入门 DeepSeek 必看_人工智能_程序汪小陈-DeepSeek技术社区
ai software development company in usa
ai software development company in usa
DeepSeek-深度求索推出的AI智能助手
DeepSeek-深度求索推出的AI智能助手
用deepseek搜巴黎奥运乒乓球男单冠军是谁,答案不是樊振东
用deepseek搜巴黎奥运乒乓球男单冠军是谁,答案不是樊振东
双模融合:DeepSeek R1与ChatGPT合并使用将会突破技术边界- AI ...
双模融合:DeepSeek R1与ChatGPT合并使用将会突破技术边界- AI ...
deepseek使用体验怎样 - …
deepseek使用体验怎样 - …
简单几招教你本地部署DeepSeek,配合Cherry studio稳定高效_显卡_什么值得买
简单几招教你本地部署DeepSeek,配合Cherry studio稳定高效_显卡_什么值得买
彩妆
彩妆
DeepSeek账号免费分享(2025最新可用账号共享)-deepseek
DeepSeek账号免费分享(2025最新可用账号共享)-deepseek
唯一全国产算力平台训练的深度推理大模型 讯飞星火x1实测 参数 瘦身 性能 增肌
唯一全国产算力平台训练的深度推理大模型 讯飞星火x1实测 参数 瘦身 性能 增肌
编程能力超越Claude Opus 4?DeepSeek V3.1最新版本实测丨302.AI ...
编程能力超越Claude Opus 4?DeepSeek V3.1最新版本实测丨302.AI ...
deepseek使用教程爆文 - …
deepseek使用教程爆文 - …
DeepSeek API 与 LangChain 无缝集成指南:构建智能应用的最佳实践 - Apiyi.com Blog
DeepSeek API 与 LangChain 无缝集成指南:构建智能应用的最佳实践 - Apiyi.com Blog
清华大学:DeepSeek+DeepResearch让科研像聊天一样简单
清华大学:DeepSeek+DeepResearch让科研像聊天一样简单
deepseek的api怎么用 安卓手机如何下载deepseek
deepseek的api怎么用 安卓手机如何下载deepseek
Deepseek服务器繁忙?3大方法爽快搞定- 自媒体资源站
Deepseek服务器繁忙?3大方法爽快搞定- 自媒体资源站
攻略丨搭建属于自己的 DeepSeek,本地部署「手搓教程」在此!
攻略丨搭建属于自己的 DeepSeek,本地部署「手搓教程」在此!
deepseek稳定运行方法 - 抖音
deepseek稳定运行方法 - 抖音
deepseek
deepseek
modt也可以玩转32b deepseek大模型,用十铨开创者32gb内存条升级
modt也可以玩转32b deepseek大模型,用十铨开创者32gb内存条升级
你还在付费求DeepSeek 部署教程?来来来,免费教你本地部署 ...
你还在付费求DeepSeek 部署教程?来来来,免费教你本地部署 ...
攻略丨搭建属于自己的 DeepSeek,本地部署「手搓教 …
攻略丨搭建属于自己的 DeepSeek,本地部署「手搓教 …
国内稳定使用 DeepSeek R1/V3,SiliconFlow 一键接入指南 - 知乎
国内稳定使用 DeepSeek R1/V3,SiliconFlow 一键接入指南 - 知乎
DeepSeek
DeepSeek
中国黑马deepseek竟用30天干翻gpt 4
中国黑马deepseek竟用30天干翻gpt 4
编程能力超越Claude Opus 4?DeepSeek V3.1最新版本实测丨302.AI ...
编程能力超越Claude Opus 4?DeepSeek V3.1最新版本实测丨302.AI ...
【汇总】满血版 DeepSeek 第三方使用渠道 - CharyGao - 博客园
【汇总】满血版 DeepSeek 第三方使用渠道 - CharyGao - 博客园
DeepSeek 大模型稳定使用——全网途径汇总 - 知乎
DeepSeek 大模型稳定使用——全网途径汇总 - 知乎
✅ Fast AI SEO Website Audit Checklist!
✅ Fast AI SEO Website Audit Checklist!
什么是DeepSeek?如何入门DeepSeek?
什么是DeepSeek?如何入门DeepSeek?
deepseek的api接口用不了 deepseek如何接入word
deepseek的api接口用不了 deepseek如何接入word
M3 Ultra Mac Studio 開箱評測 : 近滿血版 Deepseek 本地單機亦流暢運行 (附:更多本地 AI 及新 MBA 實試)
M3 Ultra Mac Studio 開箱評測 : 近滿血版 Deepseek 本地單機亦流暢運行 (附:更多本地 AI 及新 MBA 實試)
Deepseek使用指南——小白篇 - 知乎
Deepseek使用指南——小白篇 - 知乎
想要免费且稳定地使用DeepSeek?这款DeepSider侧边栏AI助手不容错过 | AI旋风
想要免费且稳定地使用DeepSeek?这款DeepSider侧边栏AI助手不容错过 | AI旋风
DeepSeek如何赚钱?(9种利用DeepSeek赚钱方法)-deepseek
DeepSeek如何赚钱?(9种利用DeepSeek赚钱方法)-deepseek
deepseek实战ai绘画
deepseek实战ai绘画
服务器繁忙,请稍后再试”,别等了!DeepSeek-R1满血版小白来了 ...
服务器繁忙,请稍后再试”,别等了!DeepSeek-R1满血版小白来了 ...
DeepSeek 全面指南,95% 的人都不知道的9个技巧(建议收藏) - AI架构师 …
DeepSeek 全面指南,95% 的人都不知道的9个技巧(建议收藏) - AI架构师 …
DeepSeek稳定free使用完全教学 - 知乎
DeepSeek稳定free使用完全教学 - 知乎
清华大学:DeepSeek+DeepResearch让科研像聊天一样简单
清华大学:DeepSeek+DeepResearch让科研像聊天一样简单
deepseek导出图片方法
deepseek导出图片方法
如何解决DeepSeek 服务器繁忙问题?
如何解决DeepSeek 服务器繁忙问题?
作为一个互联网小白,应该怎么使用De…
作为一个互联网小白,应该怎么使用De…
DeepSeek稳定free使用完全教学 - 知乎
DeepSeek稳定free使用完全教学 - 知乎
DeepSeek高效使用完全指南:从入门到精通的AI工具技巧
DeepSeek高效使用完全指南:从入门到精通的AI工具技巧
deepseek使用与原理解析 从v3到r1
deepseek使用与原理解析 从v3到r1
使用DeepSeek赋能家庭教育
使用DeepSeek赋能家庭教育
新手必看!零基础搞定DeepSeek基础操作! - 知乎
新手必看!零基础搞定DeepSeek基础操作! - 知乎
想要免费且稳定地使用DeepSeek?这款DeepSider侧边栏AI助手不容错过 | AI旋风
想要免费且稳定地使用DeepSeek?这款DeepSider侧边栏AI助手不容错过 | AI旋风
DeepSeek入门到精通
DeepSeek入门到精通
山寨deepseek网站太逼真了 我被骗得毫无防备
山寨deepseek网站太逼真了 我被骗得毫无防备
Deepseek我之观点,兼论投资选择问题先看deepseek的原文,思路很 ...
Deepseek我之观点,兼论投资选择问题先看deepseek的原文,思路很 ...
零基础用户的DeepSeek超详细使用指南,整合多平台操 …
零基础用户的DeepSeek超详细使用指南,整合多平台操 …
Deepseek R1与V3模型全面对比:各自优势与最佳使用场景分析 - API易-帮助中心
Deepseek R1与V3模型全面对比:各自优势与最佳使用场景分析 - API易-帮助中心
deepseek 生成表格如何导入 excel 3 种技术向解决方案对比
deepseek 生成表格如何导入 excel 3 种技术向解决方案对比
Chatbox AI接入Deepseek API并实现联网搜索保姆级教程- MKEAI
Chatbox AI接入Deepseek API并实现联网搜索保姆级教程- MKEAI
【全网首发】手慢无!DeepSeek 卡到爆?白嫖 6 大云平台高配版 DeepSeek-R1!_windsurf d…
【全网首发】手慢无!DeepSeek 卡到爆?白嫖 6 大云平台高配版 DeepSeek-R1!_windsurf d…
想要免费且稳定地使用DeepSeek?这款DeepSider侧边栏AI助手不容错过 | AI旋风
想要免费且稳定地使用DeepSeek?这款DeepSider侧边栏AI助手不容错过 | AI旋风
清华大学:DeepSeek+DeepResearch让科研像聊天一样简单
清华大学:DeepSeek+DeepResearch让科研像聊天一样简单
deepseek废了吗 你还在用deepseek吗
deepseek废了吗 你还在用deepseek吗
微信已接入DeepSeek R1模型,可使用相关AI搜索功能_海南网-新海南 ...
微信已接入DeepSeek R1模型,可使用相关AI搜索功能_海南网-新海南 ...
告别 DeepSeek 系统繁忙,七个 DeepSeek 曲线救国平替入口,官网崩溃也能用!_追逐时光者的技术博客_51CTO …
告别 DeepSeek 系统繁忙,七个 DeepSeek 曲线救国平替入口,官网崩溃也能用!_追逐时光者的技术博客_51CTO …
想要免费且稳定地使用DeepSeek?这款DeepSider侧边栏AI助手不容错过 | AI旋风
想要免费且稳定地使用DeepSeek?这款DeepSider侧边栏AI助手不容错过 | AI旋风
deepseek生成图片教程
deepseek生成图片教程
deepseek使用与原理解析 从v3到r1
deepseek使用与原理解析 从v3到r1
DeepSeek大模型落地新选择:广电五舟昇腾架构AI服务器S800K3表现亮眼
DeepSeek大模型落地新选择:广电五舟昇腾架构AI服务器S800K3表现亮眼
打工人必备!用DeepSeek电脑端月省20小时的操作,我 …
打工人必备!用DeepSeek电脑端月省20小时的操作,我 …
DeepSeek API 与 LangChain 无缝集成指南:构建智能应用的最佳实践 - API易-帮助中心
DeepSeek API 与 LangChain 无缝集成指南:构建智能应用的最佳实践 - API易-帮助中心
DeepSeek R1在秘塔搜索中的长思考模式界面展示
DeepSeek R1在秘塔搜索中的长思考模式界面展示
唯一全国产算力平台训练的深度推理大模型 讯飞星火x1实测 参数 瘦身 性能 增肌
唯一全国产算力平台训练的深度推理大模型 讯飞星火x1实测 参数 瘦身 性能 增肌
体验升级而非颠覆,API成本直降75%:DeepSeek-V3.2-Exp评测丨302 ...
体验升级而非颠覆,API成本直降75%:DeepSeek-V3.2-Exp评测丨302 ...
【三种方式】DeepSeek安 …
【三种方式】DeepSeek安 …
Deepseek 671B 满血版完全指南:稳定可用方案备选就在这里 - API易-帮助中心
Deepseek 671B 满血版完全指南:稳定可用方案备选就在这里 - API易-帮助中心
deepseek
deepseek
聊聊deepseek生成图表策略,用deepseek生成金字塔图表策略的操作方法
聊聊deepseek生成图表策略,用deepseek生成金字塔图表策略的操作方法
華為+DeepSeek,最新消息-紫荊網
華為+DeepSeek,最新消息-紫荊網
别再本地部署DeepSeek了!一招教你10分钟用上满血版DeepSeek模型,告别服务器繁忙…
别再本地部署DeepSeek了!一招教你10分钟用上满血版DeepSeek模型,告别服务器繁忙…
如何使用DeepSeek做海报 3步教你使用DeepSeek做海报教程-抖媒推
如何使用DeepSeek做海报 3步教你使用DeepSeek做海报教程-抖媒推
deepseek又发新论文 让ai用 人类思维 理解图像
deepseek又发新论文 让ai用 人类思维 理解图像
盘点那些免费好用支持DeepSeek-R1 满血版的平台- AI智能王
盘点那些免费好用支持DeepSeek-R1 满血版的平台- AI智能王
DeepSeek多种使用方式(内含小白入门级保姆教程资料) - 知乎
DeepSeek多种使用方式(内含小白入门级保姆教程资料) - 知乎
想要免费且稳定地使用DeepSeek?这款DeepSider侧边栏AI助手不容错过 | AI旋风
想要免费且稳定地使用DeepSeek?这款DeepSider侧边栏AI助手不容错过 | AI旋风
DeepSeek官网 - DeepSeek网页版官方唯一入口-deepseek
DeepSeek官网 - DeepSeek网页版官方唯一入口-deepseek
nature入选 梁文锋凭deepseek破ai垄断,凭啥惊艳nature
nature入选 梁文锋凭deepseek破ai垄断,凭啥惊艳nature
2025 DeepSeek使用教程15套视频+文档合集,微调快速上手-百度网盘下载
2025 DeepSeek使用教程15套视频+文档合集,微调快速上手-百度网盘下载
deepseek使用教程:新手必看搞定基础操作 - 知乎
deepseek使用教程:新手必看搞定基础操作 - 知乎
满血版DeepSeek R1使用指南:三种稳定高效的接入方案 - 知乎
满血版DeepSeek R1使用指南:三种稳定高效的接入方案 - 知乎
人工智能入门与高效使用deepseek的提示词指南
人工智能入门与高效使用deepseek的提示词指南
在Claude Code中使用DeepSeek v3.1模型:完整指南– silenceper
在Claude Code中使用DeepSeek v3.1模型:完整指南– silenceper
彻底解决DeepSeek网络繁忙+使用技巧! - …
彻底解决DeepSeek网络繁忙+使用技巧! - …
DeepSeek R1-0528 API完整使用指南:从入门到精通 - API易-帮助中心
DeepSeek R1-0528 API完整使用指南:从入门到精通 - API易-帮助中心
DeepSeek官网APP下载(安卓版+苹果版)-deepseek
DeepSeek官网APP下载(安卓版+苹果版)-deepseek
5种在微信使用 deepseek方法,建议收藏
5种在微信使用 deepseek方法,建议收藏
DeepSeek后时代:当安全运营遇见大模型,如何实现数智飞跃 ...
DeepSeek后时代:当安全运营遇见大模型,如何实现数智飞跃 ...
最全的DeepSeek访问以及使用方法【更新到2.1号】 - 知乎
最全的DeepSeek访问以及使用方法【更新到2.1号】 - 知乎
DeepSeek 稳定使用教程:Cherry Studio + OpenRouter 双剑合璧 - 知乎
DeepSeek 稳定使用教程:Cherry Studio + OpenRouter 双剑合璧 - 知乎
手把手教你在cherrystudio中用硅基流动部署本地化deepseek
手把手教你在cherrystudio中用硅基流动部署本地化deepseek
解决deepseek服务器繁忙的方法本地化部署-华纳云
解决deepseek服务器繁忙的方法本地化部署-华纳云
保姆级教程:手把手教你在本地搭建DeepSeek(深度求索) - 知乎
保姆级教程:手把手教你在本地搭建DeepSeek(深度求索) - 知乎
Deepseek 671B 满血版完全指南:稳定可用方案备选就在这里 - API易-帮助中心
Deepseek 671B 满血版完全指南:稳定可用方案备选就在这里 - API易-帮助中心
deepseek蒸馏后小模型,实测具备良好的链式推理,应用场景设想 本地部署步骤
deepseek蒸馏后小模型,实测具备良好的链式推理,应用场景设想 本地部署步骤
最新DeepSeek本地整合包,无需部署、解压即用| i3综合社区
最新DeepSeek本地整合包,无需部署、解压即用| i3综合社区
图解Deepseek教程,赶紧收 …
图解Deepseek教程,赶紧收 …
手把手带大家稳定用上DeepSeek-R1满血版:以硅基流动为例 - 知乎
手把手带大家稳定用上DeepSeek-R1满血版:以硅基流动为例 - 知乎
2分钟学会 DeepSeek API,竟然比官方更好用!
2分钟学会 DeepSeek API,竟然比官方更好用!
华为云flexus deepseek征文 华为云modelarts studio新手入门 deepseek服务的配置与使用详解
华为云flexus deepseek征文 华为云modelarts studio新手入门 deepseek服务的配置与使用详解
我的“DeepSeek 服务不忙”,阿里百炼100万Token半年有效白嫖方法 ...
我的“DeepSeek 服务不忙”,阿里百炼100万Token半年有效白嫖方法 ...
不要再错误使用DeepSeek了,这可能是当下解决DeepSeek繁忙的终极技巧(含操作演示,建议收藏) …
不要再错误使用DeepSeek了,这可能是当下解决DeepSeek繁忙的终极技巧(含操作演示,建议收藏) …
满血版DeepSeek R1使用指南:三种稳定高效的接入方案 - 知乎
满血版DeepSeek R1使用指南:三种稳定高效的接入方案 - 知乎
国内第一波官宣弃用deepseek的公司出现了
国内第一波官宣弃用deepseek的公司出现了
Deepseek总提示“服务器繁忙”?试试这个完全免费的替代品吧- MKEAI
Deepseek总提示“服务器繁忙”?试试这个完全免费的替代品吧- MKEAI
DeepSeek三大使用途径全指南:官方/第三方/本地部署优缺点解析 - 知乎
DeepSeek三大使用途径全指南:官方/第三方/本地部署优缺点解析 - 知乎
想要免费且稳定地使用DeepSeek?这款DeepSider侧边栏AI助手不容错过 | AI旋风
想要免费且稳定地使用DeepSeek?这款DeepSider侧边栏AI助手不容错过 | AI旋风
一篇文章搞定deepseek本地部署 ollama chatboxai
一篇文章搞定deepseek本地部署 ollama chatboxai
利用LobeChat接入Deepseek API搭建美观的AI深度思考聊天助手- MKEAI
利用LobeChat接入Deepseek API搭建美观的AI深度思考聊天助手- MKEAI
如何使用DeepSeek-R1搭建个人知识库,3个免费教程 | AI工具集
如何使用DeepSeek-R1搭建个人知识库,3个免费教程 | AI工具集
哈哈哈,让 github copilot 用上 deepseek,性能不输 gpt 4,每月立即省 10 刀 copilot deepseek csdn博客
哈哈哈,让 github copilot 用上 deepseek,性能不输 gpt 4,每月立即省 10 刀 copilot deepseek csdn博客
我的“DeepSeek服务不忙了”,腾讯云671B满血模型无限量调用攻略 ...
我的“DeepSeek服务不忙了”,腾讯云671B满血模型无限量调用攻略 ...
DeepSeek 大模型稳定使用——全网途径汇总 - 知乎
DeepSeek 大模型稳定使用——全网途径汇总 - 知乎
做了十年技术,用了deepseek后突然有种巨大失落, ai 技术改革
做了十年技术,用了deepseek后突然有种巨大失落, ai 技术改革
编程能力超越Claude Opus 4?DeepSeek V3.1最新版本实测丨302.AI ...
编程能力超越Claude Opus 4?DeepSeek V3.1最新版本实测丨302.AI ...
Deepseek R1与V3模型全面对比:各自优势与最佳使用场景分析 - Apiyi.com Blog
Deepseek R1与V3模型全面对比:各自优势与最佳使用场景分析 - Apiyi.com Blog
全网最强开源 AI 大模型接入教程:开源模型DeepSeek-V3 API全流程详解 🚀(与OpenAI完美兼容)
全网最强开源 AI 大模型接入教程:开源模型DeepSeek-V3 API全流程详解 🚀(与OpenAI完美兼容)
deepseek 小传 制造了 ai 拐点的科技苦旅
deepseek 小传 制造了 ai 拐点的科技苦旅
DeepSeek R1 本地安装部署,保姆级教程(超简单) - Foresight News
DeepSeek R1 本地安装部署,保姆级教程(超简单) - Foresight News
Deepseek 671B 满血版完全指南:稳定可用方案备选就在这里 - Apiyi.com Blog
Deepseek 671B 满血版完全指南:稳定可用方案备选就在这里 - Apiyi.com Blog
网友实测DeepSeek V4 Lite能力:《三体》全文都塞下 很聪明
网友实测DeepSeek V4 Lite能力:《三体》全文都塞下 很聪明
glm 5架构曝光,智谱两日涨近60 采用deepseek同款稀疏注意力开源代码泄露参数架构匿名测试与春节档大混战
glm 5架构曝光,智谱两日涨近60 采用deepseek同款稀疏注意力开源代码泄露参数架构匿名测试与春节档大混战
騰訊元寶同步支持混元及DeepSeek兩大模型-香港商报
騰訊元寶同步支持混元及DeepSeek兩大模型-香港商报
DeepSeek-R1本地极速部署指南:稳定运行+语音交互全搞定_ollama deepseek 本地部署 增加语音支持-CSDN博客
DeepSeek-R1本地极速部署指南:稳定运行+语音交互全搞定_ollama deepseek 本地部署 增加语音支持-CSDN博客
OpenWebUI中配置的OpenRouter版DeepSeek R1运行实例
OpenWebUI中配置的OpenRouter版DeepSeek R1运行实例
从deepseek v3到kimi k2 八种现代 llm 架构大比较
从deepseek v3到kimi k2 八种现代 llm 架构大比较
DeepSeek满血版本地部署完整教程:API+Cherry Studio解决服务器 ...
DeepSeek满血版本地部署完整教程:API+Cherry Studio解决服务器 ...
稳定、高效!DeepSeek-V3 满血版上线基石智算 | 青云QingCloud
稳定、高效!DeepSeek-V3 满血版上线基石智算 | 青云QingCloud
全网最强开源 AI 大模型接入教程:开源模型DeepSeek-V3 API全流程详解 🚀(与OpenAI完美兼容)
全网最强开源 AI 大模型接入教程:开源模型DeepSeek-V3 API全流程详解 🚀(与OpenAI完美兼容)
阜阳研发出全国首个deepseek 社区矫正应用大模型
阜阳研发出全国首个deepseek 社区矫正应用大模型
解决deepseek服务器繁忙的方法本地化部署-华纳云
解决deepseek服务器繁忙的方法本地化部署-华纳云
领取deepseek免费api硅基流动送2000万deepseek token !高速稳定使用r1,v3模型,告别卡顿! | 别摸鱼导航
领取deepseek免费api硅基流动送2000万deepseek token !高速稳定使用r1,v3模型,告别卡顿! | 别摸鱼导航
近期大火的DeepSeek是什么?由谁开发?有啥优势?DeepSeek上市了吗?一文了解! | 美股之家 - 港股美股开户投资百科全书
近期大火的DeepSeek是什么?由谁开发?有啥优势?DeepSeek上市了吗?一文了解! | 美股之家 - 港股美股开户投资百科全书
nature入选 梁文锋凭deepseek破ai垄断,凭啥惊艳nature
nature入选 梁文锋凭deepseek破ai垄断,凭啥惊艳nature
腾讯元宝接入Deepseek-R1满血版支持联网搜索并整合公众号信息源 ...
腾讯元宝接入Deepseek-R1满血版支持联网搜索并整合公众号信息源 ...
Deepseek 671B 满血版完全指南:稳定可用方案备选就在这里 - API易-帮助中心
Deepseek 671B 满血版完全指南:稳定可用方案备选就在这里 - API易-帮助中心
DeepSeek电脑版如何下载?(2025最新PC端安装教程)-deepseek
DeepSeek电脑版如何下载?(2025最新PC端安装教程)-deepseek
谁家ai用一万美元赚翻了 deepseek第一 gpt 5垫底
谁家ai用一万美元赚翻了 deepseek第一 gpt 5垫底
Qwen 与DeepSeek 的对比- AI智能王
Qwen 与DeepSeek 的对比- AI智能王
DeepSeek-671B API己可稳定调用-使用JAVA代码对接全教程_deepseek 671b api-CSDN博客
DeepSeek-671B API己可稳定调用-使用JAVA代码对接全教程_deepseek 671b api-CSDN博客
DeepSeek私人知识库搭建教程:本地化部署+高效管理指南
DeepSeek私人知识库搭建教程:本地化部署+高效管理指南
deepseek竟然还能制作图表,真的太好用了
deepseek竟然还能制作图表,真的太好用了
Chatbox AI接入Deepseek API并实现联网搜索保姆级教程- MKEAI
Chatbox AI接入Deepseek API并实现联网搜索保姆级教程- MKEAI
Deepseek 671B 满血版完全指南:稳定可用方案备选就在这里 - API易-帮助中心
Deepseek 671B 满血版完全指南:稳定可用方案备选就在这里 - API易-帮助中心
网友实测DeepSeek V4 Lite能力:《三体》全文都塞下 很聪明
网友实测DeepSeek V4 Lite能力:《三体》全文都塞下 很聪明
使用 deepseek 的 5 种方式,解锁新技能
使用 deepseek 的 5 种方式,解锁新技能
Deepseek服务器繁忙?3大方法爽快搞定- 自媒体资源站
Deepseek服务器繁忙?3大方法爽快搞定- 自媒体资源站
Deepseek API 调用指南:模型差异与兼容性解析、避坑指南 2025 - API易-帮助中心
Deepseek API 调用指南:模型差异与兼容性解析、避坑指南 2025 - API易-帮助中心
img
img
企业如何安全应用deepseek gartner推荐采用云厂商模型及服务 maas ,腾讯作为云服务提供商之一被报告提及
企业如何安全应用deepseek gartner推荐采用云厂商模型及服务 maas ,腾讯作为云服务提供商之一被报告提及
DeepSeek满血版本地部署完整教程:API+Cherry Studio解决服务器 ...
DeepSeek满血版本地部署完整教程:API+Cherry Studio解决服务器 ...
腾讯云LKE(大模型知识引擎):第三方稳定联网版 DeepSeek-R1 | Sharenet
腾讯云LKE(大模型知识引擎):第三方稳定联网版 DeepSeek-R1 | Sharenet
全网爆吹的deepseek,还不如蓝心小v好用
全网爆吹的deepseek,还不如蓝心小v好用
Deepseek服务器繁忙?3大方法爽快搞定- 自媒体资源站
Deepseek服务器繁忙?3大方法爽快搞定- 自媒体资源站
满血版DeepSeek R1使用指南:三种稳定高效的接入方案 - 知乎
满血版DeepSeek R1使用指南:三种稳定高效的接入方案 - 知乎
腾讯云智算全新升级,相关技术能力刚获DeepSeek公开点赞-DOIT-数据产业媒体与服务平台
腾讯云智算全新升级,相关技术能力刚获DeepSeek公开点赞-DOIT-数据产业媒体与服务平台
编程能力超越Claude Opus 4?DeepSeek V3.1最新版本实测丨302.AI ...
编程能力超越Claude Opus 4?DeepSeek V3.1最新版本实测丨302.AI ...
GitHub - deepseek-site/deepseek-free: DeepSeek 官网入口、Deep Seek 下载使用、API ...
GitHub - deepseek-site/deepseek-free: DeepSeek 官网入口、Deep Seek 下载使用、API ...
全网最强开源AI大模型接入教程:开源模型DeepSeek-V3 API接入全流程详解 (与OpenAI完美兼容)
全网最强开源AI大模型接入教程:开源模型DeepSeek-V3 API接入全流程详解 (与OpenAI完美兼容)
Deepseek服务器繁忙?3大方法爽快搞定- 自媒体资源站
Deepseek服务器繁忙?3大方法爽快搞定- 自媒体资源站
领取硅基流动deepseek免费api token 2000万!高速稳定使用r1,v3模型,告别卡顿!-非猪ai导航
领取硅基流动deepseek免费api token 2000万!高速稳定使用r1,v3模型,告别卡顿!-非猪ai导航
Getty Images DeepSeek 应用程序的照片,背景是中国国旗
Getty Images DeepSeek 应用程序的照片,背景是中国国旗
极客-DeepSeek应用开发实战-课百万
极客-DeepSeek应用开发实战-课百万
想要免费且稳定地使用DeepSeek?这款DeepSider侧边栏AI助手不容错过 | AI旋风
想要免费且稳定地使用DeepSeek?这款DeepSider侧边栏AI助手不容错过 | AI旋风
DeepSeek开放平台官网入口(API官方入口网址)-deepseek
DeepSeek开放平台官网入口(API官方入口网址)-deepseek
解决deepseek服务器繁忙的方法本地化部署-华纳云
解决deepseek服务器繁忙的方法本地化部署-华纳云
Deepseek 671B 满血版完全指南:稳定可用方案备选就在这里 - API易-帮助中心
Deepseek 671B 满血版完全指南:稳定可用方案备选就在这里 - API易-帮助中心
3
3
解决deepseek服务器繁忙的方法本地化部署-华纳云
解决deepseek服务器繁忙的方法本地化部署-华纳云
Deepseek R1与V3模型全面对比:各自优势与最佳使用场景分析 - API易-帮助中心
Deepseek R1与V3模型全面对比:各自优势与最佳使用场景分析 - API易-帮助中心
選擇你的AI 工具:Microsoft Copilot vs. DeepSeek - AccessOrange
選擇你的AI 工具:Microsoft Copilot vs. DeepSeek - AccessOrange
DeepSeek-R1本地极速部署指南:稳定运行+语音交互全搞定_ollama deepseek 本地部署 增加语音支持-CSDN博客
DeepSeek-R1本地极速部署指南:稳定运行+语音交互全搞定_ollama deepseek 本地部署 增加语音支持-CSDN博客
deepseek怎么在手机上使用?
deepseek怎么在手机上使用?
复旦大学副教授郑骁庆谈DeepSeek:AI行业不只有“规模法则”,开源 ...
复旦大学副教授郑骁庆谈DeepSeek:AI行业不只有“规模法则”,开源 ...
DeepSeek 稳定使用教程:Cherry Studio + OpenRouter 双剑合璧 - 知乎
DeepSeek 稳定使用教程:Cherry Studio + OpenRouter 双剑合璧 - 知乎
img
img
AI行业资讯第十五期:DeepSeek重磅推出R1和多模态模型引爆全球 ...
AI行业资讯第十五期:DeepSeek重磅推出R1和多模态模型引爆全球 ...
Deepseek API 报错 503 解决方案:稳定接入与成本优化指南 - API易-帮助中心
Deepseek API 报错 503 解决方案:稳定接入与成本优化指南 - API易-帮助中心
图片
图片
熱點觀察】雙劍合璧騰訊元寶牽手DeepSeek風雲再起-香港商报
熱點觀察】雙劍合璧騰訊元寶牽手DeepSeek風雲再起-香港商报
想要免费且稳定地使用DeepSeek?这款DeepSider侧边栏AI助手不容错过 | AI旋风
想要免费且稳定地使用DeepSeek?这款DeepSider侧边栏AI助手不容错过 | AI旋风
cover
cover
DeepSeek 初心教學+ 懶人包AI 人工智能幫你解決生活難題- unwire ...
DeepSeek 初心教學+ 懶人包AI 人工智能幫你解決生活難題- unwire ...
现在怎样能使用到稳定的Deepseek R1满血版? - 知乎
现在怎样能使用到稳定的Deepseek R1满血版? - 知乎
DeepSeek账号购买:从选择到交易的安全指南!
DeepSeek账号购买:从选择到交易的安全指南!
Deepseek API 报错 503 解决方案:稳定接入与成本优化指南 - API易-帮助中心
Deepseek API 报错 503 解决方案:稳定接入与成本优化指南 - API易-帮助中心
DeepSeek Excel插件开发指南:从安装到精通,打造你的AI办公助手
DeepSeek Excel插件开发指南:从安装到精通,打造你的AI办公助手
DeepSeek从0到1实战精通,效率飙升N倍|完结-课百万
DeepSeek从0到1实战精通,效率飙升N倍|完结-课百万
作为一个互联网小白,应该怎么使用Deepseek? - 知乎
作为一个互联网小白,应该怎么使用Deepseek? - 知乎
网友实测DeepSeek V4 Lite能力:《三体》全文都塞下 很聪明
网友实测DeepSeek V4 Lite能力:《三体》全文都塞下 很聪明
選擇你的AI 工具:Microsoft Copilot vs. DeepSeek - AccessOrange
選擇你的AI 工具:Microsoft Copilot vs. DeepSeek - AccessOrange
Open WebUI 接入 Deepseek API 完全指南 - 2025 年 1 月 - Apiyi.com Blog
Open WebUI 接入 Deepseek API 完全指南 - 2025 年 1 月 - Apiyi.com Blog
cover
cover
解决deepseek服务器繁忙的方法本地化部署-华纳云
解决deepseek服务器繁忙的方法本地化部署-华纳云
手把手带大家稳定用上DeepSeek-R1满血版:以硅基流动为例 - 知乎
手把手带大家稳定用上DeepSeek-R1满血版:以硅基流动为例 - 知乎
DeepSeek v3.1 新增功能详解:混合推理架构与128K上下文的技术突破
DeepSeek v3.1 新增功能详解:混合推理架构与128K上下文的技术突破
你还在付费求DeepSeek 部署教程?来来来,免费教你本地部署 ...
你还在付费求DeepSeek 部署教程?来来来,免费教你本地部署 ...
现在怎样能使用到稳定的Deepseek R1满血版? - 知乎
现在怎样能使用到稳定的Deepseek R1满血版? - 知乎
deepseek网页版入口-Illustration-
deepseek网页版入口-Illustration-
装电脑、选手机DeepSeek领衔,五款大模型谁更靠谱?_中国科技在线 ...
装电脑、选手机DeepSeek领衔,五款大模型谁更靠谱?_中国科技在线 ...
国内稳定使用 DeepSeek R1/V3,SiliconFlow 一键接入指南 | 网络套利,Online Arbitrage ,OA ...
国内稳定使用 DeepSeek R1/V3,SiliconFlow 一键接入指南 | 网络套利,Online Arbitrage ,OA ...
盘点那些免费好用支持DeepSeek-R1 满血版的平台- AI智能王
盘点那些免费好用支持DeepSeek-R1 满血版的平台- AI智能王
GitHub - deepseek-site/deepseek-free: DeepSeek 官网入口、Deep Seek 下载使用、API ...
GitHub - deepseek-site/deepseek-free: DeepSeek 官网入口、Deep Seek 下载使用、API ...
DeepSeek 初心教學+ 懶人包AI 人工智能幫你解決生活難題- unwire ...
DeepSeek 初心教學+ 懶人包AI 人工智能幫你解決生活難題- unwire ...
Deepseek 671B 满血版完全指南:稳定可用方案备选就在这里 - Apiyi.com Blog
Deepseek 671B 满血版完全指南:稳定可用方案备选就在这里 - Apiyi.com Blog
DeepSeek API 获取页面
DeepSeek API 获取页面
利用deepseek搞钱,靠这个方法,有人1天搞了5位数(内有deepseek ...
利用deepseek搞钱,靠这个方法,有人1天搞了5位数(内有deepseek ...
电脑怎么稳定使用deepseek_月光AI博客
电脑怎么稳定使用deepseek_月光AI博客
img
img
DeepSeek赋能SASE: 网络安全与效能全面升级| 中信国际电讯CPC
DeepSeek赋能SASE: 网络安全与效能全面升级| 中信国际电讯CPC
如何免费使用稳定的deepseek_deepseek稳定版-CSDN博客
如何免费使用稳定的deepseek_deepseek稳定版-CSDN博客
DeepSeek让多地智算中心停建? 业界总结回应七点- 开yun体育官方 ...
DeepSeek让多地智算中心停建? 业界总结回应七点- 开yun体育官方 ...
如何免费使用稳定的deepseek_deepseek稳定版-CSDN博客
如何免费使用稳定的deepseek_deepseek稳定版-CSDN博客
全网最强开源 AI 大模型接入教程:开源模型DeepSeek-V3 API全流程详解 🚀(与OpenAI完美兼容)
全网最强开源 AI 大模型接入教程:开源模型DeepSeek-V3 API全流程详解 🚀(与OpenAI完美兼容)
深度求索發布DeepSeek-V3.1 程式編寫能力大增、成本驟降(15:07 ...
深度求索發布DeepSeek-V3.1 程式編寫能力大增、成本驟降(15:07 ...
DeepSeek卡顿已解决,稳定使用方案大公开_人工智能_AI-椰子不椰-DeepSeek技术社区
DeepSeek卡顿已解决,稳定使用方案大公开_人工智能_AI-椰子不椰-DeepSeek技术社区
img
img
DeepSeek R1 服务器繁忙?13种平替方法分享!!-山海之花- 宝藏星球屋
DeepSeek R1 服务器繁忙?13种平替方法分享!!-山海之花- 宝藏星球屋
如何稳定使用deepseek_月光AI博客
如何稳定使用deepseek_月光AI博客
DeepSeek R1在OpenWebUI中的高级应用示例
DeepSeek R1在OpenWebUI中的高级应用示例
DeepSeek R1 是怎么训练出来的?- R1 论文精读« bang's blog
DeepSeek R1 是怎么训练出来的?- R1 论文精读« bang's blog
满血版DeepSeek R1使用指南:三种稳定高效的接入方案 - 知乎
满血版DeepSeek R1使用指南:三种稳定高效的接入方案 - 知乎
deepseek能干什么,deepseek!
deepseek能干什么,deepseek!
谈球吧官方网站-中国联通开源国内首个安全增强满血版DeepSeek-R1 ...
谈球吧官方网站-中国联通开源国内首个安全增强满血版DeepSeek-R1 ...
满血性能+稳定联网,这才是极空间NAS上DeepSeek的正确打开方式 - 知乎
满血性能+稳定联网,这才是极空间NAS上DeepSeek的正确打开方式 - 知乎
我的“DeepSeek 服务不忙”,阿里百炼100万Token半年有效白嫖方法 ...
我的“DeepSeek 服务不忙”,阿里百炼100万Token半年有效白嫖方法 ...
领取硅基流动deepseek免费api token 2000万!高速稳定使用r1,v3模型,告别卡顿!-非猪ai导航
领取硅基流动deepseek免费api token 2000万!高速稳定使用r1,v3模型,告别卡顿!-非猪ai导航
DeepSeek-R1模型正式登陆Amazon Bedrock平台,开启全托管无服务器 ...
DeepSeek-R1模型正式登陆Amazon Bedrock平台,开启全托管无服务器 ...
新手小白必看!3分钟让你的手机稳定用上 DeepSeek,保姆级教程! - 知乎
新手小白必看!3分钟让你的手机稳定用上 DeepSeek,保姆级教程! - 知乎
img
img
DeepSeek智能助手使用指南——从入门到大师(内附大量最新AI资料 ...
DeepSeek智能助手使用指南——从入门到大师(内附大量最新AI资料 ...
稳定,免费,不用本地部署! | 在zotero中流畅使用deepseek - 知乎
稳定,免费,不用本地部署! | 在zotero中流畅使用deepseek - 知乎
我的“DeepSeek 服务不忙”,阿里百炼100万Token半年有效白嫖方法 ...
我的“DeepSeek 服务不忙”,阿里百炼100万Token半年有效白嫖方法 ...
简单几招教你本地部署DeepSeek,配合Cherry studio稳定高效 - 知乎
简单几招教你本地部署DeepSeek,配合Cherry studio稳定高效 - 知乎
AI 算力解决方案- 第一线
AI 算力解决方案- 第一线
DeepSeek 稳定使用教程:Cherry Studio + OpenRouter 双剑合璧 - 知乎
DeepSeek 稳定使用教程:Cherry Studio + OpenRouter 双剑合璧 - 知乎
图片
图片
一文读懂|DeepSeek新模型大揭秘,为何它能震动全球AI圈
一文读懂|DeepSeek新模型大揭秘,为何它能震动全球AI圈
Deepseek 671B 满血版完全指南:稳定可用方案备选就在这里 - API易-帮助中心
Deepseek 671B 满血版完全指南:稳定可用方案备选就在这里 - API易-帮助中心
DeepSeek从0到1实战精通,效率飙升N倍|完结-课百万
DeepSeek从0到1实战精通,效率飙升N倍|完结-课百万
使用 DeepSeek 在 Mac Mini 上构建原生 AI:终极指南
使用 DeepSeek 在 Mac Mini 上构建原生 AI:终极指南
DeepSeek推出开源模型Janus-Pro,支持图像理解和图像生成
DeepSeek推出开源模型Janus-Pro,支持图像理解和图像生成
一文读懂|DeepSeek新模型大揭秘,为何它能震动全球AI圈
一文读懂|DeepSeek新模型大揭秘,为何它能震动全球AI圈
Deepseek-V3 emerges as China's most powerful open-source language model ...
Deepseek-V3 emerges as China's most powerful open-source language model ...
DeepSeek列理想伴侶十大條件有嚴重盲點網民唔收貨| am730
DeepSeek列理想伴侶十大條件有嚴重盲點網民唔收貨| am730
Deepseek 671B 满血版完全指南:稳定可用方案备选就在这里 - API易-帮助中心
Deepseek 671B 满血版完全指南:稳定可用方案备选就在这里 - API易-帮助中心
image.png
image.png
官宣停用DeepSeek 陸企潞晨科技創辦人曝實情|大紀元時報香港 ...
官宣停用DeepSeek 陸企潞晨科技創辦人曝實情|大紀元時報香港 ...
"纳米AI"PC版上线 打造稳定可联网DeepSeek-R1满血版体验-安全资讯-360官网
"纳米AI"PC版上线 打造稳定可联网DeepSeek-R1满血版体验-安全资讯-360官网
DeepSeek安全嗎?澳洲政府官員為何對使用者提出警告
DeepSeek安全嗎?澳洲政府官員為何對使用者提出警告
领取硅基流动deepseek免费api token 2000万!高速稳定使用r1,v3模型,告别卡顿!|非猪ai导航
领取硅基流动deepseek免费api token 2000万!高速稳定使用r1,v3模型,告别卡顿!|非猪ai导航
一款能用、会用且好用的DeepSeek APUS加强版来了!
一款能用、会用且好用的DeepSeek APUS加强版来了!
DeepSeek从入门到进阶教程,解锁DeepSeek的N种姿势,让你效率翻倍 ...
DeepSeek从入门到进阶教程,解锁DeepSeek的N种姿势,让你效率翻倍 ...
Deepseek R1与V3模型全面对比:各自优势与最佳使用场景分析 - Apiyi.com Blog
Deepseek R1与V3模型全面对比:各自优势与最佳使用场景分析 - Apiyi.com Blog
AI | 服務器資源緊張,DeepSeek暫停API服務充值- 新聞- etnet ...
AI | 服務器資源緊張,DeepSeek暫停API服務充值- 新聞- etnet ...
Deepseek 671B 满血版完全指南:稳定可用方案备选就在这里 - API易-帮助中心
Deepseek 671B 满血版完全指南:稳定可用方案备选就在这里 - API易-帮助中心
一款能用、会用且好用的DeepSeek APUS加强版来了!
一款能用、会用且好用的DeepSeek APUS加强版来了!
PPT汇总:DeepSeek核心技术前世今生- AI智能王
PPT汇总:DeepSeek核心技术前世今生- AI智能王
DeepSeek卡爆了,试试这个方法,应该是目前最稳定的了_deepseek服务器资源紧张-CSDN博客
DeepSeek卡爆了,试试这个方法,应该是目前最稳定的了_deepseek服务器资源紧张-CSDN博客
DeepSeek R1 服务器繁忙?13种平替方法分享!!-山海之花- 宝藏星球屋
DeepSeek R1 服务器繁忙?13种平替方法分享!!-山海之花- 宝藏星球屋
Deepseek 671B 满血版完全指南:稳定可用方案备选就在这里 - API易-帮助中心
Deepseek 671B 满血版完全指南:稳定可用方案备选就在这里 - API易-帮助中心
一款能用、会用且好用的DeepSeek APUS加强版来了!
一款能用、会用且好用的DeepSeek APUS加强版来了!
开源模型震撼全球解读DeepSeek三大争议|公民社会
开源模型震撼全球解读DeepSeek三大争议|公民社会
DeepSeek 稳定使用教程:Cherry Studio + OpenRouter 双剑合璧 - 知乎
DeepSeek 稳定使用教程:Cherry Studio + OpenRouter 双剑合璧 - 知乎
DeepSeek宣布已完成R1模型「小版本試升級」-香港商报
DeepSeek宣布已完成R1模型「小版本試升級」-香港商报
Deepseek API 报错 503 解决方案:稳定接入与成本优化指南 - Apiyi.com Blog
Deepseek API 报错 503 解决方案:稳定接入与成本优化指南 - Apiyi.com Blog
使用DeepSeek必备的10个技巧
使用DeepSeek必备的10个技巧
服务器繁忙,请稍后再试”,别等了!DeepSeek-R1满血版小白来了 ...
服务器繁忙,请稍后再试”,别等了!DeepSeek-R1满血版小白来了 ...
DeepSeek本地化部署:3步搞定,让你的AI体验更稳定(附教程)_人工智能_Python秒杀-DeepSeek技术社区
DeepSeek本地化部署:3步搞定,让你的AI体验更稳定(附教程)_人工智能_Python秒杀-DeepSeek技术社区
OR新媒体| DeepSeek发布新论文提出更为高效的AI开发方法外界对R2 ...
OR新媒体| DeepSeek发布新论文提出更为高效的AI开发方法外界对R2 ...
如何免费使用稳定的deepseek_deepseek稳定版-CSDN博客
如何免费使用稳定的deepseek_deepseek稳定版-CSDN博客
广告一
广告一
DeepSeek-R1-7B - 最近很火的DeepSeek 本地一键整合包下载- AI ...
DeepSeek-R1-7B - 最近很火的DeepSeek 本地一键整合包下载- AI ...
DeepSeek(深度求索)满血版总结_deepseek 有几个模型-CSDN博客
DeepSeek(深度求索)满血版总结_deepseek 有几个模型-CSDN博客
在这里插入图片描述
在这里插入图片描述
DeepSeek|全套國產來了! 華為雲與硅基流動發布推理服務
DeepSeek|全套國產來了! 華為雲與硅基流動發布推理服務
领取硅基流动deepseek免费api token 2000万!高速稳定使用r1,v3模型,告别卡顿!|非猪ai导航
领取硅基流动deepseek免费api token 2000万!高速稳定使用r1,v3模型,告别卡顿!|非猪ai导航
DeepSeek如何胜过ChatGPT?一个核心原则成为了关键– 优思学院 ...
DeepSeek如何胜过ChatGPT?一个核心原则成为了关键– 优思学院 ...
DeepSeek R1-0528 API完整使用指南:从入门到精通 - Apiyi.com Blog
DeepSeek R1-0528 API完整使用指南:从入门到精通 - Apiyi.com Blog
你还在付费求DeepSeek 部署教程?来来来,免费教你本地部署 ...
你还在付费求DeepSeek 部署教程?来来来,免费教你本地部署 ...
DeepSeek-R1本地极速部署指南:稳定运行+语音交互全搞定_ollama deepseek 本地部署 增加语音支持-CSDN博客
DeepSeek-R1本地极速部署指南:稳定运行+语音交互全搞定_ollama deepseek 本地部署 增加语音支持-CSDN博客
DeepSeek-V3 能力对比图
DeepSeek-V3 能力对比图
Deepseek 延遲發表AI 模型傳因華為晶片技術問題| 流動日報| LINE ...
Deepseek 延遲發表AI 模型傳因華為晶片技術問題| 流動日報| LINE ...
Deepseek R1与V3模型全面对比:各自优势与最佳使用场景分析 - API易-帮助中心
Deepseek R1与V3模型全面对比:各自优势与最佳使用场景分析 - API易-帮助中心
deepseek和gpt哪个好?谁更厉害?
deepseek和gpt哪个好?谁更厉害?
DeepSeek R1 是怎么训练出来的?- R1 论文精读« bang's blog
DeepSeek R1 是怎么训练出来的?- R1 论文精读« bang's blog
GPT Academic 接入 Deepseek API 教程:提升学术优化研究与写作效率 - API易-帮助中心
GPT Academic 接入 Deepseek API 教程:提升学术优化研究与写作效率 - API易-帮助中心
通义灵码-阿里推出的AI智能编码助手
通义灵码-阿里推出的AI智能编码助手
DeepSeek-R2或將於下周一發布在多個關鍵領域實現突破- 內地- 大 ...
DeepSeek-R2或將於下周一發布在多個關鍵領域實現突破- 內地- 大 ...
Deepseek 671B 满血版完全指南:稳定可用方案备选就在这里 - API易-帮助中心
Deepseek 671B 满血版完全指南:稳定可用方案备选就在这里 - API易-帮助中心
在这里插入图片描述
在这里插入图片描述
選擇你的AI 工具:Microsoft Copilot vs. DeepSeek - AccessOrange
選擇你的AI 工具:Microsoft Copilot vs. DeepSeek - AccessOrange
请添加图片描述
请添加图片描述
用deepseek生成图片的一点心得
用deepseek生成图片的一点心得
在这里插入图片描述
在这里插入图片描述
智能化改造方案
智能化改造方案
在这里插入图片描述
在这里插入图片描述
用deepseek生成图片的一点心得
用deepseek生成图片的一点心得
在这里插入图片描述
在这里插入图片描述
在这里插入图片描述
在这里插入图片描述
清影AI视频生成
清影AI视频生成
在这里插入图片描述
在这里插入图片描述
在这里插入图片描述
在这里插入图片描述
在这里插入图片描述
在这里插入图片描述
用deepseek生成图片的一点心得
用deepseek生成图片的一点心得
在这里插入图片描述
在这里插入图片描述
即梦AI
即梦AI
在这里插入图片描述
在这里插入图片描述
用deepseek生成图片的一点心得
用deepseek生成图片的一点心得
deepseek可以生成图片吗?
deepseek可以生成图片吗?
从开箱到实战,我的腹肌养成记
从开箱到实战,我的腹肌养成记
豆包MarsCode-字节跳动推出的免费AI编程助手
豆包MarsCode-字节跳动推出的免费AI编程助手
用deepseek生成图片的一点心得
用deepseek生成图片的一点心得
请添加图片描述
请添加图片描述
讯飞文书 - 科大讯飞发布的AI公文写作工具
讯飞文书 - 科大讯飞发布的AI公文写作工具
在这里插入图片描述
在这里插入图片描述
体验报告:苏泊尔豆浆机0.6升适合谁?
体验报告:苏泊尔豆浆机0.6升适合谁?
在这里插入图片描述
在这里插入图片描述
img
img
img
img
图片
图片
在这里插入图片描述
在这里插入图片描述
deepseek能干什么,deep technology!
deepseek能干什么,deep technology!
在这里插入图片描述
在这里插入图片描述
img
img
动图封面
动图封面
image.png
image.png
云鲸S3 Island
云鲸S3 Island
智谱清言-智谱AI推出的AI智能助手
智谱清言-智谱AI推出的AI智能助手
如何使用 DeepSeek V4:API 和聊天的第一天快速开始指南
如何使用 DeepSeek V4:API 和聊天的第一天快速开始指南
魔法原子成总台《2026春晚》智能机器人战略合作伙伴,“具身智能”走到聚光灯下
魔法原子成总台《2026春晚》智能机器人战略合作伙伴,“具身智能”走到聚光灯下
img
img
在这里插入图片描述
在这里插入图片描述
图片
图片
OpenRouter平台上的DeepSeek R1服务提供商生态系统
OpenRouter平台上的DeepSeek R1服务提供商生态系统
img
img
在这里插入图片描述
在这里插入图片描述
在这里插入图描述
在这里插入图描述
image.png
image.png
笔灵AI论文写作 - 专业AI论文写作平台
笔灵AI论文写作 - 专业AI论文写作平台
网友实测DeepSeek V4 Lite能力:《三体》全文都塞下 很聪明
网友实测DeepSeek V4 Lite能力:《三体》全文都塞下 很聪明
在这里插入图片描述
在这里插入图片描述
5
5