pytorch 安装教程

pytorch 安装教程

来源 CSDN博客
引擎 sogou images
原网页 查看
当前页所有图片 (469)
pytorch
pytorch
PyTorch
PyTorch
PyTorch简介- PyTorch官方教程中文版
PyTorch简介- PyTorch官方教程中文版
pytorch
pytorch
【2026 最新】pytorch 安装配置详细指南 同时讲解安装cpu和gpu版本 小白也能轻松上手
【2026 最新】pytorch 安装配置详细指南 同时讲解安装cpu和gpu版本 小白也能轻松上手
pytorch的安装与pycharm配置anaconda
pytorch的安装与pycharm配置anaconda
Person Holding Burning Paper in Dark Room
Person Holding Burning Paper in Dark Room
Windows10でPyTorchをインストールしてVSCodeで使う
Windows10でPyTorchをインストールしてVSCodeで使う
PyTorch 2022
PyTorch 2022
pytorch
pytorch
Elements of a PyTorch Deep Learning Model (1)- Tensors, Autograd and ...
Elements of a PyTorch Deep Learning Model (1)- Tensors, Autograd and ...
CTgoodjobs - PyTorch for Deep Learning and Computer Vision ...
CTgoodjobs - PyTorch for Deep Learning and Computer Vision ...
深度学习pytorch框架教程!从入门到实战,通俗易懂,一套解决pytorch框
深度学习pytorch框架教程!从入门到实战,通俗易懂,一套解决pytorch框
【2026 最新】pytorch 安装配置详细指南 同时讲解安装cpu和gpu版本 小白也能轻松上手
【2026 最新】pytorch 安装配置详细指南 同时讲解安装cpu和gpu版本 小白也能轻松上手
pytorch 2.0正式版发布 一行代码提速2倍,100 向后兼容
pytorch 2.0正式版发布 一行代码提速2倍,100 向后兼容
Light Bulb Oil Lamp
Light Bulb Oil Lamp
What-is-Pytorch
What-is-Pytorch
Pytorch
Pytorch
PyTorch 2022
PyTorch 2022
pytorch
pytorch
PyTorch for Deep Learning & Machine Learning – Full Course - YouTube
PyTorch for Deep Learning & Machine Learning – Full Course - YouTube
Pytorch 1.2.0 来了! 新智元报道 来源:GitHub 编辑:大明、金磊 ...
Pytorch 1.2.0 来了! 新智元报道 来源:GitHub 编辑:大明、金磊 ...
动手学深度学习(李沐)笔记:线性代数(linear algebra)+ pytorch 实现
动手学深度学习(李沐)笔记:线性代数(linear algebra)+ pytorch 实现
pytorch 安装教程
pytorch 安装教程
Lighted Match Stick on Fire
Lighted Match Stick on Fire
pytorch annotated testing loop
pytorch annotated testing loop
3小时吃透pytorch框架!究极通俗易懂,草履虫都能听懂!
3小时吃透pytorch框架!究极通俗易懂,草履虫都能听懂!
PyTorch Tutorials 2.11.0+cu130 documentation
PyTorch Tutorials 2.11.0+cu130 documentation
PyTorch 2022
PyTorch 2022
Keynote: PyTorch: a framework for fast, dynamic deep learning and scientific computing
Keynote: PyTorch: a framework for fast, dynamic deep learning and scientific computing
Download Pytorch Logo PNG Image with No Background - PNGkey.com
Download Pytorch Logo PNG Image with No Background - PNGkey.com
pytorch安装到实战系统教程,卷积神经网络,递归神经网络,生成对抗网络
pytorch安装到实战系统教程,卷积神经网络,递归神经网络,生成对抗网络
【2026 最新】pytorch 安装配置详细指南 同时讲解安装cpu和gpu版本 小白也能轻松上手
【2026 最新】pytorch 安装配置详细指南 同时讲解安装cpu和gpu版本 小白也能轻松上手
pytorch安装
pytorch安装
Yellow and White Smoke during Night Time
Yellow and White Smoke during Night Time
【Hands Onで学ぶ】PyTorchによる深層学習入門
【Hands Onで学ぶ】PyTorchによる深層学習入門
PyTorch :: Course Introduction
PyTorch :: Course Introduction
PyTorch 2022
PyTorch 2022
PyTorch Tutorial: Develop Deep Learning Models with Python • d…
PyTorch Tutorial: Develop Deep Learning Models with Python • d…
PyTorch: Fundamentals
PyTorch: Fundamentals
pytorch:3天上手深度学习利器!
pytorch:3天上手深度学习利器!
pytorch——人工智能的开源深度学习框架
pytorch——人工智能的开源深度学习框架
pytorch相关软件安装
pytorch相关软件安装
On Gas Burner
On Gas Burner
PyTorch in One Hour: From Tensors to Training Neural Networks on Multiple GPUs illustration
PyTorch in One Hour: From Tensors to Training Neural Networks on Multiple GPUs illustration
PyTorch Machine Learning Framework Compromised with Malicious Dependency
PyTorch Machine Learning Framework Compromised with Malicious Dependency
PyTorch 2022
PyTorch 2022
深入理解 PyTorch:从入门到精通的深度学习框架_pytorch自学入门到精通-C…
深入理解 PyTorch:从入门到精通的深度学习框架_pytorch自学入门到精通-C…
PyTorch 1.11 发布,带来TorchData 和functorch 两个新库- Linux迷
PyTorch 1.11 发布,带来TorchData 和functorch 两个新库- Linux迷
强推!2025年公认讲的最好的pytorch教程,整整100集,从入门到实战,通俗
强推!2025年公认讲的最好的pytorch教程,整整100集,从入门到实战,通俗
pytorch B站
pytorch B站
pytorch
pytorch
Lighted Burning Match
Lighted Burning Match
PyTorch
PyTorch
PyTorch: The Open Language of AI
PyTorch: The Open Language of AI
PyTorch 2022
PyTorch 2022
PyTorch vs TensorFlow: Comparative Guide of AI Frameworks 2025
PyTorch vs TensorFlow: Comparative Guide of AI Frameworks 2025
python-【PyTorch教程】如何使用PyTorch分布式并行模块 ...
python-【PyTorch教程】如何使用PyTorch分布式并行模块 ...
这绝对是我今年看过最好的深度学习pytorch教程!大佬30集精讲从安装到
这绝对是我今年看过最好的深度学习pytorch教程!大佬30集精讲从安装到
被pytorch打爆谷歌抛弃tensorflow押宝jax
被pytorch打爆谷歌抛弃tensorflow押宝jax
pytorch快速入门及在线体验
pytorch快速入门及在线体验
Close-Up Photo of a Burning Yellow Orange Flame
Close-Up Photo of a Burning Yellow Orange Flame
Pytorch Tutorial for Beginners
Pytorch Tutorial for Beginners
PyTorch
PyTorch
PyTorch 2022
PyTorch 2022
PyTorch Convolutional Neural Network With MNIST Dataset | by Nutan | Medium
PyTorch Convolutional Neural Network With MNIST Dataset | by Nutan | Medium
Blog – PyTorch
Blog – PyTorch
给人工智能爱好者的pytorch入门课
给人工智能爱好者的pytorch入门课
pytorch 安装
pytorch 安装
8 Free Resources To Learn PyTorch In 2021
8 Free Resources To Learn PyTorch In 2021
a pytorch workflow flowchat
a pytorch workflow flowchat
A Burning Matchstick
A Burning Matchstick
🚀 pytorch入门指南:新手必看!
🚀 pytorch入门指南:新手必看!
PyTorch 2022
PyTorch 2022
PyTorch Mastery: Your Ultimate Guide to Deep Learning - The Digital Product
PyTorch Mastery: Your Ultimate Guide to Deep Learning - The Digital Product
PyTorch 神经网络- PyTorch官方教程中文版
PyTorch 神经网络- PyTorch官方教程中文版
这绝对是最适合入门的深度学习教程!清华大佬100集精讲带你吃透深度学
这绝对是最适合入门的深度学习教程!清华大佬100集精讲带你吃透深度学
pytorch
pytorch
pytorch基本组件
pytorch基本组件
pytorch-workflow
pytorch-workflow
pytorch
pytorch
Fast fire on dark land in twilight
Fast fire on dark land in twilight
PyTorch 2022
PyTorch 2022
PyTorch:Open-source deep learning framework providing dynamic tensor ...
PyTorch:Open-source deep learning framework providing dynamic tensor ...
PyTorch横扫各大顶会,TensorFlow退守工业界:机器学习框架,一 ...
PyTorch横扫各大顶会,TensorFlow退守工业界:机器学习框架,一 ...
这绝对是全网pytorch深度学习天花板教程!从框架安装到实战cv与nlp200
这绝对是全网pytorch深度学习天花板教程!从框架安装到实战cv与nlp200
pytorch B站
pytorch B站
深度解析pytorch seq2seq toturials 3
深度解析pytorch seq2seq toturials 3
PyTorch in One Hour: From Tensors to Training Neural Networks on Multiple GPUs illustration
PyTorch in One Hour: From Tensors to Training Neural Networks on Multiple GPUs illustration
Hand Holding a Burning Torn Slip of Paper with Break the Internet Phrase
Hand Holding a Burning Torn Slip of Paper with Break the Internet Phrase
PyTorch 2022
PyTorch 2022
PyTorch vs TensorFlow: How To Choose Between These Deep Learning ...
PyTorch vs TensorFlow: How To Choose Between These Deep Learning ...
PyTorch深度学习实战:从新手小白到数据科学家-- 张敏-京东阅读 ...
PyTorch深度学习实战:从新手小白到数据科学家-- 张敏-京东阅读 ...
pytorch
pytorch
Tensorflow vs Pytorch vs Keras
Tensorflow vs Pytorch vs Keras
PyTorch 2022
PyTorch 2022
【人工智能】PyTorch、TensorFlow 和 Keras 全面解析与对比:深度学习框架的终极指南
【人工智能】PyTorch、TensorFlow 和 Keras 全面解析与对比:深度学习框架的终极指南
视频教程】PyTorch 中文版官方教程-60分钟快速入门配套视频教程 ...
视频教程】PyTorch 中文版官方教程-60分钟快速入门配套视频教程 ...
Header image for blog post: What is PyTorch? A deep dive for engineers (and how to deploy it)
Header image for blog post: What is PyTorch? A deep dive for engineers (and how to deploy it)
pycharm如何使用pytorch csdn
pycharm如何使用pytorch csdn
Burned Case
Burned Case
PyTorch 2022
PyTorch 2022
Pytorch深度学习框架搭建 - 知乎
Pytorch深度学习框架搭建 - 知乎
PyTorch深度學習與自然語言中文處理]| 一本My Book One
PyTorch深度學習與自然語言中文處理]| 一本My Book One
Deep Learning Framework Showdown: PyTorch vs TensorFlow in 2025
Deep Learning Framework Showdown: PyTorch vs TensorFlow in 2025
pytorch入门 实战系列一 windows下的pytorch环境手把手搭建
pytorch入门 实战系列一 windows下的pytorch环境手把手搭建
Close Up Shot of Burning Matchstick
Close Up Shot of Burning Matchstick
PyTorch 2022
PyTorch 2022
PyTorch vs. TensorFlow: Which Deep Learning Framework to Use?
PyTorch vs. TensorFlow: Which Deep Learning Framework to Use?
Pytorch 1.1.0驾到!小升级大变动,易用性更强,支持自定义RNN 新 ...
Pytorch 1.1.0驾到!小升级大变动,易用性更强,支持自定义RNN 新 ...
PyTorch Developer Day mang đến một số bản cập nhật cho thư viện học máy(machine learning) » Cafedev.vn
PyTorch Developer Day mang đến một số bản cập nhật cho thư viện học máy(machine learning) » Cafedev.vn
a pytorch linear model with annotations
a pytorch linear model with annotations
pytorch用法
pytorch用法
Bokeh Photography
Bokeh Photography
PyTorch 2022
PyTorch 2022
PyTorch深度学习框架:功能、优势与适用人群全解析
PyTorch深度学习框架:功能、优势与适用人群全解析
PyTorch安全模式被RCE漏洞攻破,恶意模型可执行任意代码- 山东信 ...
PyTorch安全模式被RCE漏洞攻破,恶意模型可执行任意代码- 山东信 ...
GitHub - cresset-template/cresset: Template repository to build PyTorch projects from source on any version of PyTorch/CUDA/cuDNN.
GitHub - cresset-template/cresset: Template repository to build PyTorch projects from source on any version of PyTorch/CUDA/cuDNN.
PyTorch in One Hour: From Tensors to Training Neural Networks on Multiple GPUs illustration
PyTorch in One Hour: From Tensors to Training Neural Networks on Multiple GPUs illustration
pytorch 环境配置ⅲ pytorch 安装与配置
pytorch 环境配置ⅲ pytorch 安装与配置
Colorful fire on dry terrain at night
Colorful fire on dry terrain at night
PyTorch 2022
PyTorch 2022
PyTorch vs TensorFlow: Which is Better for Deep Learning?
PyTorch vs TensorFlow: Which is Better for Deep Learning?
Arrow - Pytorch Logo Transparent PNG - 866x650 - Free ...
Arrow - Pytorch Logo Transparent PNG - 866x650 - Free ...
Introduction to PyTorch - A Simple Yet Powerful Deep Learning Library
Introduction to PyTorch - A Simple Yet Powerful Deep Learning Library
Deep Learning with PyTorch
Deep Learning with PyTorch
pytorch学习一 pytorch简介
pytorch学习一 pytorch简介
Close-Up Shot of Flames
Close-Up Shot of Flames
PyTorch_Documentary_Paris_240618_001
PyTorch_Documentary_Paris_240618_001
Book is in very good condition There are no to very little markings in the book. Good clean copy. Above average condition with very minor signs of use and unobstructed text.
Book is in very good condition There are no to very little markings in the book. Good clean copy. Above average condition with very minor signs of use and unobstructed text.
PyTorch深度學習實戰──從新手小白到數據科學家]| 一本My Book One
PyTorch深度學習實戰──從新手小白到數據科學家]| 一本My Book One
Pytorch
Pytorch
pytorch training loop annotated
pytorch training loop annotated
pytorch学习笔记 pytorch版本与cuda版本不兼容
pytorch学习笔记 pytorch版本与cuda版本不兼容
PyTorch_Documentary_Paris_240618_088
PyTorch_Documentary_Paris_240618_088
Word Fire in Scrabble Letters and Matches
Word Fire in Scrabble Letters and Matches
深度学习为什么选择Pytorch?史上最详细Pytorch入门教程-CSDN博客
深度学习为什么选择Pytorch?史上最详细Pytorch入门教程-CSDN博客
天地圖書-PyTorch深度學習入門與應用:必備實作知識與工具一本就 ...
天地圖書-PyTorch深度學習入門與應用:必備實作知識與工具一本就 ...
Pytorch Sticker by FunnyGrief
Pytorch Sticker by FunnyGrief
pytorch入门 中
pytorch入门 中
PyTorch_Documentary_Paris_240618_085
PyTorch_Documentary_Paris_240618_085
Photograph of Flames with a Black Background
Photograph of Flames with a Black Background
PyTorch vs. TensorFlow: Which Deep Learning Framework to Use?
PyTorch vs. TensorFlow: Which Deep Learning Framework to Use?
如何透過Container Station 使用PyTorch | QNAP (香港)
如何透過Container Station 使用PyTorch | QNAP (香港)
comparison of nn.Parameter Linear Regression model and nn.Linear Linear Regression model
comparison of nn.Parameter Linear Regression model and nn.Linear Linear Regression model
pytorch基础知识 二
pytorch基础知识 二
PyTorch_Documentary_Paris_240618_082
PyTorch_Documentary_Paris_240618_082
Steel Wool of Fire Cracker
Steel Wool of Fire Cracker
PyTorch 2.0 | PyTorch
PyTorch 2.0 | PyTorch
深度学习入门之PyTorch -- 廖星宇-京东阅读-在线阅读
深度学习入门之PyTorch -- 廖星宇-京东阅读-在线阅读
PyTorch in One Hour: From Tensors to Training Neural Networks on Multiple GPUs illustration
PyTorch in One Hour: From Tensors to Training Neural Networks on Multiple GPUs illustration
可选 数据并行处理
可选 数据并行处理
PyTorch_Documentary_Paris_240618_030
PyTorch_Documentary_Paris_240618_030
Photograph of Orange Flames
Photograph of Orange Flames
Building the Same Neural Network in TensorFlow and PyTorch | Symbl.ai
Building the Same Neural Network in TensorFlow and PyTorch | Symbl.ai
Blog – PyTorch
Blog – PyTorch
pytorch
pytorch
pytorch 1.4.0 py
pytorch 1.4.0 py
PyTorch_Documentary_Paris_240618_084
PyTorch_Documentary_Paris_240618_084
PyTorch Lightning: Scaling Deep Learning Models Seamlessly - AI Blog
PyTorch Lightning: Scaling Deep Learning Models Seamlessly - AI Blog
Building and Training Neural Networks with PyTorch
Building and Training Neural Networks with PyTorch
r/pytorch - Package for visualizing pytorch models
r/pytorch - Package for visualizing pytorch models
PyTorch_Documentary_Paris_240618_055
PyTorch_Documentary_Paris_240618_055
pytorch中遇到no model的问题
pytorch中遇到no model的问题
PyTorch 深度学习实战
PyTorch 深度学习实战
開發者傳授PyTorch秘笈]| 一本My Book One
開發者傳授PyTorch秘笈]| 一本My Book One
PyTorch in One Hour: From Tensors to Training Neural Networks on Multiple GPUs illustration
PyTorch in One Hour: From Tensors to Training Neural Networks on Multiple GPUs illustration
PyTorch_Documentary_Paris_240618_086
PyTorch_Documentary_Paris_240618_086
pytorch环境搭建
pytorch环境搭建
PyTorch源码学习系列 - 1.初识 - 知乎
PyTorch源码学习系列 - 1.初识 - 知乎
Modern Computer Vision with PyTorch: A practical Hong Kong | Ubuy
Modern Computer Vision with PyTorch: A practical Hong Kong | Ubuy
PyTorch_Documentary_Paris_240618_048
PyTorch_Documentary_Paris_240618_048
使用pytorch进行迁移学习
使用pytorch进行迁移学习
【人工智能】PyTorch、TensorFlow 和 Keras 全面解析与对比:深度学习框 …
【人工智能】PyTorch、TensorFlow 和 Keras 全面解析与对比:深度学习框 …
边做边学深度强化学习:PyTorch程序设计实践-- (日)小川雄太郎 ...
边做边学深度强化学习:PyTorch程序设计实践-- (日)小川雄太郎 ...
PyTorch Mixture of Experts
PyTorch Mixture of Experts
PyTorch_Documentary_Paris_240618_024
PyTorch_Documentary_Paris_240618_024
pytorch 2 pytorch基础操作
pytorch 2 pytorch基础操作
TensorFlow vs PyTorch in 2022 - AITUDE
TensorFlow vs PyTorch in 2022 - AITUDE
PyTorch官网- PyTorch 是一个基于Python 的开源机器学习库,AI ...
PyTorch官网- PyTorch 是一个基于Python 的开源机器学习库,AI ...
r/pytorch - [P] A Python library processing geospatial data for GNNs with PyTorch Geometric
r/pytorch - [P] A Python library processing geospatial data for GNNs with PyTorch Geometric
pytorch cyclegan and pix2pix
pytorch cyclegan and pix2pix
A Comprehensive Guide on Neural Network in Deep Learning | by Kuriko ...
A Comprehensive Guide on Neural Network in Deep Learning | by Kuriko ...
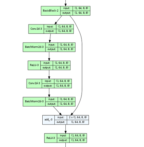
使用torchviz实现PyTorch计算图的可视化- Ji-Huan Guan
使用torchviz实现PyTorch计算图的可视化- Ji-Huan Guan
pytorch安装
pytorch安装
PyTorch Hub | PyTorch
PyTorch Hub | PyTorch
PyTorch 实用教程(第二版) - 资料分享- 始徒Beginner
PyTorch 实用教程(第二版) - 资料分享- 始徒Beginner
r/pytorch - Package for visualizing pytorch models
r/pytorch - Package for visualizing pytorch models
pytorch 安装
pytorch 安装
Understanding PyTorch AutoGrad: A Complete Guide for Deep Learning ...
Understanding PyTorch AutoGrad: A Complete Guide for Deep Learning ...
全格局使用PyTorch──深度學習和圖神經網路(基礎篇)]| 一本My ...
全格局使用PyTorch──深度學習和圖神經網路(基礎篇)]| 一本My ...
PyTorch in One Hour: From Tensors to Training Neural Networks on Multiple GPUs illustration
PyTorch in One Hour: From Tensors to Training Neural Networks on Multiple GPUs illustration
torchscript
torchscript
Gradient Descent in Deep Learning: A Complete Guide with PyTorch and ...
Gradient Descent in Deep Learning: A Complete Guide with PyTorch and ...
PyTorch深度学习开发医学影像端到端判别项目「完结无密」 - 优库 ...
PyTorch深度学习开发医学影像端到端判别项目「完结无密」 - 优库 ...
pytorch
pytorch
pytorch学习一 pytorch简介
pytorch学习一 pytorch简介
Train a Neural Network in PyTorch: A Complete Begi…
Train a Neural Network in PyTorch: A Complete Begi…
我太难了!Reddit网友吐槽:从PyTorch转投TensorFlow后,没人搭理 ...
我太难了!Reddit网友吐槽:从PyTorch转投TensorFlow后,没人搭理 ...
pytorch学习一 pytorch简介
pytorch学习一 pytorch简介
Graph Neural Networks (GNN) using Pytorch Geometric | Stanford University
Graph Neural Networks (GNN) using Pytorch Geometric | Stanford University
PyTorch 1.10 正式版发布,更新了CUDA Graphs API - Linux迷
PyTorch 1.10 正式版发布,更新了CUDA Graphs API - Linux迷
PyTorch at GTC 2025
PyTorch at GTC 2025
pytorch框架
pytorch框架
10 reasons why PyTorch is the deep learning framework of the future - Comet
10 reasons why PyTorch is the deep learning framework of the future - Comet
百战Pytorch零基础入门到项目实战- 小麻雀IT分享站
百战Pytorch零基础入门到项目实战- 小麻雀IT分享站
PyTorch in One Hour: From Tensors to Training Neural Networks on Multiple GPUs illustration
PyTorch in One Hour: From Tensors to Training Neural Networks on Multiple GPUs illustration
torch模型迁移到pytorch
torch模型迁移到pytorch
PyTorch Tutorial: How to Develop Deep Learning Models with Python ...
PyTorch Tutorial: How to Develop Deep Learning Models with Python ...
Blog – PyTorch
Blog – PyTorch
pytorch
pytorch
pytorch入门 实战系列一 windows下的pytorch环境手把手搭建
pytorch入门 实战系列一 windows下的pytorch环境手把手搭建
Getting Started with PyTorch: A Hands-on Guide for Beginners 🔥🤖 | by ...
Getting Started with PyTorch: A Hands-on Guide for Beginners 🔥🤖 | by ...
Pytorch Paddle TensorFlow 在一个GPU上运行| 基于Django的博客系统
Pytorch Paddle TensorFlow 在一个GPU上运行| 基于Django的博客系统
r/pytorch - Why is that people open prs and then close it... I don't understand this pattern... Can somebody help me with this! I am really interested in contributing to this project.
r/pytorch - Why is that people open prs and then close it... I don't understand this pattern... Can somebody help me with this! I am really interested in contributing to this project.
pytorch框架学习一 pytorch的安装 cpu版本
pytorch框架学习一 pytorch的安装 cpu版本
ML1.1 pytorch 实现简单的全连接神经网络– PP's Blog
ML1.1 pytorch 实现简单的全连接神经网络– PP's Blog
pytorch 1.3 发布
pytorch 1.3 发布
如何透過Container Station 使用PyTorch | QNAP (香港)
如何透過Container Station 使用PyTorch | QNAP (香港)
PyTorch in One Hour: From Tensors to Training Neural Networks on Multiple GPUs illustration
PyTorch in One Hour: From Tensors to Training Neural Networks on Multiple GPUs illustration
使用pytorch时,最常见的4个错误
使用pytorch时,最常见的4个错误
PyTorch深度学习实战- 网盘- 下载
PyTorch深度学习实战- 网盘- 下载
pytorch
pytorch
PyTorch深度学习,全流程医学影像端到端判别实战项目(2023新版 ...
PyTorch深度学习,全流程医学影像端到端判别实战项目(2023新版 ...
pytorch
pytorch
pytorch 1.0 正式版发布了
pytorch 1.0 正式版发布了
想问问各位大佬们如何往星光2板子里装pytorch - 昉·星光2(CN ...
想问问各位大佬们如何往星光2板子里装pytorch - 昉·星光2(CN ...
pytorch如何学习 pytorch入门知识汇总
pytorch如何学习 pytorch入门知识汇总
Blog – PyTorch
Blog – PyTorch
r/pytorch - Why is that people open prs and then close it... I don't understand this pattern... Can somebody help me with this! I am really interested in contributing to this project.
r/pytorch - Why is that people open prs and then close it... I don't understand this pattern... Can somebody help me with this! I am really interested in contributing to this project.
pytorch的安装
pytorch的安装
强化学习- PyTorch官方教程中文版
强化学习- PyTorch官方教程中文版
PyTorch QQ群
PyTorch QQ群
pytorch详细教程 9.creating pytorch tensors
pytorch详细教程 9.creating pytorch tensors
Train and Deploy Machine Learning Model With Web Interface ...
Train and Deploy Machine Learning Model With Web Interface ...
pytorch安装
pytorch安装
Deep Learning for Time Series Data Cookbook: Hong Kong | Ubuy
Deep Learning for Time Series Data Cookbook: Hong Kong | Ubuy
pytorch
pytorch
pytorch
pytorch
Pytorch 1.1.0驾到!小升级大变动,易用性更强,支持自定义RNN 新 ...
Pytorch 1.1.0驾到!小升级大变动,易用性更强,支持自定义RNN 新 ...
r/pytorch - Looking for feedback on a PyTorch DistilBERT classifier for detecting reward hacking in LLM agent trajectories
r/pytorch - Looking for feedback on a PyTorch DistilBERT classifier for detecting reward hacking in LLM agent trajectories
英特尔加入pytorch基金会,通过pytorch推动ai普及
英特尔加入pytorch基金会,通过pytorch推动ai普及
API网关| 极牛网
API网关| 极牛网
pytorch transforms csdn
pytorch transforms csdn
天地圖書-全格局使用PyTorch - 深度學習和圖神經網路- 實戰篇 ...
天地圖書-全格局使用PyTorch - 深度學習和圖神經網路- 實戰篇 ...
vggnet网络pytorch实战.pdf
vggnet网络pytorch实战.pdf
pytorch识别图片之003 图片类型判断| getfromcode - IT编程课程 ...
pytorch识别图片之003 图片类型判断| getfromcode - IT编程课程 ...
win10的pytorch环境搭建及烟雾模型训练检测 cpu版
win10的pytorch环境搭建及烟雾模型训练检测 cpu版
Machine Learning with PyTorch and Scikit-Learn eBook by ...
Machine Learning with PyTorch and Scikit-Learn eBook by ...
r/pytorch - Analytical training for CNNs, Transformers, LSTMs, GRUs and more. drop-in PyTorch library [feedback welcome]
r/pytorch - Analytical training for CNNs, Transformers, LSTMs, GRUs and more. drop-in PyTorch library [feedback welcome]
python-pytorch-gpu(Anaconda3+cuda+cudnn)_游戏逆向|游戏安全 ...
python-pytorch-gpu(Anaconda3+cuda+cudnn)_游戏逆向|游戏安全 ...
PYTORCH spelled using black keys from computer keypad, computer programming language, white background
 Stock Photo
PYTORCH spelled using black keys from computer keypad, computer programming language, white background Stock Photo
Streamline machine learning workflows with SkyPilot on Amazon ...
Streamline machine learning workflows with SkyPilot on Amazon ...
Train and Deploy Machine Learning Model With Web Interface ...
Train and Deploy Machine Learning Model With Web Interface ...
使用torchviz实现PyTorch计算图的可视化- Ji-Huan Guan
使用torchviz实现PyTorch计算图的可视化- Ji-Huan Guan
PyTorch in One Hour: From Tensors to Training Neural Networks on Multiple GPUs illustration
PyTorch in One Hour: From Tensors to Training Neural Networks on Multiple GPUs illustration
PyTorch环境搭建- PyTorch官方教程中文版
PyTorch环境搭建- PyTorch官方教程中文版
PyTorch深度学习—— 构建于AutoDL,也有可能是恒源云- 三二一的一的二
PyTorch深度学习—— 构建于AutoDL,也有可能是恒源云- 三二一的一的二
PyTorch 交流微信群
PyTorch 交流微信群
空间变换器网络- PyTorch官方教程中文版
空间变换器网络- PyTorch官方教程中文版
磐创AIPyTorch - 主页- 磐创AI
磐创AIPyTorch - 主页- 磐创AI
PyTorch Tutorial
PyTorch Tutorial
YOLO v5(PyTorch)目标检测实战:TensorRT加速部署,视频+资料免费 ...
YOLO v5(PyTorch)目标检测实战:TensorRT加速部署,视频+资料免费 ...
基于Pytorch深度学习的高光谱图像分类与语义分割-爱米图书馆
基于Pytorch深度学习的高光谱图像分类与语义分割-爱米图书馆
Accelerating GPU Performance with Triton
Accelerating GPU Performance with Triton
Streamline deep learning environments with Amazon Q Developer ...
Streamline deep learning environments with Amazon Q Developer ...
如何透過Container Station 使用PyTorch | QNAP (香港)
如何透過Container Station 使用PyTorch | QNAP (香港)
PyTorch in One Hour: From Tensors to Training Neural Networks on Multiple GPUs illustration
PyTorch in One Hour: From Tensors to Training Neural Networks on Multiple GPUs illustration
使用PyTorch徹底精通, 興趣及遊戲, 書本& 文具, 教科書- Carousell
使用PyTorch徹底精通, 興趣及遊戲, 書本& 文具, 教科書- Carousell
PyTorch in One Hour: From Tensors to Training Neural Networks on Multiple GPUs illustration
PyTorch in One Hour: From Tensors to Training Neural Networks on Multiple GPUs illustration
RKNN | LUCKFOX WIKI
RKNN | LUCKFOX WIKI
The Hundred-Page Language Models Book: hands-on with Hong ...
The Hundred-Page Language Models Book: hands-on with Hong ...
r/pytorch - marimo now supports a custom PyTorch formatter
r/pytorch - marimo now supports a custom PyTorch formatter
深度学习之PyTorch实战计算机视觉-- 唐进民-京东阅读-在线阅读
深度学习之PyTorch实战计算机视觉-- 唐进民-京东阅读-在线阅读
Computer Vision Using PyTorch
Computer Vision Using PyTorch
Detecting COVID-19 with Chest X-Ray using PyTorch
Detecting COVID-19 with Chest X-Ray using PyTorch
PyTorch 入门- PyTorch官方教程中文版
PyTorch 入门- PyTorch官方教程中文版
Solving equations using Tensorflow 2 and PyTorch
Solving equations using Tensorflow 2 and PyTorch
PyTorch torch being held
PyTorch torch being held
Blog – PyTorch
Blog – PyTorch
PyTorch in One Hour: From Tensors to Training Neural Networks on Multiple GPUs illustration
PyTorch in One Hour: From Tensors to Training Neural Networks on Multiple GPUs illustration
Pytorch深度学习入门与实战,新版Pytorch零基础教程- VIPC6资源网
Pytorch深度学习入门与实战,新版Pytorch零基础教程- VIPC6资源网
PyTorch深度学习—— 构建于AutoDL,也有可能是恒源云- 三二一的一的二
PyTorch深度学习—— 构建于AutoDL,也有可能是恒源云- 三二一的一的二
the unofficial pytorch optimization loop song
the unofficial pytorch optimization loop song
ChatGPT原理,從PyTorch中的NLP功能讓你一腳跨入自然語言]| 一本 ...
ChatGPT原理,從PyTorch中的NLP功能讓你一腳跨入自然語言]| 一本 ...
深度学习理论与实战PyTorch课程- 咸鱼资源
深度学习理论与实战PyTorch课程- 咸鱼资源
r/pytorch - WhyTorch: visual explainer for PyTorch Functions
r/pytorch - WhyTorch: visual explainer for PyTorch Functions
深度学习框架PyTorch:入门与实践PDF电子书[186MB]下载-码农书籍网
深度学习框架PyTorch:入门与实践PDF电子书[186MB]下载-码农书籍网
r/learnmachinelearning - Intuitive walkthrough of embeddings, attention, and transformers (with pytorch implementation)
r/learnmachinelearning - Intuitive walkthrough of embeddings, attention, and transformers (with pytorch implementation)
如何透過Container Station 使用PyTorch | QNAP (香港)
如何透過Container Station 使用PyTorch | QNAP (香港)
PyTorch in One Hour: From Tensors to Training Neural Networks on Multiple GPUs illustration
PyTorch in One Hour: From Tensors to Training Neural Networks on Multiple GPUs illustration
实践pytorch.nn.linear 线性回归– remaper
实践pytorch.nn.linear 线性回归– remaper
Description de l'image Pytorch logo.png.
Description de l'image Pytorch logo.png.
python-pytorch-gpu(Anaconda3+cuda+cudnn)_游戏逆向|游戏安全 ...
python-pytorch-gpu(Anaconda3+cuda+cudnn)_游戏逆向|游戏安全 ...
Anaconda 安装pytorch报错解决方法-百度网盘下载-Java自学者论坛 ...
Anaconda 安装pytorch报错解决方法-百度网盘下载-Java自学者论坛 ...
PyTorch深度学习,全流程医学影像端到端判别实战项目(2023新版 ...
PyTorch深度学习,全流程医学影像端到端判别实战项目(2023新版 ...
深度学习之PyTorch物体检测实战-宝阳悦读网
深度学习之PyTorch物体检测实战-宝阳悦读网
PyTorch Logo
PyTorch Logo
Blog – PyTorch
Blog – PyTorch
Scale LLMs with PyTorch 2.0 FSDP on Amazon EKS – Part 2 - HKU ...
Scale LLMs with PyTorch 2.0 FSDP on Amazon EKS – Part 2 - HKU ...
r/computervision - PyTorch C++ Samples
r/computervision - PyTorch C++ Samples
Research Projects
Research Projects
浏览技能| 302 Skills Hub
浏览技能| 302 Skills Hub
Stuttgart, Germany - 03-12-2024: Person holding mobile phone with logo of machine learning library PyTorch in front of web page. Focus on phone display. Unmodified photo. Editorial Stock Photo
Stuttgart, Germany - 03-12-2024: Person holding mobile phone with logo of machine learning library PyTorch in front of web page. Focus on phone display. Unmodified photo. Editorial Stock Photo
七月在线:PyTorch的入门与实战,深度学习视频教程+资料- VIPC6资源网
七月在线:PyTorch的入门与实战,深度学习视频教程+资料- VIPC6资源网
使用PyTorch徹底精通, 興趣及遊戲, 書本& 文具, 教科書- Carousell
使用PyTorch徹底精通, 興趣及遊戲, 書本& 文具, 教科書- Carousell
深度学习与PyTorch入门学习教程-小高网
深度学习与PyTorch入门学习教程-小高网
核心開發者親授!PyTorch深度學習攻略]| 一本My Book One
核心開發者親授!PyTorch深度學習攻略]| 一本My Book One
../_static/img/tv_tutorial/tv_image03.png
../_static/img/tv_tutorial/tv_image03.png
TorchServe入门-quickstart - Moreality's Blog
TorchServe入门-quickstart - Moreality's Blog
PyTorch深度学习实战:从新手小白到数据科学家pdf电子书[168MB ...
PyTorch深度学习实战:从新手小白到数据科学家pdf电子书[168MB ...
Stuttgart, Germany - 03-12-2024: Person holding cellphone with logo of machine learning library PyTorch in front of webpage. Focus on phone display. Unmodified photo. Editorial Stock Photo
Stuttgart, Germany - 03-12-2024: Person holding cellphone with logo of machine learning library PyTorch in front of webpage. Focus on phone display. Unmodified photo. Editorial Stock Photo
YOLOv5(PyTorch)目标检测实战:TensorRT加速部署(高清完结) - 独 ...
YOLOv5(PyTorch)目标检测实战:TensorRT加速部署(高清完结) - 独 ...
Dynamic graph
Dynamic graph
PyTorch深度学习开发医学影像端到端判别项目(完整版11章)_泓优网络
PyTorch深度学习开发医学影像端到端判别项目(完整版11章)_泓优网络
A banner for the subreddit
A banner for the subreddit
python-【Pytorch】Pytorch或者CUDA版本不符合问题解决与分析_ ...
python-【Pytorch】Pytorch或者CUDA版本不符合问题解决与分析_ ...
Jaewoo Song - AI Research & Development | LinkedIn
Jaewoo Song - AI Research & Development | LinkedIn
CRIST - Search
CRIST - Search
【HTML,CSS,JS,PHP,Git,Docker】プログラミング初心者OK! ゼロからわかるWebシステム開発
【HTML,CSS,JS,PHP,Git,Docker】プログラミング初心者OK! ゼロからわかるWebシステム開発
ChatGPT、深度学习、TensorFlow、PyTorch等人工智能AI开发相关 ...
ChatGPT、深度学习、TensorFlow、PyTorch等人工智能AI开发相关 ...
West Bangal, India - july 5, 2023 : PyTorch ai logo on phone screen stock image. Editorial Stock Photo
West Bangal, India - july 5, 2023 : PyTorch ai logo on phone screen stock image. Editorial Stock Photo
DeepFaceLab_NVIDIA_RTX5000_RTX4000 Pytorch个人免费版1.5.2 12 ...
DeepFaceLab_NVIDIA_RTX5000_RTX4000 Pytorch个人免费版1.5.2 12 ...
Xiaoyan Hu - Carnegie Mellon University | LinkedIn
Xiaoyan Hu - Carnegie Mellon University | LinkedIn
pytorch中permute()函数用法实例详解- 路饭网
pytorch中permute()函数用法实例详解- 路饭网
NLP elements
NLP elements
如何透過Container Station 使用PyTorch | QNAP (香港)
如何透過Container Station 使用PyTorch | QNAP (香港)
r/learnmachinelearning - Hands on machine learning with scikit-learn and pytorch
r/learnmachinelearning - Hands on machine learning with scikit-learn and pytorch
Stuttgart, Germany - 03-12-2024: Cellphone with logo of machine learning library PyTorch in front of website. Focus on left of phone display. Unmodified photo. Editorial Stock Photo
Stuttgart, Germany - 03-12-2024: Cellphone with logo of machine learning library PyTorch in front of website. Focus on left of phone display. Unmodified photo. Editorial Stock Photo
photo
photo
../_static/img/tensorboard_projector.png
../_static/img/tensorboard_projector.png
Support Vector Machines
Support Vector Machines
Initial classification accuracy
Initial classification accuracy
photo
photo
PyTorch Logo
PyTorch Logo
West Bangal, India - july 5, 2023 : PyTorch ai logo on phone screen stock image. Editorial Stock Photo
West Bangal, India - july 5, 2023 : PyTorch ai logo on phone screen stock image. Editorial Stock Photo
Result of analysis (Image by the author)
Result of analysis (Image by the author)
A banner for the subreddit
A banner for the subreddit
what MAE loss looks like for our plot data
what MAE loss looks like for our plot data
Nha Trang, Vietnam - JULY 30, 2023: Logo app buttons. ChatGPT, Google Bard, Midjourney, TensorFlow, PyTorch, Microsoft Cognitive Toolkit, Facebook Inferentia, IBM Watson, Amazon Rekognition. Editorial Stock Vector
Nha Trang, Vietnam - JULY 30, 2023: Logo app buttons. ChatGPT, Google Bard, Midjourney, TensorFlow, PyTorch, Microsoft Cognitive Toolkit, Facebook Inferentia, IBM Watson, Amazon Rekognition. Editorial Stock Vector
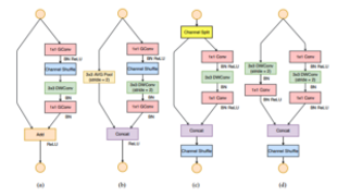
Architecture of the Residual Network for Object Photo Classification
Architecture of the Residual Network for Object Photo Classification
独学で身につけるPython〜基礎編〜【業務効率化・自動化で残業を無くそう!】
独学で身につけるPython〜基礎編〜【業務効率化・自動化で残業を無くそう!】
Stuttgart, Germany - 03-12-2024: Person holding smartphone with logo of machine learning library PyTorch in front of website. Focus on phone display. Unmodified photo. Editorial Stock Photo
Stuttgart, Germany - 03-12-2024: Person holding smartphone with logo of machine learning library PyTorch in front of website. Focus on phone display. Unmodified photo. Editorial Stock Photo
Tensor illustration
Tensor illustration
A banner for the subreddit
A banner for the subreddit
これだけでOK! AWS 認定ソリューションアーキテクト – アソシエイト試験突破講座(SAA-C02試験対応版)
これだけでOK! AWS 認定ソリューションアーキテクト – アソシエイト試験突破講座(SAA-C02試験対応版)
machine learning is a game of two parts: 1. turn your data into a representative set of numbers and 2. build or pick a model to learn the representation as best as possible
machine learning is a game of two parts: 1. turn your data into a representative set of numbers and 2. build or pick a model to learn the representation as best as possible
plot visualization utils
plot visualization utils
r/learnmachinelearning - Hands-On Machine Learning with Scikit-Learn and PyTorch
r/learnmachinelearning - Hands-On Machine Learning with Scikit-Learn and PyTorch
movie recommendation system
movie recommendation system
TensorFlow Keras QQ群
TensorFlow Keras QQ群
A banner for the subreddit
A banner for the subreddit
Google Cloud(GCP)の基礎 - 図解と実践でインフラの基礎を固める 【2025年 最新版】
Google Cloud(GCP)の基礎 - 図解と実践でインフラの基礎を固める 【2025年 最新版】
Stuttgart, Germany - 03-12-2024: Person holding smartphone with webpage of machine learning library PyTorch in front of logo. Focus on center of phone display. Unmodified photo. Editorial Stock Photo
Stuttgart, Germany - 03-12-2024: Person holding smartphone with webpage of machine learning library PyTorch in front of logo. Focus on center of phone display. Unmodified photo. Editorial Stock Photo
磐创AI 微信公众号
磐创AI 微信公众号
Visual Geometry Group Banner
Visual Geometry Group Banner
A banner for the subreddit
A banner for the subreddit
3D Isometric Flat Vector Conceptual Illustration of Machine Learning. Artificial Intelligence Neural Network Stock Vector
3D Isometric Flat Vector Conceptual Illustration of Machine Learning. Artificial Intelligence Neural Network Stock Vector
image
image
Datawhale是一个专注AI领域的开源组织,以“for the learner,和学习者一起成长”为愿景,构建对学习者最有价值的开源学习社区。关注我们,一起学习成长。
Datawhale是一个专注AI领域的开源组织,以“for the learner,和学习者一起成长”为愿景,构建对学习者最有价值的开源学习社区。关注我们,一起学习成长。
Screen Shot 2020-03-13 at 16.53.14
Screen Shot 2020-03-13 at 16.53.14
West Bangal, India - july 5, 2023 : PyTorch ai logo on phone screen stock image. Editorial Stock Photo
West Bangal, India - july 5, 2023 : PyTorch ai logo on phone screen stock image. Editorial Stock Photo
Successfully classified images
Successfully classified images
現役シリコンバレーエンジニアが教える次世代インターネットWEB3.0 NFT DeFi 入門講座
現役シリコンバレーエンジニアが教える次世代インターネットWEB3.0 NFT DeFi 入門講座
featured blog post image
featured blog post image
Tensor illustration
Tensor illustration
Photo by Werclive 👹 on Unsplash
Photo by Werclive 👹 on Unsplash
West Bangal, India - july 5, 2023 : PyTorch ai logo on phone screen stock image. Editorial Stock Photo
West Bangal, India - july 5, 2023 : PyTorch ai logo on phone screen stock image. Editorial Stock Photo
Rescale, RandomCrop, Compose
Rescale, RandomCrop, Compose
../_static/img/tensorboard_scalar_runs.png
../_static/img/tensorboard_scalar_runs.png
Image, Mask
Image, Mask
This colorful illustration shows the architecture of the BERT neural network that processes language requests Stock Vector
This colorful illustration shows the architecture of the BERT neural network that processes language requests Stock Vector
PyTorch logo
PyTorch logo
photo
photo
Photo by Joes Valentine / Unsplash: Imagine these are normal distributions.
Photo by Joes Valentine / Unsplash: Imagine these are normal distributions.
A banner for the subreddit
A banner for the subreddit
Output from initial model training
Output from initial model training
Batch from dataloader
Batch from dataloader
Screen Shot 2020-03-13 at 11.31.55
Screen Shot 2020-03-13 at 11.31.55
現役シリコンバレーエンジニアが教えるPython 3 入門 + 応用 +アメリカのシリコンバレー流コードスタイル
現役シリコンバレーエンジニアが教えるPython 3 入門 + 応用 +アメリカのシリコンバレー流コードスタイル
Stuttgart, Germany - 03-12-2024: Mobile phone with website of machine learning library PyTorch in front of logo. Focus on top-left of phone display. Unmodified photo. Editorial Stock Photo
Stuttgart, Germany - 03-12-2024: Mobile phone with website of machine learning library PyTorch in front of logo. Focus on top-left of phone display. Unmodified photo. Editorial Stock Photo
../_static/img/tensorboard_pr_curves.png
../_static/img/tensorboard_pr_curves.png
facial recognition using python
facial recognition using python
Image description
Image description
vgg16
vgg16
enter image description here
enter image description here