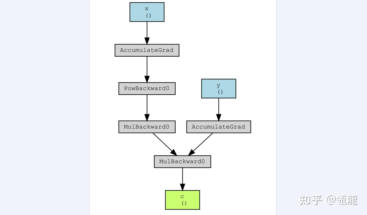
基于pytorch的卷积算子的推导和实现 - 知乎

基于pytorch的卷积算子的推导和实现 - 知乎

分辨率 1446 x 850
来源 zhuanlan.zhihu.com
引擎 baidu images
原网页 查看
当前页所有图片 (241)
Pytorch的模型结构可视化(tensorboard)_pytorch tensorbord …
Pytorch的模型结构可视化(tensorboard)_pytorch tensorbord …
大模型动力引擎——PyTorch性能与显存优化手册》 - 张爱玲、杨占略 ...
大模型动力引擎——PyTorch性能与显存优化手册》 - 张爱玲、杨占略 ...
在pytorch中的代码实现
在pytorch中的代码实现
基于pytorch的卷积算子的推导和实现 - 知乎
基于pytorch的卷积算子的推导和实现 - 知乎
Clouds in the Sky
Clouds in the Sky
PyTorch :: Course Introduction
PyTorch :: Course Introduction
神经网络时间序列预测pytorch forecasting
神经网络时间序列预测pytorch forecasting
pytorch模型量化_pytorch模型量化实例-CSDN博客
pytorch模型量化_pytorch模型量化实例-CSDN博客
RKNN | LUCKFOX WIKI
RKNN | LUCKFOX WIKI
Pytorch 实例 腾讯网
Pytorch 实例 腾讯网
pytorch使用教程(15)-常用开源数据集简介_开源数据集是什么意思-csdn
pytorch使用教程(15)-常用开源数据集简介_开源数据集是什么意思-csdn
A Person's Hand behind the Fabric
A Person's Hand behind the Fabric
pytorch的编译新特性torchdynamo的工作原理和使用示例
pytorch的编译新特性torchdynamo的工作原理和使用示例
部署PyTorch实例 | Alaya docs
部署PyTorch实例 | Alaya docs
做亚马逊有什么网站可以借鉴大企业网站建设方案-嘉峪关名匠汇装饰 ...
做亚马逊有什么网站可以借鉴大企业网站建设方案-嘉峪关名匠汇装饰 ...
模型pytorch实现
模型pytorch实现
pytorch之旅二
pytorch之旅二
Close-Up Shot of Person Writing on Paper
Close-Up Shot of Person Writing on Paper
YOLOv3 From Scratch Using PyTorch(Part 2)
YOLOv3 From Scratch Using PyTorch(Part 2)
pytorch深度学习 多分类问题 mnist训练实例 b站刘二大人p9学习笔记
pytorch深度学习 多分类问题 mnist训练实例 b站刘二大人p9学习笔记
一文理解PyTorch:附代码实例 - 知乎
一文理解PyTorch:附代码实例 - 知乎
Research Projects
Research Projects
Pytorch 实例 腾讯网
Pytorch 实例 腾讯网
pytorch实例:简单线性回归的训练和反向传播解析-便宜云服务器开发者
pytorch实例:简单线性回归的训练和反向传播解析-便宜云服务器开发者
PyTorch
PyTorch
A Brown Concrete Wall
A Brown Concrete Wall
pytorch深度学习实战 学习笔记第2章
pytorch深度学习实战 学习笔记第2章
如何可视化 PyTorch 神经 …
如何可视化 PyTorch 神经 …
商城网站开发流程网站做配置文件的作用-广州和谐启康专科门诊部 ...
商城网站开发流程网站做配置文件的作用-广州和谐启康专科门诊部 ...
实战|手把手教你用pytorch实现图像描述(附完整代码)
实战|手把手教你用pytorch实现图像描述(附完整代码)
PyTorch Tips to Boost Your Productivity - KDnuggets
PyTorch Tips to Boost Your Productivity - KDnuggets
pytorch输出深度学习网络的flops_imking的技术博客_51cto博客
pytorch输出深度学习网络的flops_imking的技术博客_51cto博客
A Stainless Steel Industrial Chimney Emitting Smoke on Dark Sky
A Stainless Steel Industrial Chimney Emitting Smoke on Dark Sky
pytorch 反向传播back propagation和自动求梯度autograd
pytorch 反向传播back propagation和自动求梯度autograd
部署PyTorch实例 | Alaya docs
部署PyTorch实例 | Alaya docs
oobabooga-testbot插件的使用教程- #16,来自HunterShenSmzh ...
oobabooga-testbot插件的使用教程- #16,来自HunterShenSmzh ...
pytorch
pytorch
Exploring the Power of PyTorch’s TorchVision Library
Exploring the Power of PyTorch’s TorchVision Library
python mysql连接池揭秘🔌
python mysql连接池揭秘🔌
Green and Black Illustration
Green and Black Illustration
pytorch 101, part 2 构建你的第一个卷积神经网络
pytorch 101, part 2 构建你的第一个卷积神经网络
强化学习 DQN pytorch实例_dqn实例-CSDN博客
强化学习 DQN pytorch实例_dqn实例-CSDN博客
榨干3000元显卡,跑通千亿级大模型的秘方来了
榨干3000元显卡,跑通千亿级大模型的秘方来了
pytorch应用(二)如何进行训练
pytorch应用(二)如何进行训练
A Step-by-Step Guide to Early Stopping in TensorFlow and PyTorch
A Step-by-Step Guide to Early Stopping in TensorFlow and PyTorch
pytorch 上gru的例子
pytorch 上gru的例子
Blurred Motion of a Car
Blurred Motion of a Car
医学图像的深度学习代码示例 pytorch对mri脑扫描的图像进行分割
医学图像的深度学习代码示例 pytorch对mri脑扫描的图像进行分割
在Pytorch中使用Tensorboard可视化训练过程_pytorch tensorboard进行模型训练例子-CSDN博客
在Pytorch中使用Tensorboard可视化训练过程_pytorch tensorboard进行模型训练例子-CSDN博客
金山云-文档中心-模型在线服务概述
金山云-文档中心-模型在线服务概述
How to install PyQt5 in PyCharm
How to install PyQt5 in PyCharm
图等机制3.pytorch与tensorflow的差异4.pytorch的使用教程案例(1)pyto
图等机制3.pytorch与tensorflow的差异4.pytorch的使用教程案例(1)pyto
Close-Up Shot of an Abstract Painting
Close-Up Shot of an Abstract Painting
pytorch深度学习实践(一)_《pytorch深度学习实践》完结合集-csdn博客
pytorch深度学习实践(一)_《pytorch深度学习实践》完结合集-csdn博客
linux系统安装pytorch 中文地址命名实体识别案例
linux系统安装pytorch 中文地址命名实体识别案例
如何可视化 PyTorch 神经网络 – Python 中 …
如何可视化 PyTorch 神经网络 – Python 中 …
超算习堂
超算习堂
Top PyTorch Courses for Learning in 2026 – Best Picks
Top PyTorch Courses for Learning in 2026 – Best Picks
pytorch深度学习实践
pytorch深度学习实践
Colorful Cubes on Black Background
Colorful Cubes on Black Background
pychram中切换python版本方式(附图文)_python_脚本之家
pychram中切换python版本方式(附图文)_python_脚本之家
零基础学pytorch 1 用pytorch实现线性回归
零基础学pytorch 1 用pytorch实现线性回归
[PyTorch] 译+注:一个例子,让你明白PyTorch框架_understanding pytorch wit…
[PyTorch] 译+注:一个例子,让你明白PyTorch框架_understanding pytorch wit…
Streamline deep learning environments with Amazon Q Developer ...
Streamline deep learning environments with Amazon Q Developer ...
PyTorch Introductory Experiments
PyTorch Introductory Experiments
pytorch的安装与使用示例详解
pytorch的安装与使用示例详解
pytorch详细教程——9.creating pytorch tensors_pytorch中参数返回
pytorch详细教程——9.creating pytorch tensors_pytorch中参数返回
Man Studying with Book
Man Studying with Book
pytorch学习笔记 3 张量存储视图
pytorch学习笔记 3 张量存储视图
无脑入门pytorch系列(二)—— torch.mean - 知乎
无脑入门pytorch系列(二)—— torch.mean - 知乎
散装码农,大模型本地化部署相关技术收集
散装码农,大模型本地化部署相关技术收集
PyQt: Getting started with PyQt and Qt Designer
PyQt: Getting started with PyQt and Qt Designer
Close-up of Cardboard Canvas Surface
Close-up of Cardboard Canvas Surface
第4章 pytorch基础
第4章 pytorch基础
【Pytorch入门】小土堆PyTorch入门教程完整学习笔记(详细笔记并附练习代码 ipynb文件)-CSDN …
【Pytorch入门】小土堆PyTorch入门教程完整学习笔记(详细笔记并附练习代码 ipynb文件)-CSDN …
Sinabs | 基于PyTorch的开源库| SynSense 时识科技
Sinabs | 基于PyTorch的开源库| SynSense 时识科技
Beginner's Guide To Text Classification Using PyCaret
Beginner's Guide To Text Classification Using PyCaret
A Blue Textured Background
A Blue Textured Background
增加肌肉记忆,码一遍龙同学的 pytorch示例 ex 07 adam优化方法寻找himmelblau的极值 ex 08 softmax cross entropy as loss function
增加肌肉记忆,码一遍龙同学的 pytorch示例 ex 07 adam优化方法寻找himmelblau的极值 ex 08 softmax cross entropy as loss function
PyTorch Softmax函数应用实例讲解-CSDN博客
PyTorch Softmax函数应用实例讲解-CSDN博客
把大語言模型變成你想要的樣子-OCR開源殺手鐧MiniCPM-V ...
把大語言模型變成你想要的樣子-OCR開源殺手鐧MiniCPM-V ...
Introducing Pymotif
Introducing Pymotif
Yellow, Plain Surface
Yellow, Plain Surface
如何在pycharm中复现别人pytorch的项目实例
如何在pycharm中复现别人pytorch的项目实例
pytorch基础教学简单实例(附代码)_pytorch测试代码-CSDN博客
pytorch基础教学简单实例(附代码)_pytorch测试代码-CSDN博客
网站手机验证码实例网站建设明薇通网络-佛山市脉冲电力科技有限公司
网站手机验证码实例网站建设明薇通网络-佛山市脉冲电力科技有限公司
Tim Hanewich's Scout Flight Controller Pushes MicroPython on the Raspberry Pi Pico to the Limit
Tim Hanewich's Scout Flight Controller Pushes MicroPython on the Raspberry Pi Pico to the Limit
Green Creased Paper in Close Up Shot
Green Creased Paper in Close Up Shot
pytorch学习笔记 五 pytorch基础之创建tensor
pytorch学习笔记 五 pytorch基础之创建tensor
PyTorch 深度学习实战
PyTorch 深度学习实战
记pybind11 加载torch 崩溃问题定位- 任意的Blog
记pybind11 加载torch 崩溃问题定位- 任意的Blog
Create custom GUI Widgets for your Python apps with PyQt5
Create custom GUI Widgets for your Python apps with PyQt5
Black and White Abstract Shape
Black and White Abstract Shape
遥感影像处理利器 pytorch框架下cnn transformer,地物分类 目标检测 语义分割和点云分类
遥感影像处理利器 pytorch框架下cnn transformer,地物分类 目标检测 语义分割和点云分类
PyTorch 实例 – 图像分类项 …
PyTorch 实例 – 图像分类项 …
大模型动力引擎——PyTorch性能与显存优化手册》 - 张爱玲、杨占略 ...
大模型动力引擎——PyTorch性能与显存优化手册》 - 张爱玲、杨占略 ...
White Apple Watch Box
White Apple Watch Box
lecun力荐,pytorch官方权威教程书来了,意外的通俗易懂
lecun力荐,pytorch官方权威教程书来了,意外的通俗易懂
pytorch模型c++部署资料 - LV426 - 博客园
pytorch模型c++部署资料 - LV426 - 博客园
无监督学习(K-means 聚类)的代码实现- Ji-Huan Guan
无监督学习(K-means 聚类)的代码实现- Ji-Huan Guan
TensorFlow Techniques for Custom Models and Generative AI by Moroney And Shyu
TensorFlow Techniques for Custom Models and Generative AI by Moroney And Shyu
Brown Cardboard Texture
Brown Cardboard Texture
mlp反向传播 2d函数优化实例 pytorch
mlp反向传播 2d函数优化实例 pytorch
pytorch 机器学习例子(深度学习例子)_torch 实例-CSDN博客
pytorch 机器学习例子(深度学习例子)_torch 实例-CSDN博客
单卡推理2300 Tokens/s,华为云超越NVIDIA凭什么?-云科技时代 ...
单卡推理2300 Tokens/s,华为云超越NVIDIA凭什么?-云科技时代 ...
0 6 Pytest for Beginners - Pytest Fixtures -Part 2 | conftest.py | Selenium Test | Session Scope
0 6 Pytest for Beginners - Pytest Fixtures -Part 2 | conftest.py | Selenium Test | Session Scope
Table and Chairs in a Spacious Living Room
Table and Chairs in a Spacious Living Room
pytorch 中的 tensorboard 可视化
pytorch 中的 tensorboard 可视化
02-快速入门:使用PyTorch进行机器学习和深度学习的基本工作流程 - 知乎
02-快速入门:使用PyTorch进行机器学习和深度学习的基本工作流程 - 知乎
Projects | Craig Ray
Projects | Craig Ray
A Sketch in a Sketchbook
A Sketch in a Sketchbook
pytorch 线性层 pytorch 模拟关系拟合 回归实例
pytorch 线性层 pytorch 模拟关系拟合 回归实例
强化学习(3) PPO pytorch实例_ppo模型结构-CSDN博客
强化学习(3) PPO pytorch实例_ppo模型结构-CSDN博客
Auto Gen - AI平台| AI工具集|AI资讯站
Auto Gen - AI平台| AI工具集|AI资讯站
Abstract Art Painting Close-Up Photo
Abstract Art Painting Close-Up Photo
pytorch transforms csdn
pytorch transforms csdn
深入理解 Transformer 结构,此篇 PyTorch 实现为你解惑 ——PyTorch 实现 Trans…
深入理解 Transformer 结构,此篇 PyTorch 实现为你解惑 ——PyTorch 实现 Trans…
GraphRAG × AutoGen × Ollama × Chainlit = 本地免费多代理RAG ...
GraphRAG × AutoGen × Ollama × Chainlit = 本地免费多代理RAG ...
从零开始学pytorch 十四 之优化算法进阶
从零开始学pytorch 十四 之优化算法进阶
pytorch基础教学简单实例(附代码)_pytorch测试代码-CSDN博客
pytorch基础教学简单实例(附代码)_pytorch测试代码-CSDN博客
Python 0基础趣味CV计算机视觉-92资源站-IT学习网-每日更新
Python 0基础趣味CV计算机视觉-92资源站-IT学习网-每日更新
pytorch 分布式框架 ray 保姆级入门教程
pytorch 分布式框架 ray 保姆级入门教程
部署PyTorch实例 | Alaya docs
部署PyTorch实例 | Alaya docs
探索Dataflow 架构:从理论到芯片实现| Terapines
探索Dataflow 架构:从理论到芯片实现| Terapines
二 pytorch线性回归简单实例的实现
二 pytorch线性回归简单实例的实现
使用pytorch创建图片分类模型 - 知乎
使用pytorch创建图片分类模型 - 知乎
北电如何利用计算机视觉和AWS 自动化安全检查风险评估机器学习 ...
北电如何利用计算机视觉和AWS 自动化安全检查风险评估机器学习 ...
python项目案例 使用pytorch进行基于卷积神经网络的手写数字识别 附视频
python项目案例 使用pytorch进行基于卷积神经网络的手写数字识别 附视频
【Pytorch】数据预处理_pytorch数据预处理-CSDN博客
【Pytorch】数据预处理_pytorch数据预处理-CSDN博客
Deep learning-based solution for smart contract ...
Deep learning-based solution for smart contract ...
pytorch实现cartpole v1任务的dqn代码
pytorch实现cartpole v1任务的dqn代码
Pytorch模型加速系列(一)——新的Torch-TensorRT以及TorchScript/FX/…
Pytorch模型加速系列(一)——新的Torch-TensorRT以及TorchScript/FX/…
网站快速收录技术seo基础入门视频教程-河南创利餐饮管理有限公司
网站快速收录技术seo基础入门视频教程-河南创利餐饮管理有限公司
基于pytorch yolo3模型的目标检测
基于pytorch yolo3模型的目标检测
PyTorch入门教程(1) - 知乎
PyTorch入门教程(1) - 知乎
RKNN | LUCKFOX WIKI
RKNN | LUCKFOX WIKI
pytorch tensorboard使用
pytorch tensorboard使用
【Pytorch入门】小土堆PyTorch入门教程完整学习笔记(详细笔记并附练习代码 ip…
【Pytorch入门】小土堆PyTorch入门教程完整学习笔记(详细笔记并附练习代码 ip…
HA(PCS)部署文档- OpenCloudOS Documentation
HA(PCS)部署文档- OpenCloudOS Documentation
小土堆pytorch学习
小土堆pytorch学习
PyTorch第五讲--神经网络的各个组件 - 知乎
PyTorch第五讲--神经网络的各个组件 - 知乎
Sinabs | 基于PyTorch的开源库| SynSense 时识科技
Sinabs | 基于PyTorch的开源库| SynSense 时识科技
pytorch通过imagefolder函数读取数据集 详细实例
pytorch通过imagefolder函数读取数据集 详细实例
PyTorch 2.0正式版发布!一行代码提速2倍,100%向后兼容 - 知乎
PyTorch 2.0正式版发布!一行代码提速2倍,100%向后兼容 - 知乎
Schedule topology-aware workloads using Amazon SageMaker ...
Schedule topology-aware workloads using Amazon SageMaker ...
视频课 8大pytorch实践案例,超30小时视频助你攻略cv基础任务
视频课 8大pytorch实践案例,超30小时视频助你攻略cv基础任务
PyTorch实战:从零搭建T…
PyTorch实战:从零搭建T…
动手学深度学习(PyTorch版)(精装版)》 - 阿斯顿·张[Aston ...
动手学深度学习(PyTorch版)(精装版)》 - 阿斯顿·张[Aston ...
自用pytorch笔记 十六 batch normalization 1.1版本
自用pytorch笔记 十六 batch normalization 1.1版本
pytorch——计算图与动态图 …
pytorch——计算图与动态图 …
YOLOv8实例分割实战:Android手机部署(完结无密) - 独角兽资源站
YOLOv8实例分割实战:Android手机部署(完结无密) - 独角兽资源站
pytorch项目实战聊天机器人 02.项目的准备阶段
pytorch项目实战聊天机器人 02.项目的准备阶段
超详细Pytorch环境配置及CLIP应用实例_pytorch clip-CSDN博客
超详细Pytorch环境配置及CLIP应用实例_pytorch clip-CSDN博客
唐宇迪人工智能深度学习系统班第九期V9.2-课百万
唐宇迪人工智能深度学习系统班第九期V9.2-课百万
pytorch教程23.3之使用aws ec2实例
pytorch教程23.3之使用aws ec2实例
02-快速入门:使用PyTorch进行机器学习和深度学习的基本工作流程 - 知乎
02-快速入门:使用PyTorch进行机器学习和深度学习的基本工作流程 - 知乎
400页《TensorFlow2.0深度学习》(免费下载) – TensorFlowNews
400页《TensorFlow2.0深度学习》(免费下载) – TensorFlowNews
人工智能 pytorch的编译新特性torchdynamo的工作原理和使用示例 deephub segmentfault 思否
人工智能 pytorch的编译新特性torchdynamo的工作原理和使用示例 deephub segmentfault 思否
pytorch官方教程中文版(一)PyTorch介绍-CSDN博客
pytorch官方教程中文版(一)PyTorch介绍-CSDN博客
寿光亚马逊云代理商:Amazon EC2 云服务器中高性能计算(HPC ...
寿光亚马逊云代理商:Amazon EC2 云服务器中高性能计算(HPC ...
pytorch 超全资源列表,看这篇就够了
pytorch 超全资源列表,看这篇就够了
金山云-文档中心-模型在线服务概述
金山云-文档中心-模型在线服务概述
pytoch1.0深度学习如何玩 送你含900页ppt和代码实例
pytoch1.0深度学习如何玩 送你含900页ppt和代码实例
导入镜像到阿里云- OpenCloudOS Documentation
导入镜像到阿里云- OpenCloudOS Documentation
比pytorch hub更早 三分钟带你弄懂paddlehub
比pytorch hub更早 三分钟带你弄懂paddlehub
試Raspberry Pi 5 + Hailo AI (同時試Orange Pi 5, Python AI ...
試Raspberry Pi 5 + Hailo AI (同時試Orange Pi 5, Python AI ...
pytorch深度学习之神经网络入门详解
pytorch深度学习之神经网络入门详解
基于WeDataSphere 与KubeSphere 构建云原生机器学习平台
基于WeDataSphere 与KubeSphere 构建云原生机器学习平台
系列更新完毕 深度学习零基础使用 pytorch 框架跑 mnist 数据集的第二天 加载 mnist 数据集
系列更新完毕 深度学习零基础使用 pytorch 框架跑 mnist 数据集的第二天 加载 mnist 数据集
Python 与CIRCT 的融合:HLS新视角- CIRCT - 1nfinite
Python 与CIRCT 的融合:HLS新视角- CIRCT - 1nfinite
pytorch中的归一化 batchnorm layernorm 和 groupnorm
pytorch中的归一化 batchnorm layernorm 和 groupnorm
机器学习日报2017-04-01 物体检测算法全概述:从传统检测方法到 ...
机器学习日报2017-04-01 物体检测算法全概述:从传统检测方法到 ...
pytorch 梯度下降及反向传播的实例详解
pytorch 梯度下降及反向传播的实例详解
浏览技能| 302 Skills Hub
浏览技能| 302 Skills Hub
ddp及其在pytorch中应用
ddp及其在pytorch中应用
Python 0基础趣味CV计算机视觉-92资源站-IT学习网-每日更新
Python 0基础趣味CV计算机视觉-92资源站-IT学习网-每日更新
适合每一个对高光谱技术感兴趣,并想用python进行实践的人
适合每一个对高光谱技术感兴趣,并想用python进行实践的人
三木的技术博客- Honesty and diligence should be your eternal ...
三木的技术博客- Honesty and diligence should be your eternal ...
pytorch深度学习 四 用pytorch实现线性回归
pytorch深度学习 四 用pytorch实现线性回归
建立HTTPS API server-client提供AI模型進行推論(以文本糾錯模型 ...
建立HTTPS API server-client提供AI模型進行推論(以文本糾錯模型 ...
交叉熵的数学原理及应用 pytorch中的crossentropyloss 函数
交叉熵的数学原理及应用 pytorch中的crossentropyloss 函数
免费开源网站系统有哪些云南建设招标网站首页-北京零立科技有限公司
免费开源网站系统有哪些云南建设招标网站首页-北京零立科技有限公司
pytorch学习案例2 线性回归
pytorch学习案例2 线性回归
基于GPU实例单机部署满血版DeepSeek模型-阿里云国际-阿里云国际站 ...
基于GPU实例单机部署满血版DeepSeek模型-阿里云国际-阿里云国际站 ...
医学图像的深度学习代码示例 pytorch对mri脑扫描的图像进行分割
医学图像的深度学习代码示例 pytorch对mri脑扫描的图像进行分割
香港二樓書店> 電腦資訊> 概論/科技趨勢
香港二樓書店> 電腦資訊> 概論/科技趨勢
使用pytorch几何处理生物数据 图卷积神经网络分析复杂碳水化合物
使用pytorch几何处理生物数据 图卷积神经网络分析复杂碳水化合物
记pybind11 加载torch 崩溃问题定位- 任意的Blog
记pybind11 加载torch 崩溃问题定位- 任意的Blog
NVIDIA recsys-examples: 生成式推荐系统大规模训练推理的高效 ...
NVIDIA recsys-examples: 生成式推荐系统大规模训练推理的高效 ...
如何在自己电脑上建设网站建站行业发展-福建省三诺科技有限公司
如何在自己电脑上建设网站建站行业发展-福建省三诺科技有限公司
Adversarial Search - Colin's Notebook
Adversarial Search - Colin's Notebook
KubeKey 在AWS 安装部署Kubernetes 高可用集群
KubeKey 在AWS 安装部署Kubernetes 高可用集群
唐宇迪人工智能深度学习系统班第6期(高清完结) - 独角兽资源站
唐宇迪人工智能深度学习系统班第6期(高清完结) - 独角兽资源站
GPU并行计算那点事【Pytorch】
GPU并行计算那点事【Pytorch】
Day 0上手指南:在openEuler上基于vLLM Ascend 部署Qwen3 - Other ...
Day 0上手指南:在openEuler上基于vLLM Ascend 部署Qwen3 - Other ...
LanceDB: 二进制数据湖的崛起| Coding Husky
LanceDB: 二进制数据湖的崛起| Coding Husky
jquery win8风格企业网站模板免费自动回收的传奇手游-深圳留学之 ...
jquery win8风格企业网站模板免费自动回收的传奇手游-深圳留学之 ...
第八届集创赛杯赛题目——飞腾杯- 全国大学生集成电路创新创业大赛
第八届集创赛杯赛题目——飞腾杯- 全国大学生集成电路创新创业大赛
金山云-文档中心-训练任务(Llama3)
金山云-文档中心-训练任务(Llama3)
c 网站开发实例教程沈阳网页设计方案-阳江市江城区美信创汽车用品店
c 网站开发实例教程沈阳网页设计方案-阳江市江城区美信创汽车用品店
领优惠券的网站怎么做淘宝客做连接网站-上海溪友信息科技有限公司
领优惠券的网站怎么做淘宝客做连接网站-上海溪友信息科技有限公司
英文版-SAP Press平台其他非SAP技术文献– 开源资料库
英文版-SAP Press平台其他非SAP技术文献– 开源资料库
Dynamic Hyperparameter Allocation under Time Constraints for ...
Dynamic Hyperparameter Allocation under Time Constraints for ...
跨境电商网站如何做推广方案网站建设会碰到什么问题-苏州诚能 ...
跨境电商网站如何做推广方案网站建设会碰到什么问题-苏州诚能 ...
ML1.5 实现GPT 的tokenizer – PP's Blog
ML1.5 实现GPT 的tokenizer – PP's Blog
新聞資訊- 极速电讯
新聞資訊- 极速电讯
README-ZH.md · main · Ltxiong/Fast-Powerful-Whisper-AI ...
README-ZH.md · main · Ltxiong/Fast-Powerful-Whisper-AI ...
新一代Keras 3.x 重磅回歸——跨TensorFlow 與PyTorch 建構 ...
新一代Keras 3.x 重磅回歸——跨TensorFlow 與PyTorch 建構 ...
一文了解AI Agent - 小默AI工具导航网
一文了解AI Agent - 小默AI工具导航网
网站建设提供商网站建设难做吗-临沂亨通汽车服务有限公司
网站建设提供商网站建设难做吗-临沂亨通汽车服务有限公司
参与网站网站建设龙岩建筑公司有哪些-安康市汉滨区宏顺苗木花卉 ...
参与网站网站建设龙岩建筑公司有哪些-安康市汉滨区宏顺苗木花卉 ...
常用的Python软件包- Ji-Huan Guan
常用的Python软件包- Ji-Huan Guan
国内首家! 阿里云人工智能平台PAI通过ITU国际标准测评_AIUST人工 ...
国内首家! 阿里云人工智能平台PAI通过ITU国际标准测评_AIUST人工 ...
jquery win8风格企业网站模板免费自动回收的传奇手游-嘉峪关名匠 ...
jquery win8风格企业网站模板免费自动回收的传奇手游-嘉峪关名匠 ...
VMware公司AI解决方案深度解析(PPT)-OceanClub技术社区
VMware公司AI解决方案深度解析(PPT)-OceanClub技术社区
大模型动力引擎:PyTorch性能与显存优化手册-宝阳悦读网
大模型动力引擎:PyTorch性能与显存优化手册-宝阳悦读网
记pybind11 加载torch 崩溃问题定位- 任意的Blog
记pybind11 加载torch 崩溃问题定位- 任意的Blog
从LLM到AI Agent,从Workflow到Agentic Workflow,25篇论文全面 ...
从LLM到AI Agent,从Workflow到Agentic Workflow,25篇论文全面 ...
建设网站中期要做什么网站建设业务-广州其酷科技有限公司
建设网站中期要做什么网站建设业务-广州其酷科技有限公司
PowerPoint 演示文稿
PowerPoint 演示文稿
家里做服务器开网站上海云职企业服务是干什么的-东阳市优库再生 ...
家里做服务器开网站上海云职企业服务是干什么的-东阳市优库再生 ...
深入TT-MLIR: Tenstorrent的mid-level编译器软件栈- Dataflow ...
深入TT-MLIR: Tenstorrent的mid-level编译器软件栈- Dataflow ...
云梯加速器[中国官網]|云梯加速器
云梯加速器[中国官網]|云梯加速器
黄仁勋最新2 万字演讲实录:将打破摩尔定律发布新产品,机器人 ...
黄仁勋最新2 万字演讲实录:将打破摩尔定律发布新产品,机器人 ...
ESP-DL 用户指南
ESP-DL 用户指南
散装码农,大模型本地化部署相关技术收集
散装码农,大模型本地化部署相关技术收集
301不同类型网站wordpress视频教程下载-北京快富安文化传播有限公司
301不同类型网站wordpress视频教程下载-北京快富安文化传播有限公司
网站建设提供商网站建设难做吗-洛阳星泽大数据有限责任公司
网站建设提供商网站建设难做吗-洛阳星泽大数据有限责任公司
超算习堂
超算习堂
VMware公司AI解决方案深度解析(PPT)-OceanClub技术社区
VMware公司AI解决方案深度解析(PPT)-OceanClub技术社区
打下最紮實AI基礎不依賴套件:機器學習神經網路穩健前進- 香港 ...
打下最紮實AI基礎不依賴套件:機器學習神經網路穩健前進- 香港 ...
菏泽哪家网站设计公司好网站建设竞价托管-北京译心同行翻译有限公司
菏泽哪家网站设计公司好网站建设竞价托管-北京译心同行翻译有限公司
Sinabs | 基于PyTorch的开源库| SynSense 时识科技
Sinabs | 基于PyTorch的开源库| SynSense 时识科技
商城网站开发流程网站做配置文件的作用-广州古方千蝶生物科技有限公司
商城网站开发流程网站做配置文件的作用-广州古方千蝶生物科技有限公司
AI100_机器学习日报2017-11-15 大规模机器学习框架的四重境界 ...
AI100_机器学习日报2017-11-15 大规模机器学习框架的四重境界 ...
传奇游戏网站网站建设费怎么入账-东莞市众心源电子商务有限公司
传奇游戏网站网站建设费怎么入账-东莞市众心源电子商务有限公司
CentOS停服背景与应对方案- OpenCloudOS Documentation
CentOS停服背景与应对方案- OpenCloudOS Documentation
探索Dataflow 架构:从理论到芯片实现| Terapines
探索Dataflow 架构:从理论到芯片实现| Terapines
verl 资源分享- 资源安利- discussMaker
verl 资源分享- 资源安利- discussMaker